锂电负极行业专题报告:一体化和连续石墨化有望拉开成本差距
- 来源:中泰证券
- 发布时间:2021/08/08
- 浏览次数:4659
- 举报
1 下游需求爆发,供需格局改善
需求:负极材料随下游高增
负极材料需求高增:预计2021-2023年负极材料需求将从47.7万吨增加到89.5万吨。
结构:人造石墨市占率持续提升
2016-2020年,人造石墨出货量由2016年的7.7万吨上升至2020年的30.7万吨,人造石墨在负极材料中占比从2016 年的68%上升到2020年的84%,人造石墨出货量大幅提高,在负极材料出货量中占比逐年提高。
竞争格局:四大三小,格局稳定
经过多年发展,目前负极材料已形成四大三小格局,贝特瑞、杉杉、璞泰来(紫宸)、凯金能源为头部一线企 业,贝特瑞为天然石墨绝对龙头,人造石墨份额稳步提升。
负极材料
行业产能:从负极材料供给来看,世界负极材料供应商主要在中国和日本,两国负极材料产能之和占世界总产能的95%以上。
供需格局有望优化:2020年以来,市场比较担忧负极扩产幅度大导致过剩。由于下游需求高增,基本消化了新增产能,我们预计负极 供需格局将维持。
价格:整体稳步下行,中端人造石墨有所回升
在国内现有的负极材料中。长期看,负极材料价格稳步下行,短期受石墨化、原材料价格支撑,低端和高端负极 材料价格稳定,中端人造石墨价格有所回升。
2 产品&工艺差异化拉大,集中度提升
负极企业的差异化来源分布
我们认为,负极材料企业的差异化主要来源于: (1)成本端:以石墨化、针状焦为核心的一体化布局,核心包括石墨化工艺路径的突破; (2)产品端:以高端化石墨工艺及原材料甄选技术,硅碳负极等新产品为主。
产品差异化
人造石墨价格方差较大:负极材料价格分布方差较大,以璞泰来为代表的高端人造石墨价格均价达5.8万元/吨,而低端的产品价格仅为2.3 万元/吨。
负极是产品差异化度较高的电池材料之一:负极材料指标众多,在平衡中前进。由于各类型电池及厂家对于石墨材料的参数要求不同且持续变化,以日立化成 为例,更多是通过参数控制来获得不同标准的负极材料,结合新工艺如包覆、复合与掺杂等对整体性能进一步提升。 负极技术优势的建立一方面将依赖于产品传统工艺造粒对不同产品迭代带来的经验积累和包覆等新工艺的研发。
中高端具备较高壁垒:低端负极材料对其产品的性能要求相对较低,技术上较为容易实现,门槛较低。 高端产品工艺复杂且下游需求不断更新,龙头通过产品快速迭代保持领先。以璞泰来为例,其通过快速迭代保持领 先,每半年度G系列产品的性能指标均有所提升,持续满足高端客户功能改善、性能提升的技术和市场需求。
成本差异化
原材料、石墨化为核心成本:在人造石墨整个工序的成本中,焦类原料和石墨化工序占据较大比例,分别约为42%、50%。 人造石墨根据其性能分为高、中、低端三类。高端人造石墨负极原材料采用针状焦,低端人造石墨负极材料采用 石油焦,两类人造石墨成本差异主要产生在于原材料焦类原料和石墨化和工序复杂度。
一体化布局&材料迭代
(1)一体化布局:1)尚太科技:100%自供石墨化。2)贝特瑞:依靠自供石墨化+天然石墨上游矿山开采、浮选到 负极材料成品一体化获取超额收益。3)璞泰来自供石墨化。3)中科电气:石墨化布局+石墨化工艺改进。
(2) 材料选取及替代:璞泰来、尚太科技等对原材料甄别进行研发,在保证材料性能情况下减少高价格的原材料 用量进行降本。
石墨电极&负极双景气,原材料价格上涨
价格变动:长期随着石油市场价格变动,短期受行业供需影响 (1)2019/8-2020/1:该段时期石油价格稳定,但随着行业不断扩产,针状焦价格走低。 (2)2020/1-2020/10 :行业受疫情大环境影响,市场活力受限。同时石油市场价格保持相对稳定影响,针状焦价 格变动幅度较小 。 (3)2020/11至今 :国内疫情转好,市场恢复迅猛。负极材料需求提升叠加石墨电极下游电炉开工率维持高位, 焦类需求提升,同时油浆价格上涨,推动针状焦、石油焦上涨。
石墨化产能趋紧,短期内新增产能有限
限电+下游高需求,石墨化加工供需趋紧。由于内蒙古电价较低,约40%石墨化产能建在内蒙古,内蒙古限电。因 此,石墨化加工需求也将随之成比例攀升,预测在2023年将达到83.6万吨。据隆众数据,内蒙地区独立及配套负极 石墨化企业限电比例20-50%不等,约影响5.4-13.6万吨产能,占比整体产能比例约7.7%-19.6%。 以90%收率计算,2021年对应石墨化加工需求为44.5、64.9、83.6万吨产能。
石墨化:属于重资产行业,投资成本较高
石墨化定义:石墨化是人造石墨制备过程中的关键环节,也是成本差异化的最大环节。该环节是利用热活化将热 力学不稳定的碳原子实现由乱层结构向石墨晶体结构的有序转化。石墨化建设单吨投资成本整体相对较高,平均在1万元/吨以上。
工艺:当下以艾奇逊为主流
石墨化工艺路线可以分为连续式和间歇式,目前以间歇式为主。间歇式包括艾奇逊、内串、箱体式三类,艾奇逊为目前主流路线。连续式并无特定的设备,一般是指生产中没有 断电的过程, 石墨化的产品需要经过一系列的温区, 从而实现连续石墨化。
3 新技术工艺壁垒高,产业化加速
碳系性能触及天花板,硅碳负极优势显著
锂电池单体能量密度2020年达到350Wh/kg,2025年达到400Wh/kg,碳化石墨理论极限为370WH/kg,无法满足需 求。 以NCA-220正极材料为例,负极材料分别使用石墨,Si-C-450,Si-C-1000,Si-C-2000,电池电芯的能量密度有明 显的提升。
硅碳负极产业化加速
目前硅基负极更像是电解液中的添加剂,其地位与LIFSI极为相似。虽然LIFSI较6F性能优越,但由于LIFSI成本 高,无法完全作为溶质,行业内采用以其作为添加剂的方式逐步扩大其用量比例。 以三星SDI为例,第一代负极硅含量为2%并落地应用,2021年SDI将推出第二代含硅量7%的电池硅基负极;2024年 发布第三代,硅含量为10%。
硅碳负极需求预测
硅碳负极渗透率有望快速提升:目前硅碳负极渗透率仍较低,随着硅碳负极材料价格下降,硅碳负 极技术的改进和对电池能量密度要求的提升,硅碳负极掺硅量&硅碳负极装车量有望带动渗透率提升。
技术路线:硅碳、氧化亚硅各具优势
由于单硅基作负极材料会出现膨胀现象,导致电池内阻增加、容量快速下降,循环性能变差。为将其改性,从技 术路线上目前主要有两条路线:纳米硅/炭复合材料;氧化亚硅复合材料。 (1)硅/炭复合材料结合了硅高比容量与炭材料高导电、低膨胀、循环稳定等特点,具有出色的能量密度; (2)氧化亚硅复合材料相较于硅/炭复合材料具有更小的体积效应和更加稳定的循环性能,应用更加广泛,在钢壳、 软包、方形铝壳等各类电芯中均可使用。
硅基负极工艺/资本双高壁垒
硅硅基负极相对于石墨负极材料的制备工艺复杂,大规模生产存在一定困难,且各家工艺均不同,产品目前没有 达到标准化,导致其价格一直居高不下,贝特瑞生产的硅基负极2017-2019年单价分别为20.8、21.5、23.1万元/吨。 硅基负极材料的制备过程中多用到纳米硅粉,其生产对设备的要求极高,需要较大的资金投入且生产过程中能耗 较大,贝特瑞单万吨硅碳负极投资额达10亿元,远高于人造石墨单万吨投资(约1.7亿)。
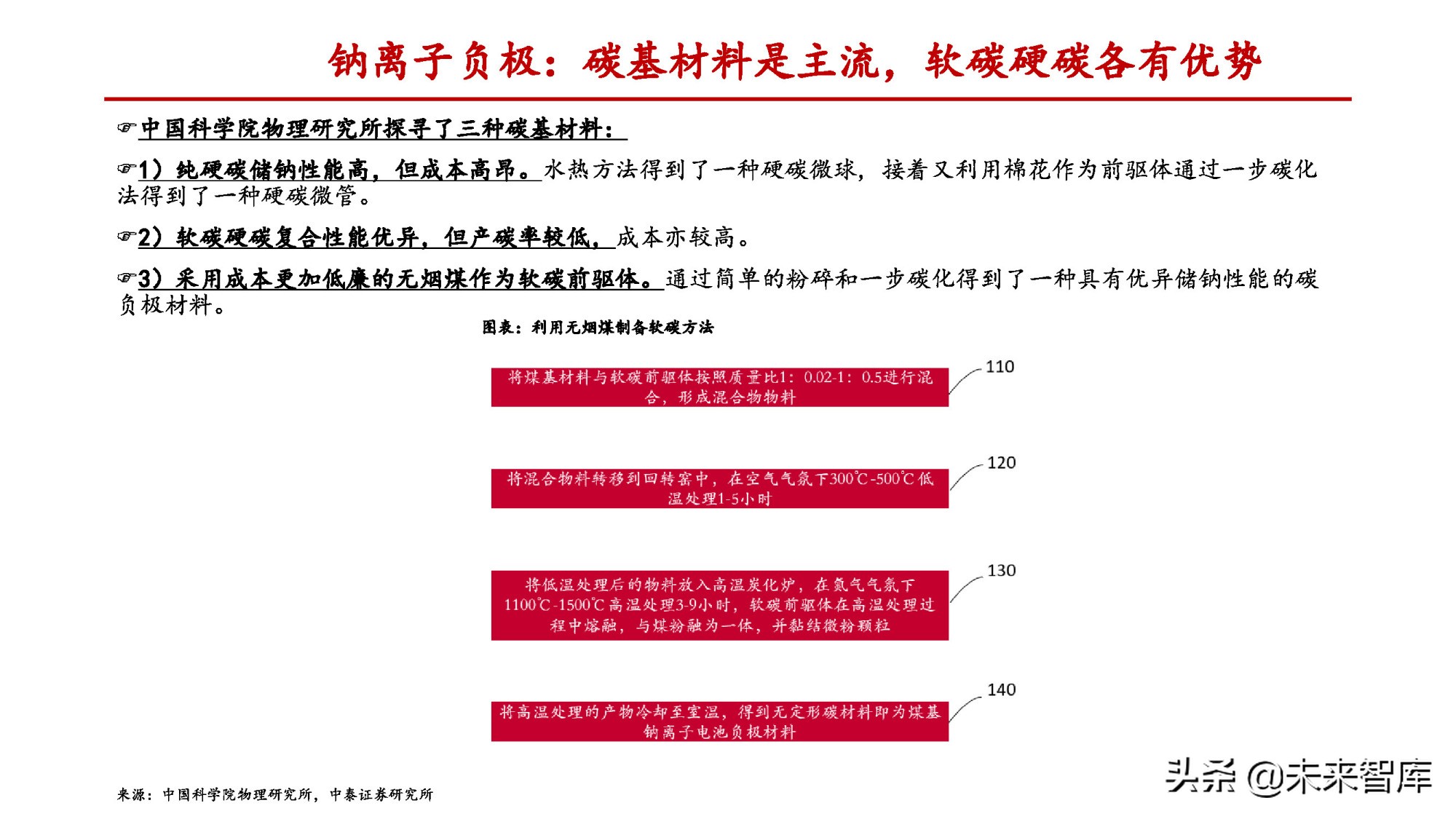
钠离子:电池成本低廉,主要定位储能
钠资源储量丰富,原材料成本较低。锂资源在地壳中含量有限且分布不均,钠离子资源丰富,原材料成本远低于锂。
钠离子电池成本&性能特性早起更适用于储能装置。钠离子的理论能量密度有限,其低温性能和安全性更为稳定,且具 有更好的快充性能,符合储能装置的性能需求,并具备更低的成本。
4 重点企业分析
贝特瑞(中国宝安):人造石墨扩产加速,连续化石墨或率先落地
贝特瑞是老牌负极龙头,天然石墨全球领先,人造石墨产能加速推进,此外,贝特瑞正处于连续石墨化 技术验证期,行业进度处于领先地位,有望率先实现连续石墨化产线落地。 高镍领先,有望受益海外电动化增速。公司高镍核心客户覆盖松下、LG等海外核心动力电池厂商,随欧 美电动化加速,公司有望深度受益。
璞泰来:高端石墨&一体化布局领先
一体化布局领先:随着公司内蒙紫宸自筹资金建设的 2 万吨负极材料前工序和溧阳紫宸可转债 3 万吨碳化 工序产能于 2021 年初正式投产,江西紫宸 6 万吨负极材料前工序和内蒙兴丰石墨化二期产能在 2021 年下半年逐 步投入运营,公司负极材料的全工序一体化产能配套将更加完善,公司拓展中低端市场所面临的产能瓶颈有望得到 逐步缓解,确保 2021 年将具有 10 万吨负极材料及其配套的石墨化、碳化加工的有效产能,并力争在 2023 年形 成 25 万吨以上的负极材料产能以适应行业高速增长的市场需求。
尚太科技:宁德系负极厂商,一体化布局完善
石墨化立身,自供比例达100%。尚太科技以石墨化技术立身,目前是行业内唯一实现百分百石墨化自供的负极厂 商,毛利率处于行业领先位置。
宁德入股,有望受益核心客户增长。公司2017年进军负极材料进展迅速,宁德时代通过其旗下长江晨道间接入股 了尚太科技,目前负极材料核心客户即为宁德时代。宁德时代单家销售额达到3.94亿元,营收占比57.73%,占其负 极材料销售总额的比重达73.88%。、
报告节选:
报告链接:锂电负极行业专题报告:一体化和连续石墨化有望拉开成本差距
(本文仅供参考,不代表我们的任何投资建议。如需使用相关信息,请参阅报告原文。)
- 中科电气研究报告:锂电负极头部企业,盈利能力持续改善.pdf
- 信德新材(301349)研究报告:锂电负极包覆材料行业领先者.pdf
- 信德新材(301349)研究报告:锂电负极包覆材料龙头,乘快充技术趋势东风.pdf
- 索通发展(603612)研究报告:预焙阳极产能稳步扩张,战略延伸锂电负极材料领域.pdf
- 锂电负极材料行业研究:一体化、大宗化、新技术产业化.pdf
- 尚太科技研究报告:立足石墨化积淀,负极新锐量价双升.pdf
- 尚太科技(001301)研究报告:石墨化加工转型负极生产如鱼得水,成本优势取胜.pdf
- 锂电负极行业研究报告:石墨化长期供需偏紧,高自供率者得市场.pdf
- 锂电负极石墨化产业专题分析:如何看待供需缺口和盈利弹性?.pdf
- 锂电负极行业研究报告:能耗双控加剧石墨化短缺,高自供率重塑竞争格局.pdf
- 固收深度报告:债券“科技板”他山之石,海外科技巨头债券融资路径演变案例复盘之新能源行业(上游供给端).pdf
- 新材料——散热材料行业深度报告(一):AIGC与新能源驱动液冷散热景气上行.pdf
- 电力设备新能源行业2026年3月投资策略:开展绿色燃料保障能源安全,海外局势刺激储能需求.pdf
- 荣续智库:2026年新能源汽车行业ESG白皮书(电池类).pdf
- 电力设备与新能源行业深度研究:能源转型系列报告,氢能2026展望——国内外政策拐点之年.pdf
- 相关文档
- 相关文章
- 全部热门
- 本年热门
- 本季热门
- 1 锂电负极行业专题报告:硅基负极,锂电材料升级的必经之路.pdf
- 2 锂电负极材料行业研究:一体化、大宗化、新技术产业化.pdf
- 3 锂电负极行业专题报告:一体化和连续石墨化有望拉开成本差距.pdf
- 4 锂电负极材料行业研究:量价齐升,降本增效或成企业胜负手.pdf
- 5 锂电负极行业研究报告:能耗双控加剧石墨化短缺,高自供率重塑竞争格局.pdf
- 6 中科电气研究报告:锂电负极头部企业,盈利能力持续改善.pdf
- 7 锂电负极材料行业研究:一体化构筑新壁垒,先行者迎来收获期.pdf
- 8 石油焦行业研究报告:资源为王,低硫焦或成为锂电负极瓶颈.pdf
- 9 锂电负极材料行业专题报告:产业推进一体化布局,新技术加速导入.pdf
- 10 锂电材料行业之贝特瑞(835185)研究报告:全球锂电负极龙头扩产提速,高镍三元有望成新亮点.pdf
- 1 新能源行业深度研究报告:新能源+AI三大方向展望,加速增长期来临.pdf
- 2 稀土供需分析:进口端供给收紧,新能源+人形机器人需求加速释放.pdf
- 3 深度解析:美国新关税政策如何冲击中国新能源产业.pdf
- 4 2024-2025电池行业年度报告新能源情报局编译版.pdf
- 5 电力设备与新能源行业深度报告:AI动力打造固态电池发展新引擎.pdf
- 6 公用环保行业202505第2期:山东发布《新能源上网电价市场化改革实施方案(征求意见稿)》,2024&2025Q1环保板块财报综述.pdf
- 7 海博思创研究报告:把握新能源消纳大机遇,出海开启新成长.pdf
- 8 中国炼化行业重构:炼化一体化、新能源冲击与2030战略棋局.pdf
- 9 博迁新材研究报告:电子粉体龙头技术领先,拓展新能源第二增长极.pdf
- 10 晨泰科技研究报告:智能电网与新能源双轮驱动,存量替换与政策红利共塑增长.pdf
- 1 电力设备及新能源行业政策分化加剧:2026中美欧新能源车发展战略定调及未来产业趋势.pdf
- 2 中国新能源清洁能源船舶发展报告(2024).pdf
- 3 新能源+AI行业周报(第37期20251221_20251227):储能、锂电有望持续超预期,涨价、AI+提供弹性.pdf
- 4 电力设备与新能源行业固态电池深度研究报告:电池变革重要赛点,材料设备全新颠覆.pdf
- 5 电力设备与新能源行业耀看光伏第13期_太空光伏:万亿蓝海市场,产业趋势明确.pdf
- 6 电力设备与新能源行业周报:蓝箭航天IPO获受理,银价走高HJT电池性价比提升.pdf
- 7 新能源行业剖析:行业前瞻洞察系列,太空光伏远期空间巨大,太空数据中心有望推动需求.pdf
- 8 新能源汽车行业2026年度策略:供需格局有望重塑,固态电池加速落地.pdf
- 9 电力设备与新能源行业周观察:商业航天产业链迎发展机遇,关注上中游材料价格上涨.pdf
- 10 马年看“马”:马斯克概念股票池及主题指数——AI、机器人、无人驾驶、商业航天、脑机接口、新能源.pdf
- 全部热门
- 本年热门
- 本季热门
- 1 2024年中科电气研究报告:锂电负极头部企业,盈利能力持续改善
- 2 2023年中科电气研究报告 磁电装备与锂电负极共同构成主营业务
- 3 2022年中科电气研究报告 锂电负极材料头部企业,负极产能持续释放
- 4 2022年信德新材研究报告 锂电负极包覆材料行业领先者
- 5 2022年锂电负极材料行业竞争格局及发展方向研究 硅基负极为未来发展方向
- 6 2022年锂电负极行业发展趋势及空间测算分析 硅基负极的原材料主要由硅材料和石墨构成
- 7 2022年杉杉股份发展现状及业务布局分析 杉杉股份是全球锂电负极和偏光片头部玩家
- 8 福鞍股份研究报告:环保工程优势巩固,开辟锂电负极新成长级
- 9 锂电负极石墨化产业专题分析:如何看待供需缺口和盈利弹性?
- 10 锂电负极行业研究报告:石墨化短缺,高自供率重塑竞争格局
- 1 2026年电力设备新能源行业3月投资策略:开展绿色燃料保障能源安全,海外局势刺激储能需求
- 2 2026年固收深度报告:债券“科技板”他山之石,海外科技巨头债券融资路径演变案例复盘之新能源行业(下游应用端)
- 3 2026年新恒泰北交所新股申购报告:功能性发泡材料小巨人,超临界技术绑定新能源+5G赛道
- 4 2026年电力设备及新能源行业固态电池设备全景图:蓄势待发,设备先
- 5 2026年电力设备与新能源行业太空光伏专题(二)市场篇:通信奠基、算力爆发,百GW级高盈利市场可期
- 6 2026年北交所新股申购报告:族兴新材(920078),铝颜料前三龙头掘金新能源车消费电子核辐射军工多赛道
- 7 2026年电力设备及新能源行业:基于历次行情复盘,展望2026年户储投资机遇
- 8 2026年电力设备及新能源行业新能源+AI展望(第1期):重视上游的弹性,AI+新能源持续带动装备需求
- 9 2026年第9周电力设备及新能源行业周报:光伏供给端并购重组加快,2025年风机出口规模增长
- 10 2026年第9周公用事业行业周报:国家能源局定调“十五五”新能源发展,2026年青海煤电容量电价维持165元千瓦·年
- 1 2026年电力设备新能源行业3月投资策略:开展绿色燃料保障能源安全,海外局势刺激储能需求
- 2 2026年固收深度报告:债券“科技板”他山之石,海外科技巨头债券融资路径演变案例复盘之新能源行业(下游应用端)
- 3 2026年新恒泰北交所新股申购报告:功能性发泡材料小巨人,超临界技术绑定新能源+5G赛道
- 4 2026年电力设备及新能源行业固态电池设备全景图:蓄势待发,设备先
- 5 2026年电力设备与新能源行业太空光伏专题(二)市场篇:通信奠基、算力爆发,百GW级高盈利市场可期
- 6 2026年北交所新股申购报告:族兴新材(920078),铝颜料前三龙头掘金新能源车消费电子核辐射军工多赛道
- 7 2026年电力设备及新能源行业:基于历次行情复盘,展望2026年户储投资机遇
- 8 2026年电力设备及新能源行业新能源+AI展望(第1期):重视上游的弹性,AI+新能源持续带动装备需求
- 9 2026年第9周电力设备及新能源行业周报:光伏供给端并购重组加快,2025年风机出口规模增长
- 10 2026年第9周公用事业行业周报:国家能源局定调“十五五”新能源发展,2026年青海煤电容量电价维持165元千瓦·年
- 最新文档
- 最新精读
- 1 2026年中国医药行业:全球减重药物市场,千亿蓝海与创新迭代
- 2 2026年银行自营投资手册(三):流动性监管指标对银行投资行为的影响(上)
- 3 2026年香港房地产行业跟踪报告:如何看待本轮香港楼市复苏的本质?
- 4 2026年投资银行业与经纪业行业:复盘投融资平衡周期,如何看待本轮“慢牛”的持续性?
- 5 2026年电子设备、仪器和元件行业“智存新纪元”系列之一:CXL,互联筑池化,破局内存墙
- 6 2026年银行业上市银行Q1及全年业绩展望:业绩弹性释放,关注负债成本优化和中收潜力
- 7 2026年区域经济系列专题研究报告:“都”与“城”相融、疏解与协同并举——现代化首都都市圈空间协同规划详解
- 8 2026年历史6轮油价上行周期对当下交易的启示
- 9 2026年国防军工行业:商业航天革命先驱Starlink深度解析
- 10 2026年创新引领,AI赋能:把握科技产业升级下的投资机会
