医药生物行业专题报告:从壁垒出发寻找医美领域的确定性机遇
- 来源:未来智库
- 发布时间:2020/11/03
- 浏览次数:957
- 举报
医美领域市场广阔已是产业界和资本市场共识,但仅市场很大,和/或某个特定参与者做了某些易被竞争对手复制的“模式创新”,就认为这个特定参与者长期大概率能成长起来无疑是非常荒谬的,竞争风险几乎是医美领域最不容忽视的经营风险和投资风险。
为寻找拥有足以抵御竞争风险的强大壁垒的细分赛道,挖掘其中的核心标的,我们首先从客户买单的真实动机出发,将医美产品分为强调真实性能的硬产品和强调心理体验/社会属性的心理型产品两大类别,它们的提供者分别对应工 匠型企业和心理型企业。持续开发性能优异、具备高壁垒的产品是工匠型企业 取得长期成长确定性的根源,大力打造差异化的品牌隐含价值和社会属性并让 其深入人心则是心理型企业能够长期脱颖而出的根源。
1. 从壁垒出发寻找医美企业的长期确定性
1.1 医美企业确定性的根在壁垒
医美领域拥有广阔的市场前景早已成为共识,相比海外 10%的渗透率,我国医美在 人群中的渗透率仅 2%。然而,仅市场很大,和某个特定参与者做了某些易被竞争 对手复制的“模式创新”(例如传统企业做互联网+),就认为这个特定参与者长期 一定能成长起来无疑是非常荒谬的,竞争风险几乎是医美产业最不容忽视的经营风 险和投资风险。毕竟,相比癌症用药等具备很强刚需特性、产品开发又拥有较高技 术壁垒和行政壁垒的领域,医美产品具备鲜明的非必须/可选消费品属性,消费者可 买可不买,且绝大部分市面上医美产品与服务缺乏足够带来长期确定性的强大壁垒。
一般而言,大的方向上,在非必须/可选消费品特色较为明显、潜在空间又很大的领 域中,某个企业如想拥有长期的确定性,借鉴典型的成功消费品公司,成功企业往 往至少需满足如下条件中的一种:
1)产品相对同类竞品拥有足够明显的差异化和足够强的不可替代性,让产品本身 成为自身的壁垒。可口可乐、茅台、苹果、华为、小米无疑都属于大家最耳熟能详 的、最具备代表性、产品最不可复制的成功消费品公司;而在医美领域,肉毒毒素 Botox(药品)、雅诗兰黛/兰蔻/欧莱雅等大牌化妆品也具备某种程度的不可替代性, 虽这两类产品在不可替代性上有本质区别;
2)如产品本身不是那么的差异化和不可替代,经营方面的差异化/不可替代性,以 及由此而生的绝对壁垒(阻止新入者介入)和相对优势(企业保持和提升行业地位 的能力)就成为重中之重。特别,在相对优势角度,如随时间推进,如我们能够看 到目标企业与同行的相对优势/壁垒能随时间推进不断自我强化并且拉大差距,此类 标的无疑将成为最具长期确定性的标的;
3)但如某个行业的产品本身不具备差异化,同时产品经营方面也不具备鲜明的差 异化和壁垒,那么,在行业红利仍非常可观时,自行筹资、找经营高手做一个实体 企业快速赚取短期收益后见好就收很可能是比购买和持有相关企业股票更见效也更安全的投资选择。
1.2 工匠型医美企业和心理型医美企业的壁垒特征存在差异
医美产业从表面的行业经营特征看,医美类企业可初步归类为消费者最终购买的终 端产品/服务的生产者和相关产业链参与者(原料供应商、装备供应商、渠道商等) 两大类别;但如从有什么样的需求才有什么样的供给出发,医美行业生产出的、被 消费者最终认可和买单的根本原因实际上才是某个特定医美细分赛道出现和发展 的发起点,这种真实需求的差异在实践中会导致壁垒存在差异,并进而促使产业参 与者围绕提升竞争优势和壁垒做出不同的经营模式选择——
1)部分客户购买医美产品追求的就是科学、理性的健康美,是产品的性能本身。
科学的层面在改善肤质、美白、抗衰老、祛皱等真实的美容美丽需求,以及在增 强真实美容美丽效果的同时尽可能降低副作用的需求、提升便捷性等;理性的层 面则体现在客户不太会倾向为科学的健康美以外的效用付出过高对价(例如为所 谓的面子和虚荣这些心理效用)。
受这种需求指引,注重于满足此类需求的终端产品制造商最核心的价值将在不断 开发真实有效(拥有严谨的科学原理和循证医学证据支撑才称得上真实)、使用 便捷、性价比优异、且越来越优质的产品与服务,是典型的“工匠型”医美企业。
从企业发展角度,虽不排除企业可能在产品本身以外赋予产品额外的其他价值, 但过硬的产品是工匠型企业的根本,以及存在的根本。工匠型企业往往需要密切 关注医疗科技和生命科技的进展,重视原创性技术开发,并尝试将医疗级技术引 入更偏消费性质的医美市场。甚至不少此类企业本来就是药企,介入医美仅仅是 将已拥有医疗级技术直接推向医美市场,以获取更多盈利。
2)相比之下,部分客户(*不在少数)购买的对象本质却更偏向拥有&使用某种医 美产品与服务带给人的心理上的满足感和优越感,但对产品真实的效果事实上没有 多高要求(不差就行),极端情况甚至产品在科学角度完全是噱头也不影响粉丝客 户的购买欲(“面子大于里子”或“智商税”)。
注重服务于此类需求的医美企业是典型的“心理路线型”甚至“噱头型”医美企 业,对它们而言,为用户提供良好/独特心理体验的重要性甚至远超打造产品本身。
心理路线型企业经营成功的关键是通过长期的品牌塑造,给自己的产品创造和最 终打上特定的、不可替代的文化属性/社交属性标签,而不是注重产品本身的真实 功效与同类竞品相比有多大差异。这也导致先开发“安全而无效的产品”或很普 通的“地摊货”产品,将其包装成“高大上”的产品(很多企业会借助噱头)成 为绝大多数心理路线型企业最喜欢采用的经营路线。
实践中,走纯心理型路线的企业将不得不面对至少以下两个问题,让纯走该路线 在我们看来具备较高不确定性——
①纯心理型路线往往意味产品噱头重于实质、缺乏有产品性能支撑的真正的差异 化,让这种路线很容易走向低端同质化恶性竞争。这也是市场上大多数医美品种 生命周期很短的关键原因(常常仅 2-4 年);
②随时间推进,噱头归根结底有被识破的风险(虽什么时候被识破无法事前预期),让整个模式的无法永续运作;
但我们并不排除部分医美企业可能有产品能同时满足以上两种不同的客户需求。 考虑到前文提到的纯心理路线具备更明显的不确定性,工匠型企业在拥有过硬品 种的前提下,通过心理路线锦上添花无疑是确定性高得多的做法。
2. 医美细分赛道壁垒分析
2.1 工匠型医美企业及相关产业链参与者的壁垒分析
我们在前文提及工匠型医美企业时强调了过硬产品的重要性。在这里,过硬的潜在 要求是,产品不仅必须性能/质量要过硬,还一定不能是竞争对手看见产品好卖、想 切入该领域就能轻易复制的类型。
在我们当前了解的范围内,以下产品满足过硬的要求——
1)产品效果优秀且产品制造本身存在显著壁垒;
2)产品效果不差,制造本身不难,但出于某种原因产品自带特定人群认可的、不 可复制的差异化标签,导致竞争对手就算做也是在山寨,等同于做不了;
3)产品效果不差,生产没有明显壁垒,无稀缺标签,但产品背后一整套的服务支 持让竞争对手难以复制;
从以上维度出发,我们可对国家监管机构批准的、在业界已被使用的主要医美产品 的特性与壁垒简述进行如下整理——
2.1.1 肉毒毒素 - 强行政垄断+研发难度+后端运作共同构建综合壁垒
肉毒毒素作为一种神经毒剂,可通过不可逆切割神经递质传导复合体,抑制神经末 梢释放乙酰胆碱,从而引起肌肉松弛麻痹。在医疗领域,肉毒毒素可用于斜视矫正、 斜颈、中风后肌肉痉挛、肌张力失常等适应症的治疗,但最大的应用场景却面向动力性皱纹矫正、瘦脸、瘦腿等医美需求。本研究只讨论肉毒毒素在医美方向的应用。
Botox 是全球最具代表性的肉毒毒素产品,2019 年全球销售额达 37.91 亿美元;受 医美中的微整形领域快速发展推动,我国肉毒毒素的市场同样在快速增长,且考虑 医美行业整体在我国渗透率远低于国外,我国肉毒毒素市场远未到天花板。
在一个天花板足够高的方向,准入壁垒和已经进入行业的竞争对手间的相对优势将 决定参与者最终有望分到多大的市场份额,以及行业最终的利润水平。祛皱用肉毒毒素这门生意在壁垒方面的特性如下——
1)有别于其他医美品种,肉毒毒素先天拥有极高行政壁垒,这让获得监管部门批 准的少数品种在起点即拥有“躺赚”潜力。肉毒毒素(botulinum toxin,AX)作为 目前天然发现的毒性最为剧烈的毒蛋白之一,约 0.1-1.0μg 的肉毒毒素即可导致成 年人死亡(氰化钾则平均为 50-250mg),让肉毒毒素成为生化武器的原料,自主企 业自行生产与经营肉毒毒素在我国受到严格管制,拥有极高行政壁垒。
2)即便有批文不等同于产品在质量上一致,想做出真正好的肉毒毒素产品,将对 企业的研发实力和工匠精神提出硬要求,需要企业不仅非常懂新药开发(肉毒毒素 单纯从产品开发特征看,要求的研发水平达到真正的高研发水准药企程度),还要 对微整形有很深理解。这体现在肉毒毒素产品开发需要考虑众多的复杂维度,至少 包括一系列剂量/效能/免疫原性相关指标、本质上相对个性化的注射方式等。
3)合理给药方式对产品发挥最优效果有重要影响,事实上让肉毒毒素的医美生意 在产品本身过硬的基础上,又大幅提升了对企业市场运作能力的要求,让肉毒毒素 与常规药品的推广相比有着显著差异。
毕竟肉毒毒素产品具体应用的不是简单的产品,而是产品+注射方案的组合,不 同肉毒毒素品种我们前文已经提过不仅不可直接互相替代,它们为取得各自最佳 应用效果也需采用与品种相对应的最佳注射方案,这涉及剂量、稀释体积、注射 位点选择、扎针深度、扎针角度、针头粗细等多方面细节的细微差异(当然不排 除后推出的肉毒毒素产品对标早期产品的注射方案进行产品开发,以便于市场推 广)。
这意味着,企业在推广自己开发的新肉毒毒素品种时,特别在向仍不熟悉肉毒毒 素注射的新人医生推广自己的品种时,除要开展常规的学术会议、科室会议等以 讲解产品(这是常规药品推广需要做的工作),企业找熟悉自己产品注射方案的 专业人员给客户组织必要的、科学的注射方案培训会非常重要;同时,给最终消 费者注射肉毒毒素后,如出现效果不理想的情况,企业有强大的后端支持协助使 用企业产品进行注射的衍生/整形医院解决问题的能力也会对企业产品的口碑塑 造有重要作用。
反之,粗暴地将产品以不适宜的方式推向市场,对品牌长期口碑的塑造将造成毁 灭性打击,而在医美领域,品牌口碑偏偏又极为重要。
2.1.2 能量源美容 – 高端能量源美容装备几乎是壁垒最高的医美细分领域
“能量源”美容即光电美容,是主要的非手术类医疗美容(含微整形)方式之一, 该领域包含了一系列以激光脱毛机、光电治疗仪/激光治疗仪等为代表的光电美容装 备,它们在原理上都利用了皮肤对光的选择性吸收原理,即使用特定光谱的强脉冲 光照射皮肤组织,产生光热效应和生物化学效应,诱使照射组织的黑色素和色素团 分解,萎缩,凝固,坏死,达到治疗皮肤色素性病变、祛斑祛痘、祛除多余毛发的 效果;同时光热效应也会在不损伤皮肤屏障的前提下,让皮肤在内部产生微损伤, 进一步诱导皮肤启动修复过程,合成胶原蛋白,实现补充胶原蛋白、治疗皮肤老化 性病变、祛除皱纹、延缓衰老的效果
因光电类医疗具有无创、无痛、治疗后可以立即恢复正常生活和工作等优点,不仅 已成为皮肤疾病治疗的优选方式之一,当前也作为流行的技术,在医美领域得到了 越来越广泛的应用。典型的光电美容装备基本情况如下——
能量源医美器械市场在 2014 和 2016 年均为医美器械最大的分部,预计到 2021 年 仍为快速发展的分部,未来几年的行业发展潜力格外值得关注。
但在我国,医美领域能量源装备因起步较晚,应用整体相对混乱,仍处于无序竞争 状态,行业规范性/合规性不佳,从业人员专业能力差距较大。
从壁垒特征&相对竞争优势看,能量源装备技术壁垒很高,头部集中效应强。
1)壁垒首先体现在高的技术壁垒,以及技术壁垒决定的强者恒强趋势。
作为光电、材料、机械、计算机等多学科的交叉领域,传统头部企业不论技术和 品牌都有绝对优势。其中,行业最核心的环节是激光器的设计和制造,具备高端激光器自主知识产权的企业盈利能力显著高于无激光器研发能力的同业厂商,后 者通常主要面向低端市场。
品牌声誉+技术积累决定大的市占率,大的市占率对应大的利润规模,大的利润 规模又对应大的研发投入能力和售后服务能力,大的研发投入则让这些企业在技 术上更难被后进者超越,导致了明显的强者恒强态势,让能量源装备行业当前已 形成寡头竞争格局。
在这种背景下,后发企业想达到头部企业的地位,一般而言要么需要不计成本地 先投入大量研发资源以打造足够过硬产品(让产业资本做基本不可能,除非是不 计短期收益的政府科研基金),要么需要行业层面出现变化让自主企业能得到足 够可观的市场份额,从而有加大研发投入的能力(相应的头部竞争对手份额会下 来并导致研发投入能力下降),否则很难。
以 2016 年数据为准,能量源装备全球市占率排名 1-5 的企业分别为:1)Cynosure (赛诺秀,2016 年营收 4.3 亿美元,已被 Hologic 收购在 2017 年以 16.5 亿美元 收购);2)Zeltiq Aesthetic(2017 年被 Allergan 以 24.8 亿美元收购);3)Syneron (赛诺龙,已被私募股权基金 Apax 收购,3.97 亿美元);4)Lumenis(美国科 医人,已被 XIO Group 收购,5.1 亿美元);5)Alma(以色列飞顿,已被复星医 药旗下的复锐医疗科技(1696.HK)收购)。
以上企业,连同欧洲之星(Fotona)、中国半岛医疗、中国深圳 GSD、奇致激光 (832861.OC)在内,在我国占据了特别是中高端激光医疗及美容设备行业的绝 大部分份额,覆盖了我国大部分公立医院及大型连锁整容医院。
相比之下我国其他中小企业则主要占据低端的小诊所、美容院等市场,利润水平 也较低,在行业有强头部效应的背景下,从减法逻辑出发,这些中小企业暂时不 值得关注。
2)行业壁垒其次体现在,能量源装备想做好同样对市场运作有不低的要求。这是 由于和肉毒毒素类似,能量源美容装备对市场运作有比常规药品营销更高的要求, 因产品推广不仅涉及到让客户了解产品,还需要对客户进行关于产品如何正确使用 的必要培训,以及做好和设备相关的后端支持(维护等)。不正确、不规范的使用 以及不过关的后端支持都将对产品的口碑造成严重的不利影响。
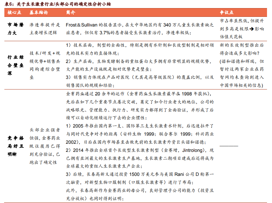
2.1.3 生长激素 – 研发+生产+销售+声誉构建强大的综合壁垒
生长激素属于与我们先期发布的创新药深度系列《从风险识别出发寻找创新药投资 机遇》以及《Biotech 崛起的确定性分析》中的投资框架非常匹配的赛道,其核心 标的长春高新也已是非常白的超级大白马,因而我们不在此对具体详细内容进行展 开,仅将核心内容总结如下——
2.1.4 透明质酸植入剂 – 植入剂壁垒特征或不如上游原料
医美领域应用透明质酸的类型至少包括透明质酸植入剂、透明质酸水光针、新型医 学敷料、化妆品增稠剂&保水剂。其中,水光针我们后文会简要介绍;新型医学敷 料则多为 II 类甚至 I 类器械,壁垒极低,我们不讨论;化妆品更偏日化和消费品类 别,关于化妆品的详细研究超出本篇偏医疗的研究的范畴,我们仅对其中部分和本 报告有关的品类简单介绍。
透明质酸注射微整形(以数个月以上的塑形为主要目的)是透明质酸在医美领域的 代表性应用,通过注射填充交联或非交联型*注透明质酸植入剂,可实现填平微小皱 纹、改善面部局部形态等多种微整形效果。该项目实践中被发现“成瘾性”非常强, 这是由于透明质酸植入剂的塑形效果通常只能维持数个月到 1 年时间,但女性一旦 做过微整形项目后,往往很容易习惯自己改善后的“更好的外观”,并难以忍受塑 形效果消失后面部重新回归塑形前“自己感到不满意”的状态,让透明质酸植入剂 的消费人群通常产品依赖性非常显著,一旦使用一次,后续将很容易转化为会多次 使用的长期客户。
市场方面——
1)本土品牌进口替代是本土企业重要的成长逻辑,2018 年中国排名前三的本土企 业占比仅为 23.4%;
2)我国透明质酸植入剂确凿的市场一直缺乏扎实数据,这是由于市场由正规市场 和灰色市场构成,但灰色市场的规模难以统计。业界估计可能和正规渠道规模相若。 随后续行业合规性加深,正规市场/企业抢占灰色市场的份额将进一步助力合规企业 的成长;
3)正规市场方面,Frost&Sullivan 对正规渠道的全部的医用级透明质酸终端产品进 行了统计,其中,医美向医用级透明质酸终端产品 37.0 亿元,2021 年有望超 50.0 亿元;2014-2018 年复合增长率为 32.3%,增速高于其它领域的医用透明质酸终 端产品。但考虑到我国医美在人群中的渗透率仅 2%,相比海外 10%的渗透率仍有 巨大差距,以 2018 年医美透明质酸的正规渠道规模计算,行业天花板可能在 150-200 亿元;然而值得注意的是,以上市场测算和天花板预测,建立在透明质酸 医美产品维持当前定价的基础上——但与前文提到的肉毒毒素、高端能量源装备、 生长激素不同,透明质酸制剂壁垒相对有限又暴利,让行业的高利润率和高定价不 可能长期维持。
回到我们通篇强调的壁垒,透明质酸植入剂产品壁垒不够高的问题不得不引起重视。 壁垒有限又暴利,已让行业近年来吸引了大量企业介入,以至于即便是当前处于头 部位置的企业后续也面临不容忽视的不确定性。
1)开发方面,透明质酸植入剂研发本身并不存在特别高的壁垒,评判的标准无非 是,其一,开发中是否存在难度较高的科学问题或行政壁垒;其二,是不是仅有数 量有限的企业拥有批文。
普通透明质酸植入剂成分简单,原料易得,制剂化过程也几乎是纯粹的生产工艺 摸索和完成行业标准不定的、申报流程必要的标准检测项目(涉及透明质酸相关 YY T0962、YY 0308 等,医疗器械生物学评价 GBT 16886 系列等,包材相关 YY T 0681、YY T 0698 等,中国药典,以及其他标准),中间没有高难度环节, 这对有满足 III 类医疗器械标准的 GMP 车间及配套实验室的械企或药企并非难事, 而对缺乏医疗器械开发经验的企业也可以委托 CRO 企业协助开发(满足要求的 CRO 企业很多,行价约 500 万),拿到批文基本没有悬念。
交联型透明质酸植入剂有多种技术路线(交联剂可为环氧化合物、二乙基烯砜、 酸酐、醇类、氨基化合物等的一种或数种),需进一步考虑交联均一性、颗粒均 一性、交联剂残留、酶解性等更多维度问题,复杂度较普通非交联品种有显著提 升,但同样更多只是工艺层面需要试探更多交联剂和交联条件的组合、控制均一 度、去除交联剂残留和未交联透明质酸分子、检测酶解性能等,基本不会出现和 基础知识认知不足有关的预料之外的问题。对这些内容,业内已有大量先期专利、 论文、工艺等资料用来借鉴。
2)生产方面,虽新入者可能会没有符合标准的 GMP 车间,但在国内推行上市许可 持有人制度的大趋势下,企业可以将生产外包,让生产也不存在真正的、由硬件设 施构成的壁垒。
3)应用方面,因透明质酸同样需要注射,对医生的宣讲、培训以及后端支持同样 成为企业在市场运作方面尽可能建立自己优势的重要方式,在产品力有限的情况下, 此部分工作的重要性也将大幅上升,这可能是透明质酸植入剂企业建立自己相对优 势最重要的点,但这种措施也是只要认真做事的企业都可以去做的,壁垒单纯仅依 赖市场运作是相对薄弱的。
4)值得注意的是在我国,一旦看见高利润领域,大量企业蜂拥而上做仿制的情况 又比国外严重得多。近年来曝光加剧已让透明质酸植入剂的暴利几乎成为全社会基 本认知,考虑到产品本身壁垒相对有限,从商业常识出发,行业后续竞争加剧以及 高利润率无法长期维持几乎是确定性的。对透明质酸我们能查到的可用于医美的注 射型透明质酸凝胶,当前就有 21 家企业拥有批文(其中 10 家拥有交联型制剂), 还不考虑在研阶段品种。
然而透明质酸不同于仿制药,仿制药后续可以以价换量,透明质酸植入剂当前最吸 引产业界和投资人的要点之一却在于其暴利,如透明质酸植入剂行业发展到了需要 通过原料制剂一体化获取成本优势时,也就意味着行业暴利结束和行业暴利这一关 键逻辑出现崩溃。但至于具体多会儿会出现这种问题当前难以预期。
4)相比之下,透明质酸原料供应商反而存在显而易见的壁垒,且行业特性已决定 透明质酸原料生产企业大概率会强者恒强,优势企业亦能大概率持续拉大产业后进 者的距离,这正是我们在投资时最喜闻乐见的特征。
首先规模优势将为头部企业构建低成本&重资产壁垒。几乎任何以发酵法制备的 原料都存在明显规模优势,这里不再详述。
技术层面,针对透明质酸原料制备有系统性的专利网以及非专利工艺细节存在, 同时先发者还能拥有经过多年改进的菌种,先发者还会在后续对这些技术进行持 续性改进;但后进者基本不可能具备先发者这种能互相兼容的综合性技术集群。
产品可替换性方面,监管特性让医疗级透明质酸原料有很强用户粘性,不是想换 就能随便换的。
①监管规则决定,医疗器械/药品在进行申报时,临床前研究首先需综合考虑产品 性能和已有各类行业标准,确定所用原料的标准,之后再根据所需原料的标准, 从市面上筛选和确定主要供应商、备选供应商,之后将其写进技术资料。后续只 要产品顺利报批,该技术资料也将成为申报资料用到的正式技术资料,最后让所 用原料商在注册信息中被最终确认。
②此后,如医疗器械/药品制造商如希望使用注册信息录入的原料商以外的其他原 料商生产的同种原料,则必须重新向监管机构补充研究资料,证明使用新供应商 所用的原料制备的产品在各方面都与原有产品没有显著差异。其中需要做的重要 工作至少包括稳定性和包材相容性等,在不用到加速试验的情况下(不是所有的 产品都能用到加速,也不是使用加速试验以后正常条件的观察就一定可以省略), 这两项指标的观察时长需要达到产品保质期覆盖的时长,通常为 1-2 年,在时间 上会带来很大不便。
③在透明质酸领域,国内终端产品制造企业的供应商以往选择余地偏偏相对有限。 华熙生物起步又比国内竞争对手早得多,占据了先发优势,通常均为原料供应商 首选,甚至很多企业在首选华熙生物作为透明质酸主要供应商时,将焦点生物等 快速崛起的透明质酸供应商列入备选的出发点是担心华熙生物过为强势。
④于是,只要华熙生物不会给下游提出离谱的要价,下游客户也不会有太大更换 原料供应商的动力,除非是那些在透明质酸下游的终端产品和华熙生物存在竞争 关系的企业,才会有更多顾忌。
2.1.5 合规性产品至今缺位的医美品种
典型的此类产品有水光针、溶脂针、童颜针,共同特点在于它们的市场都在快速成 长,但当前国内没有得到药监局正式批准的产品,所有的此类应用都处于灰色地带。比较好的是用国外获批、但国内未获批的产品进行注射,又或是 off-label 应用国内 外药监局批准的、因而安全性有一定保障、但适应症不包括水光针、溶脂针、童颜 针产品;比较糟的是使用美容院自制或定制的三无产品。
从机理上看,这三类产品如想取得正式、合规的批文,需要走药品文号,但拿到药 品批文的难度显然大幅高于常规的 I、II 类医疗器械或各种化妆品,这通常只有最 具备工匠精神、同时最好有 III 类医疗器械甚至药品开发经验的医美企业,甚至干脆 是药企来做才相对靠谱;同时,因国内暂无合规产品,因而也不存在标准申报流程 或是足够多的有成功经验的研发团队,这让实力不够的医美企业想找经验丰富的 CRO 企业协助开发也会难以操作。
如在这些方向国内有企业能率先做出真正合规产品,有望立刻立刻在市场运作方面 取得先发优势,并快速抢占灰色市场的份额。
2.2 心理型医美企业壁垒简析
在本报告 1.2 部分,我们已将自带稀缺标签的特殊医美品种定义为“产品效果不差, 制造本身不难,但出于某种原因产品自带特定人群认可的、不可复制的差异化标签, 导致竞争对手就算做也是在山寨,等同于做不了”的类型。因此类产品虽不一定非 为心理型医美企业的产品,但与心理型企业的产品在“标签”或品牌的价值上存在 共性,因而我们一并放到心理型医美企业的范畴。
这些方向在经营特征上属于真正的一般消费品的范畴,与我们关注的医药差异明显, 因而我们这里不做深入分析,仅从我们观察到的现象出发,以及从企业常识出发, 对结论进行尽量简要的阐述。
1)如标签对应的就是品牌的差异化价值,那么优秀的市场运作、长期且持续的品 牌塑造都会至关重要,只有这样,才能最大可能确保让品牌相应的“差异化”的标 签/品牌价值深入人心。
2)长期的品牌塑造固然重要,但为确保在长期的品牌塑造过程中不翻船,必要不 充分条件是,产品必须不能是粗制滥造的劣质产品,企业也必须具备工匠精神(毕 竟是制造业),绝对不能是医美界当前充斥的、生产粗制滥造产品赚快钱、赚一把 快钱就跑的忽悠型企业,创始人或核心团队也绝对不能是纯忽悠型的江湖骗子。
在医美领域,在我们已知的范围内,典型的具备工匠精神的企业至少可提现在两个 方面:1)针对同一种产品,持续改善产品性能,例如透明质酸从非交联交联, Botox 从高 CP 蛋白含量低 CP 蛋白含量等;2)将产品不断做精细化,例如肉毒 毒素针对产品本身特性,针对不同人群肤质特性,开发最适合的注射方案,又例如 化妆品,针对不同人群的不同肤质开发各种细化的针对性品种,等;
3)那么如何寻找稀缺标签型或心理型企业的确定性呢?至少可以从以下维度入手:
①拥有强大稀缺标签的企业对匹配的受众而言自带先发优势,标签的稀缺性不可替代性至关重要;
②市场运作能力至关重要,市场运作既需要先期经验积累,更需要可观且长期持 续的投入;
③产品不能是差的产品,具备工匠精神的企业才可能在长期市场运作中,最不可 能因产品给自己的口碑造成破坏。
于是,自带稀缺标签或已经形成稀缺标签、履历端正、市场运作经验丰富、规模大、 具备工匠精神的企业就会成为首选中的首选。但假如企业暂时没有稀缺标签,也没 有经过长期塑造的形成的特殊品牌内涵,那么,找到自身差异化、理念最正、最有 资源投入以持续扩大自己事业规模(研发、生产、市场运作)的企业将最有潜力。
但此类企业受消费者消费倾向的影响较大,毕竟可选消费品不是刚需的癌症治疗药 品,后者不得不用,前者可用可不用。对消费倾向的研究和分析远远超越了本研究 关注的范畴,甚至很多情况下超越我们的能力(毕竟我们无法从感性上真正把握那 些某些我们自己根本不认可、但偏偏有人认可并愿意买单的点好在哪里),因而这 里不再进一步展开。
3. 投资建议
风险的识别与管理始终是我们更为关注的要点,而非如行业空间、潜在弹性以及对 新模式/新创新的想象。在一个前景可观的行业中进行投资,做好风险管理,就有望 借行业腾飞的势头,获取超越行业平均水平的最具确定性的收益。
在医美方向,竞争风险几乎是产业最不容忽视的经营风险和投资风险。
1)工匠型赛道/企业中——
肉毒毒素细分同时具备高度行政管制(于是批文不可能很多)、产品开发难度大、 对成功市场运作依赖性大的特点,是医美领域壁垒最高的赛道之一。尤其值得注 意的是,对肉毒毒素扩散性能影响最大的是注射方案的合理性,而非产品本身, 用不当的注射方案注射好产品一样只能毁坏好产品口碑。合理的注射方案要求能 兼顾产品本身特性、用户个体差异、不同部位组织特异性等多因素,因而肉毒毒 素产品在开发时不仅要能做出高品质产品,还需对最适注射方案进行系统性研究; 进一步,肉毒毒素良好放量也将特别对包含培训、后端支持在内的市场运作能力 提出高要求。综合考虑既往履历和规模,我国自主企业仅有爱美客、华熙生物、 复星医药值得关注。
能量源装备作为小而美、仍在快速增长的方向,是医美领域壁垒最高、同时确定 性也最高的赛道之一,其中的高端产品技术壁垒很高、对市场运作要求高、先发 优势非常明显,且已形成相对稳定的寡头竞争格局。作为全球第五大能量源装备 厂商的复锐医疗科技(1696.hk)是复星医药旗下公司。
生长激素同样是医美方向壁垒最深的赛道之一,壁垒由技术(剂型的多样化,主 要是水针和长效型)、生产(规模优势)、市场运作共同构建。在我国,生长激素 绝对龙头长春高新也是履历得到充分验证的稀缺超级白马票。针对长春高新,当 前最重要的两个争议其一在渗透率天花板,其二在辉瑞、诺和诺德这些企业后续长效性制剂推出后的影响。第一个争议事实上最需要找专业的市场调研机构对其 做一个相对详细的调研,第二个争议要点在于后推出的长效型制剂与长春高新长 效型制剂头对头研究的结果以及定价策略。
透明质酸制剂的相对壁垒则不如原料。透明质酸植入剂本身的技术特征和产品已 有批文数均显示透明质酸植入剂虽壁垒高于 II 类器械、化妆品等,但产品本身不 足以形成可观壁垒;市场运作对透明质酸植入剂放量和口碑培养非常重要,但仅 市场运作本身形成的壁垒也有限,即便是爱美客这种相对头部的企业规模依然很 小,后续行业地位(透明质酸植入剂)存在较大变数,仅透明质酸植入剂很难撑 起给这些企业较高的估值。
相比之下,因存在专利网、规模优势、强用户粘性、头部集中等原因,以及透明 质酸原料企业中,华熙生物甩开第二名焦点生物较大距离,这些都意味着透明质 酸原料反而比透明质酸植入剂更高的壁垒。华熙生物向下游拓展业务可以理解为 在原料主业非常稳固的条件下,向下游拓展以获取额外的收入,游刃有余;与本 身就在下游、不得不在竞争格局相对不佳的领域斗智斗勇的纯下游企业形成了明 显差异。
水光针、溶脂针、童颜针则都属于合规品种缺位的状态,率先推出合规品种的企 业将有望在市场运作中获取关键的先发优势。
2)心理型赛道/企业和拥有稀缺标签的特殊医美企业经营特点有很大相似度,长期 成功的关键均在在产品没有显著瑕疵的基础上,通过长期且持续的市场运作,让自 身差异化、某种程度不可替代的标签被广泛接受。
云南白药、片仔癀是典型的自带稀缺标签的企业,尤其云南白药隐性标签的特征 尤其明显,表现在得益于云南白药的止血药在止血领域享有盛誉,即便云南白药 某些牙膏品种根本没有止血效果,消费者也会“主动”认为这些品种有助于控制 牙龈出血,这是如高露洁等其他牙膏品牌万万做不到的;
相比之下,兰蔻、雅诗兰黛等国际大牌化妆品为了让其高端差异化定位深入人心, 做到让粉丝“即便拥有这些品牌也能与众不同”,品牌几乎都经历过数十年甚至 上百年的积淀,没有积淀的企业很难一蹴而就。
对没有隐性标签加持的新入者,长期可持续的市场运作能力和市场投入能力将变 得至关重要,企业还必须能找到相对差异化的定位;而工匠精神则是确保企业在 长期的品牌塑造过程中尽可能不会因产品质量导致口碑崩溃的关键。
……
(报告观点属于原作者,仅供参考。作者:申港证券,曹旭特)
如需完整报告请登录【未来智库】。
(本文仅供参考,不代表我们的任何投资建议。如需使用相关信息,请参阅报告原文。)
- 医药生物·生物制品行业创新药盘点系列报告(25):IgA肾病药物已进入商业化兑现期.pdf
- 医药生物行业:IBD行业报告(三)——研发路径愈发清晰,中国创新药公司有望深度参与.pdf
- 医药生物行业新兴生物技术专题报告:小核酸药物方兴未艾,海外创新与国内崛起共振.pdf
- 医药生物行业深度报告:融资与出海双轮驱动,CXO迎来景气度修复与全球化新周期.pdf
- 医药生物行业跟踪周报:两会将创新药列为新兴支柱产业,26年BD出海再提速.pdf
- 乐普医疗:严肃医疗强背景,医美筑新增长极.pdf
- 新成分带来行业增长新引擎(医美、化妆品护肤、PDRN、ECM).pdf
- 2025年中国医美行业市场研究报告.pdf
- 医美行业研究:PDRN国产化破局,重组胶原引领变革,共启再生医美新篇.pdf
- 2025年重塑医美格局:驾驭中国医美新潮流-毕马威.pdf
- 中国医药行业:全球减重药物市场,千亿蓝海与创新迭代.pdf
- 产业深度:2026年医药产业政策展望,“两会”绘蓝图,“十五五”新征途.pdf
- 医药行业省级统筹制度推进,支付能力“升格”:医保省级统筹提速,医药中长期投资新起点.pdf
- 医药行业2025年业绩预告快报总结暨投资策略展望:创新产业链处于较高景气度,医药先进制造实现海外突破.pdf
- 医药行业靶蛋白降解:下一代颠覆性治疗范式迎来商业化元年.pdf
- 相关文档
- 相关文章
- 全部热门
- 本年热门
- 本季热门
- 1 2019年度中国医药市场发展蓝皮书.pdf
- 2 2020年医药行业投资策略:好赛道,好公司(75页PPT).pdf
- 3 医药行业最新研究报告:市场与政策、创新药、医疗器械(77页).pdf
- 4 医药行业深度报告及政策新形势下的医药投资策略2020(168页).pdf
- 5 国内创新药行业发展回顾与2020年展望(294页).pdf
- 6 医药行业189页深度解析2021年投资策略.pdf
- 7 中国医疗改革的历史、现状、未来和产业链影响(100页PPT).pptx
- 8 2020医药行业洞察与竞争指引(117页PPT).pptx
- 9 2019年医药医疗政策大盘点:医保局、药监局、卫建委.pdf
- 10 2020年医药生物行业深度研究报告(95页).pdf
- 1 医药生物行业专题:新靶点有望开启精准降脂治疗新篇章-联用治疗成为降脂趋势,新型药物崛起.pdf
- 2 医药生物行业:2025 ASCO年会摘要总结——关注国产双抗、ADC等创新分子.pdf
- 3 医药生物行业专题报告:CD38单抗,MM放异彩,开辟自免新蓝海.pdf
- 4 医药生物行业小核酸深度报告:靶向递送技术不断涌现,心血管和代谢等慢病领域小核酸有望展现巨大潜力.pdf
- 5 医药生物行业生命科学服务专题:海外公司Danaher&Merck.pdf
- 6 医药生物行业深度报告:“十五五”谋篇新蓝图,脑机接口进入产业化快车道.pdf
- 7 医药生物行业深度报告:引领医疗革命,CGT成长空间广阔.pdf
- 8 医药生物行业疾病专题报告:双抗在自免领域潜力大,重点关注靶点选择及临床前优化.pdf
- 9 医药生物之干细胞疗法行业分析:政策扶持,研发提速,产业迎来发展机遇.pdf
- 10 医药生物行业深度报告:创新药投资手册,从盈利到BD爆发,创新药如何投资?.pdf
- 1 医药生物行业小核酸深度报告:靶向递送技术不断涌现,心血管和代谢等慢病领域小核酸有望展现巨大潜力.pdf
- 2 医药生物行业深度报告:“十五五”谋篇新蓝图,脑机接口进入产业化快车道.pdf
- 3 医药生物行业脑机接口专题报告——技术突破与商业化共振,关注脑机接口未来产业.pdf
- 4 医药生物行业医疗器械2026年度策略:把握出海陡峭曲线,卡位AI医疗商业化落地.pdf
- 5 医药生物行业跟踪周报:“十五五”聚焦脑机接口,抢占全球科技高地,建议关注,微创脑科学、翔宇医疗、美好医疗等.pdf
- 6 医药生物行业:“政策引导&技术支持”助力AI医疗崛起,蚂蚁阿福或成C端应用范例.pdf
- 7 医药生物行业2026年1月投资策略:继续推荐创新药及产业链.pdf
- 8 医药生物行业双周报2026年第1期总第150期:脑机接口推荐性标准立项促进行业规范化《第四批鼓励仿制药品目录》发布.pdf
- 9 医药生物行业专题:小核酸突围,大服务赋能——CXO行业系列专题报告(3).pdf
- 10 医药生物行业深度报告:实体瘤TCE疗法报告二,SCLC、mCRPC治疗中大放异彩,有望突破多靶点、泛癌肿的临床应用.pdf
- 全部热门
- 本年热门
- 本季热门
- 1 2026年医药生物·生物制品行业创新药盘点系列报告(25):IgA肾病药物已进入商业化兑现期
- 2 2026年医药生物行业:IBD行业报告(三)——研发路径愈发清晰,中国创新药公司有望深度参与
- 3 2026年医药生物行业新兴生物技术专题报告:小核酸药物方兴未艾,海外创新与国内崛起共振
- 4 2026年医药生物行业深度报告:融资与出海双轮驱动,CXO迎来景气度修复与全球化新周
- 5 2026年第10周医药生物行业跟踪周报:两会将创新药列为新兴支柱产业,26年BD出海再提速
- 6 2026年医药生物行业:IBD行业报告(二)——市场空间有望提升,多通路联合抑制有望大幅提升疗效
- 7 2026年医药生物行业3月月报:重点关注Q1业绩预期、积极把握主题机会;手术机器人专题,政策打通商业化瓶颈、千亿市场驶向发展快车道
- 8 2026年第9周医药生物行业跟踪周报:2026版基药目录调整在即,利好拟纳入目录的中药标的
- 9 2026年医药生物行业专题:海外制药企业2025Q4&全年业绩回顾——2026会是下一个BD大年吗?
- 10 2026年第7周医药生物行业跟踪周报:FDA创新药审评政策再松绑,利好创新药板块
- 1 2026年医药生物·生物制品行业创新药盘点系列报告(25):IgA肾病药物已进入商业化兑现期
- 2 2026年医药生物行业:IBD行业报告(三)——研发路径愈发清晰,中国创新药公司有望深度参与
- 3 2026年医药生物行业新兴生物技术专题报告:小核酸药物方兴未艾,海外创新与国内崛起共振
- 4 2026年医药生物行业深度报告:融资与出海双轮驱动,CXO迎来景气度修复与全球化新周
- 5 2026年第10周医药生物行业跟踪周报:两会将创新药列为新兴支柱产业,26年BD出海再提速
- 6 2026年医药生物行业:IBD行业报告(二)——市场空间有望提升,多通路联合抑制有望大幅提升疗效
- 7 2026年医药生物行业3月月报:重点关注Q1业绩预期、积极把握主题机会;手术机器人专题,政策打通商业化瓶颈、千亿市场驶向发展快车道
- 8 2026年第9周医药生物行业跟踪周报:2026版基药目录调整在即,利好拟纳入目录的中药标的
- 9 2026年医药生物行业专题:海外制药企业2025Q4&全年业绩回顾——2026会是下一个BD大年吗?
- 10 2026年第7周医药生物行业跟踪周报:FDA创新药审评政策再松绑,利好创新药板块
- 1 2026年医药生物·生物制品行业创新药盘点系列报告(25):IgA肾病药物已进入商业化兑现期
- 2 2026年医药生物行业:IBD行业报告(三)——研发路径愈发清晰,中国创新药公司有望深度参与
- 3 2026年医药生物行业新兴生物技术专题报告:小核酸药物方兴未艾,海外创新与国内崛起共振
- 4 2026年医药生物行业深度报告:融资与出海双轮驱动,CXO迎来景气度修复与全球化新周
- 5 2026年第10周医药生物行业跟踪周报:两会将创新药列为新兴支柱产业,26年BD出海再提速
- 6 2026年医药生物行业:IBD行业报告(二)——市场空间有望提升,多通路联合抑制有望大幅提升疗效
- 7 2026年医药生物行业3月月报:重点关注Q1业绩预期、积极把握主题机会;手术机器人专题,政策打通商业化瓶颈、千亿市场驶向发展快车道
- 8 2026年第9周医药生物行业跟踪周报:2026版基药目录调整在即,利好拟纳入目录的中药标的
- 9 2026年医药生物行业专题:海外制药企业2025Q4&全年业绩回顾——2026会是下一个BD大年吗?
- 10 2026年第7周医药生物行业跟踪周报:FDA创新药审评政策再松绑,利好创新药板块
- 最新文档
- 最新精读
- 1 2026年中国医药行业:全球减重药物市场,千亿蓝海与创新迭代
- 2 2026年银行自营投资手册(三):流动性监管指标对银行投资行为的影响(上)
- 3 2026年香港房地产行业跟踪报告:如何看待本轮香港楼市复苏的本质?
- 4 2026年投资银行业与经纪业行业:复盘投融资平衡周期,如何看待本轮“慢牛”的持续性?
- 5 2026年电子设备、仪器和元件行业“智存新纪元”系列之一:CXL,互联筑池化,破局内存墙
- 6 2026年银行业上市银行Q1及全年业绩展望:业绩弹性释放,关注负债成本优化和中收潜力
- 7 2026年区域经济系列专题研究报告:“都”与“城”相融、疏解与协同并举——现代化首都都市圈空间协同规划详解
- 8 2026年历史6轮油价上行周期对当下交易的启示
- 9 2026年国防军工行业:商业航天革命先驱Starlink深度解析
- 10 2026年创新引领,AI赋能:把握科技产业升级下的投资机会
