5G产业链专题报告:云游戏爆发,关注主设备商及IDC优质标的
- 来源:未来智库
- 发布时间:2020/08/29
- 浏览次数:1609
- 举报
1、 游戏云化:全新行业成长空间无限
1.1、 云游戏是以云计算为基础的游戏方式,待市场爆发
云游戏(cloud gaming)也称为游戏点播,是以云计算为基础的游戏方式。游 戏的运行在云端服务器完成,用户通过终端设备发出操作指令,云端服务器收到指 令在云端渲染完毕后,持续将指令反馈与游戏的音视频内容编码压缩,并通过网络 传送到客户游戏终端,通过高速的网络传输、运算、编解码能力,达成用户实时同 步的游戏体验。
在此模式下,用户的游戏数据全部存储在云端,因此对用户的游戏设备无需具 备高端处理器、显卡等可进行强大图形计算与数据处理能力的终端,只需拥有基本 的流媒体视频播放能力。
云游戏概念始于 2000 年,2009 年由 Onlive 公司正式提出,后各大互联网厂商 纷纷加入。英伟达(NVIDIA)推出了云端渲染技术 NVIDIA GRID,2017 年更名为 GeForce Now,后推出云游戏的机顶盒 Shield TV;2014 年索尼推出 PlayStation Now 平台,凭借自有平台优势覆盖了主机、掌机、电视在内的多个平台。2018 年 10 月, 谷歌也宣布进入云游戏领域,推出云游戏平台“Project Stream”。
云游戏行业蓬勃发展,市场空间无限。根据 HIS Markit 预计,2023 年全球云游 戏市场规模将达到 25 亿美元。根据伽马数据预测,2022 年中国云游戏市场规模将超 40 亿元。
1.2、 云游戏为客户提供全新体验,摆脱设备桎梏
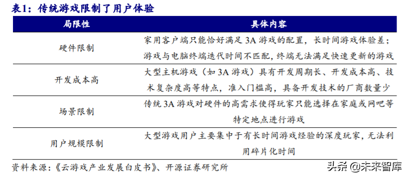
传统游戏形态经历主机、客户端、网页等形式,其中大型主机游戏与客户端的 用户周期长粘性大,占据目前主要市场份额。但其局限性也限制了传统游戏的发展 并催生了云游戏的发展。
传统模式游戏以主机/PC 端游戏为主,对硬件要求很高,传统的 3A 游戏(高制 作预算、高营销成本)对玩家的终端设备有较高的要求,用户往往需要花费数千甚 至上万元购买游戏显卡,开销很大;且传统游戏需要下载游戏客户端以使用,而客 户端往往内存消耗巨大。以《最终幻想 XV》为例,为达到最佳游戏体验,游戏玩家 需要购置价格近万元的 RTX 2020Ti 显卡。
云游戏本质为交互性的在线视频流,是云计算与游戏订阅制的结合。云游戏能 够实现随时随地,仅通过普通的终端设备就能感受高端的游戏体验,无需玩家购置 高端显示器等硬件终端以迎合游戏需求,极大节约了用户成本;且云游戏不受终端 限制,用户只要拥有任意一款终端(手机、PC、移动端)即可进行游戏,极大地提 高了用户的便捷性,无需使用电脑端即可享受到相同的游戏体验,摆脱了大型游戏 需要在客户端进行游戏的限制,满足了游戏玩家的需求,因此云游戏将受到更多游 戏玩家的追捧。同时云游戏平台的推出也将吸引更多因大型游戏限制多而选择放弃 游戏的潜在用户在云游戏平台进行游戏,未来行业发展空间很大。
1.3、 云游戏服务商成云游戏产业链最为重要环节
云游戏产业链可分为上中下游。上游包括游戏内容提供商(艺电、育碧、暴雪、索尼、任天堂、腾讯、网易等)、硬件设备提供商(英特尔、英伟达、 AMD 等)、 云计算服务商(腾讯云、 Azure、AWS)等;中游以云游戏平台(腾讯、微软、谷 歌等)和通信运营商(中国电信、中国联通、中国移动、AT&T、 Verizon 等)为主, 下游则为终端设备商(华为、苹果等),最终达到游戏客户端。云游戏服务商是云游 戏市场最为重要的环节,它允许用户可以使用任何一个终端设备访问位于云端的游 戏服务器,是目前各大厂商的布局重点。
1.4、 云游戏技术需求高,技术发展催热云游戏
2019 年以前,云游戏行业一直处于萌芽和探索阶段。虽然 2018 年微软、谷歌、 AT&T、Verizon 等头部厂商分别推出自有云游戏服务平台,但受制于通信技术以及 计算能力,云游戏一直停留在概念阶段,难以真正落地。
云游戏的发展主要受限于几大问题。第一,网络传输速率慢,延迟高,高端游 戏在本地没有客户端的情况下,传输需要交换大量的数据,4G 网络速率无法保证低 延迟;且游戏本身竞技性强,对网络延迟要求非常高,因而无法大规模发展。第二, 网络互联带来的 IDC 技术发展尚未达到高密度状态,无法满足云游戏所需的大容量系统与强大的网络传输能力。第三,由于 4G 网络资费较高,云游戏产生的大量数据 将面临非常高的使用成本,性价比低。第四,服务于云游戏的重要技术如髙并发密 度的服器、髙速优质渲染能力的 GPU 技术仍有升级空间,目前仍不足以满足全部类 型的游戏需求。
近年来,云服务领域成为资金与互联网企业的聚集地,大量云端应用技术实现 快速发展。作为云端技术的重要应用领域,云游戏的多种相关技术也逐步得到突破, 真正实现落地。在此背景下,云游戏领域迎来了更多资本布局,进入快速发展期。
2、 云游戏产业链玩家众多,海外发展势头强劲
目前在全球范围内,各大互联网与游戏厂商加强布局云游戏,云游戏行业竞争 正盛,发展势头强劲。2019 是云游戏重新起航的一年。5G 与边缘计算技术的发展推 动云游戏行业的变革创新,2018 年起国内外各大互联网企业纷纷入主云游戏市场。 截至 2019 年 9 月,全球范围内进入云游戏行业的企业已经超过 150 家,其中北美市 场企业占近 50%,亚洲企业占 18%;在所有企业中有 10 家为上市公司,规模大技术 强,在云游戏行业中占据主导地位。公司业务大多分布于流媒体、云计算、软件& 硬件、游戏等细分领域。流媒体领域吸引的公司较多,约占全部入局公司的 52%。
相较于国内,海外云游戏行业起步较早,发展时间较长,覆盖全产业链环节的 厂商较多。2009 年,OnLive 就推出了第一个云游戏平台,但受技术限制并没有得到 良好的发展;直到微软在 2018 年公布了 Xbox 的云游戏服务 Project xCloud、互联网 巨头谷歌于 2019 年正式公布 Stadia 云游戏平台,云游戏才踏入正轨。
2.1、 进军云游戏的非游戏企业——谷歌
Stadia 建了全新的游戏模式,将游戏从主机时代带入云游戏时代。谷歌于 2018 年发布游戏流媒体 Project Stream 项目,并于 2019 年 3 月正式更名为 Stadia;2019 年 11 月正式开放。游戏玩家对游戏与云服务需要分开付费,收费模式为订阅+买断。 Stadia 是基于云计算和流媒体技术的游戏平台,谷歌云服务器承担游戏运算与渲染工 作,游戏用户只需通过网络接收游戏画面,并同时操作数据回传给云端。设备方面, 玩家有望通过手机、平板、Chrome 浏览器等多种移动终端直接运行 3A 游戏。Stadia建了全新的游戏模式,将游戏从主机时代带入云游戏时代。
谷歌强大的云计算技术为云游戏平台的研发提供了技术支持。谷歌近年来深耕 云计算业务,拥有强大的云计算能力与遍布世界的数据中心,网点遍布全球超过 35 个国家和地区,涵盖 61 个地区,共有 130 余个接入点。强大的云计算技术为云游戏 平台的研发提供了技术支持。
Stadia 拥有强大的计算能力,能够为游戏提供高品质的画面和解析能力。Stadia 由谷歌分布在全世界超过 7500 个节点提供支持,与 AMD(专注于微处理器及相关 技术设计的跨国公司)合作开发专用 GPU,这使得 Stadia 能够支持 4K 分辨率、每 秒 60 帧、高动态范围视频的输送和播放,由世界各地的服务器经高速互联网流至用 户设备。
Stadia 以 Chrome 为接入口,借助 YouTube 的流量优势与创作者资源,做到点 开即玩、直播联动、状态分享,打破主机和客户端的限制,进一步扩大 Stadia 影响 范围与公司在游戏市场的占有率。作为一家非游戏公司,谷歌下场云游戏、推出 Stadia 平台是对云游戏行业的冲击,将进一步推动行业的发展与革新。
2.2、 全球三大主机游戏厂商之一——微软
微软是全球领先的电脑科技公司,旗下最著名的产品为 Microsoft Windows 操 作系统、Microsoft Office 办公室软件与 Xbox 游戏业务。公司在主机游戏业务上具 有悠久历史与竞争优势,入局游戏行业时间较早,经验丰富。
Azure 的云计算技术与 Xbox 的游戏生态累积,使得微软在制作云游戏平台方面 拥有诸多优势。Azure 全球基础结构拥有 160+个物理数据中心,分布在 54 个区域、 140 个国家和地区,全球云覆盖区域数量位居世界第一。其中每个数据中心都提供高可用性、可伸缩性、云基础结构中的最新改进,以及全球网络连接。
作为全球三大主机游戏巨头之一,微软拥有庞大的游戏用户基础。截至 2018 年, Xbox 累计用户数达到 4316 万,2019 年 Q3 月活跃用户达到 6500 万
庞大的用户基础为微软开发云游戏平台带来了用户流量红利;多平台游戏的运 营也保证了一定的用户转化率。
Project xCloud 服务宣称初期收录超过 5000 款游戏作品,目前直接提供的游戏 超过 3500 款,玩家可以通过采用串流服务技术,将 Xbox One 转化成个人主机服务 器。当玩家更新 Xbox One 版本的游戏时,更新也将通过 Project xCloud 应用于所 有的版本。Project xCloud 可以通过手机与平板进行 Xbox ONE 游戏,与索尼的 PS NOW 有类似之处。
2.3、 娱乐游戏行业巨头——索尼
索尼 2010 年开始布局云游戏。索尼是大型跨国综合企业,主营电子产品,经营 领域涵盖消费电子产品、专业性电子产品、电子游戏、娱乐与金融。索尼早在 2010 年即看到云科技在游戏领域的广阔前景,开始布局云游戏。
PlayStation Now 是索尼在 2014 年 CES 上公开的数字流媒体服务,最初的目的 是为了方便 Bravia 电视与 PS VITA 用户能够直接在云端体验 PS 主机的游戏服务, 而无需购置配套的主机;此举为索尼进军云游戏行业打下了基础。
PS Now 采取“租借游戏”的付费模式,有两种付款方式可供选择。第一种方法 是根据 4 小时、7 日、30 日、90 日的游戏时长来判断价格,时间越长租金越贵;第二种方法是开通订阅会员,索尼每月会随机给订阅玩家推送上百款游戏。
由于索尼并非以云计算科技见长的公司,其云游戏发展战略以产品数量和平台 绑定为主,其核心推广思想仍是对核心主机游戏业务的扩展。目前索尼希望通过增 加限定游戏作品与永久可玩系列作品两个方向扩充平台的内容,进而吸引更多玩家。
2.4、 硬件领先厂商——英伟达 NVIDIA
英伟达是以设计和销售图形处理器为主的半导体公司,也设计游戏机核心,例 如 Xbox 和 PlayStation。NVIDIA 最出名的产品线是为个人与游戏玩家所设计的 GeForce 系列,为专业工作站而设计的 Quadro 系列,和为服务器和高效运算而设计 的 Tesla 系列。
截至 2019 年 11 月,GeForce Now 平台提供 400+款游戏,支持 Shield、Windows、 MacOS、Android、iOS 等运行系统。平台提供免费版本和首年 US$ 4.99/月的付费版 本,游戏品质最高可达 1080p/60 fps。
GeForce Now 在美国和欧洲都设有自己的数据中心,此外,在韩国、日本、俄 罗斯与当地电信运营商合作,保证当地玩家的游戏延时体验。目前在亚洲,GFN 并 未自建数据中心,因此网络延迟是一个亟待解决的问题。
2.5、 娱乐软件专门公司——艺电
艺电(EA)是全球最大的游戏开发和发行公司之一,主要从事电脑游戏、游戏 机游戏、网络游戏与手机游戏的开发、出版及销售等业务。与微软、索尼、任天堂 等综合型游戏公司的全环节游戏业务覆盖不同,EA 的主要业务收入来自于游戏销售, 尤其是主机游戏,其主机游戏销售额一直保持 60%以上。
EA 于 2018 年收购了 GameFly 云游戏部门,并于同年 10 月公布了其自研发的 云游戏平台 Project Altas。该平台依托 EA 自身强大的游戏开发与人工智能的技术,整合了游戏引擎与在线服务,拥有无线发展可能。2019 年,EA 开启 beta 封测与跨 平台游戏。
EA 正在利用 AWS 和公共云技术缩短服务器与玩家的距离以解决延迟问题。Project Atlas 的串流技术最终将让玩家可在各类移动终端进行游戏,包括智能电视、 OTT 串流设备、PC、平板电脑、Mac 和手机。
3、 以国外为鉴,国内玩家争相发力
国内云游戏行业尚处于初始发展阶段,互联网企业与游戏专营公司纷纷入局云 游戏。以推出云游戏平台的公司为例,有游戏内容专营企业、云计算厂商、硬件厂 商、初创企业等多种类型。
3.1、 云游戏综合厂商——腾讯
作为国内互联网龙头,腾讯致力于打造全周期云游戏行业解决方案,为游戏玩 家提供全链云游戏平台,打造云游戏生态闭环。
腾讯 2016 年涉足云游戏,目前已推出多个云游戏相关平台与项目,如腾讯先游 (游戏&云游戏内测平台)、腾讯即玩、START 等。公司于 2008 年 11 月申请 “WEGAME CLOUD”商标,涉及商品与服务的买方和卖方的在线市场、计算机游 戏软件、电子数据存储、云计算、电子竞技游戏竞赛组织,正式布局云游戏市场。 2019 年,腾讯在“Chinajoy”全球游戏产业峰会上发布了“腾讯云·云游戏解决方 案”,为客户提供一站式云游戏解决方案。目前腾讯拥有:1)云游戏平台——START; 2)云游戏平台——GameMatrix;3)手机云游戏——腾讯即玩;4)云游戏解决方案 ——腾讯云云游戏。
3.2、 云游戏管理服务平台——华为云
2019 年 6 月,华为云在全球游戏大会发布云游戏管理服务平台。华为云拥有强 大的云基础设施、云渲染、编解码及网络传输等核心技术与创新技术优势,通过管 理服务平台为游戏企业客户提供专业、快速、安全、稳定的一站式云游戏平台方案, 帮助游戏内容厂商构建高质量、全方位的游戏云平台,满足游戏玩家在任何地方、 利用任何种类终端,随时畅玩 3A 游戏的需求。
目前华为提供游戏云端部署解决方案、游戏运营分析解决方案、游戏安全解决 方案以及云游戏解决方案。
华为与多个知名互联网企业与游戏厂商均保持合作关系,通过不同种类的华为 云服务,进一步推动云游戏行业发展与变革。
2020 年 3 月 27 日,华为在线上开发者大会上宣布与腾讯游戏合作,成立联合实 验室,从移动云游戏、游戏引擎等方向结合技术优势,构建业内领先的移动云游戏 解决方案,联手开发云游戏平台——腾讯云游戏 GameMatrix。
3.3、 基于直播的云游戏平台——斗鱼直播
斗鱼依托其直播平台建立了云游戏平台。武汉斗鱼网络科技有限公司旗下的斗 鱼是一家弹幕式直播分享网站,前身为生放送直播,于 2014 年 1 月 1 日起正式更名 为斗鱼。2020 年 3 月,斗鱼依托其直播平台建立了云游戏平台,并在云端部署了最受斗鱼用户喜爱的近 20 款端游和 30 多款手游,包括 DOTA2、绝地求生、魔兽世界、 星际争霸、王者荣耀、跑跑卡丁车等。
斗鱼云游戏平台以联运账号体系为依托,用户无需重复登陆即可进入云游戏平 台进行游戏,便捷省时。斗鱼目前已经搭建了运营服务平台和账号与数据监控流程, 能够跟踪用户体验、游戏运行、流量资源等情况,并根据数据快速做出运营调整。
目前斗鱼的云游戏平台仍处于测试阶段,但已有大量游戏玩家参与其中。后续 斗鱼将云游戏平台与直播场景联动以实现主播互动,进一步丰富直播场景,提供用 户更好的游戏娱乐体验。
3.4、 云游戏解决方案提供商——视博云
北京视博云科技有限公司成立于 2011 年,是一家专注于云流化技术研发与服务 的企业。公司致力于推动云流化技术在运营商、互联网、移动互联网等领域的应用, 是国内首先提出应用云化概念并推广至游戏、VR 等领域的专业厂商,为企业客户提 供云流化 PaaS 能力。
公司深耕云应用领域,不断进行技术创新与研究。截至 2019 年 6 月,公司拥有 软件著作权 23 件,申请专利 33 件,多次荣获业内科技创新奖等权威奖项,技术领 先于业内其他公司。
公司是全球首家为运营商提供云游戏和云VR服务的公司,至今已与国内 30 多 省市广电、电信运营商达成合作,云游戏部署规模超过一万路,覆盖国内近 1.6 亿家 庭用户,注册用户突破 1500 万。
视博云科技云流化 PaaS 解决方案将变革云游戏产业。在云计算、5G、VR 等新 技术驱动下,视博云科技云流化 PaaS 解决方案必将给运营商、游戏、VR 内容商等 全产业链带来全新的机会和革命性的变化。
3.5、 新兴的移动内容云计算平台——海马云
海马云是全球 ARM 架构垂直云计算业务开创者,深耕垂直云计算与内容大数 据领域。公司拥有覆盖全国的 ARM 架构垂直云计算平台,国内部署边缘计算节点 30 余个,服务客户数十家,平台月活跃用户超过 2500 万,现有员工近 300 人,70% 为产品研发人员。
依托其自主研发的云操作系统和基于 ARM 架构的高性能服务器,海马云为企 业客户提供一站式 SaaS 服务,加快部署云游戏产品。公司的解决方案涵盖游戏平台、 广告平台、互动娱乐平台、超级应用等多个分支。企业客户可通过集成云游 SaaS SDK 获取一站式 SaaS 服务和公有云基础服务能力,快速构建企业客户自有云专区。
公司专注发展云游戏业务,与多家知名企业达成合作,将移动云游戏推广至各 个领域。
4、 5G 的快速发展推动云游戏行业驶入快车道
4.1、 5G 元年成云游戏元年,各国如火如荼发展 5G
各国加速建设 5G。2019 年为 5G 元年,随着 5G 的发展与大规模布局,云游戏 市场展示出蓬勃生机,2019 年也被称为云游戏元年
5G 网络所具备的高带宽和低延迟等特性,解决了云游戏的痛点。相比于 4G, 5G 传输能够 100 倍提升网络传输速率,解决了云游戏高流量传输的需求;且 5G 的 超低时延也符合大型游戏运行的环境要求;新的网络优化技术,边缘计算的应用使 得流量成本得到进一步降低,为云游戏的发展扫清障碍。
4.2、 受益于 5G 技术,云游戏驶入快车道,同时助推 5G 进一步发展
5G 技术将突破云游戏目前的发展瓶颈。第一,5G 承载了高带宽,实现了低延 时。5G 将大幅提升终端接入速度,从 4G 的 30-50 毫秒提高至 5G 的 1 毫秒,保障玩 家游戏体验。第二, 5G 将助力云游戏移动场景落地,改善用户体验。解除游戏对 本地客户端要求的限制后,5G 将满足游戏玩家对云游戏随时即玩的需求。第三,云游戏内容将进一步更新,以吸引更多玩家。游戏终端设备的更新将进一步促进厂商 对游戏内容的更新,这将进一步推动云游戏行业的发展。
5G 流量费用加快云游戏普及。2019 年 5G 发展初期流量单价与 4G 成熟期单价 持平,随着 5G 建设的发展和商用程度的成熟,流量费用会进一步降低,电信运营商 将推岀更贴合云游戏用需求的套餐资费方案,云游戏较高的画质、渲染需求等特点 大幅度提升了流量消耗,将降低游戏用户游玩成本。
作为 5G 的主要应用之一,云游戏的发展也将推动 5G 及垂直产业应用落地。5G 处于大规模发展的初期,C 端的超高清视频、云游戏、VR/AR 等将依托 5G 成为主 要应用,云游戏有望成为 5G 最早的商用落地场景,这将带动 5G 在其他应用领域, 如无人驾驶、智慧城市、无线医疗等各领域进一步落地应用。
5、 数据中心的普及为云游戏提供支持
5.1、 云游戏依托于云计算
云游戏是以云计算为基础的游戏方式,5G 解决了云游戏高带宽、低延时的需求, 云计算的发展则解决了连接的问题。核心技术包括云端完成游戏运行与画面渲染的 云计算技术。云计算是分布式计算的一种,通过云将巨大的数据计算处理程序分解 为无数个小程序,后通过多部服务器组成的系统进行处理和分析这些小程序得到结 果并返回给用户。5G 解决了云游戏高带宽、低延时的需求,云计算的发展则解决了 连接的问题。
借助云计算,云游戏业务扩展速度将得到加强,服务器带宽成本高、网络安全 的问题也将得到解决。云游戏服务器需部署在云端,服务器将呈现集群化建设,总 体来说将更有利于降低带宽成本、提升网络安全,加上腾讯云、华为云、阿里云等 企业布局这一技术领域,未来也将更大程度提升云游戏的网络安全性,减少外挂、 盗号等不良影响。
5.2、 5G+边缘计算为云游戏打开全新局面
边缘数据中心的建设将进一步推动云游戏的发展。由于云游戏不能缓冲下载, 要达到良好的即时游戏体验、降低游戏延迟、提高计算能力,服务器机房与游戏玩 家的距离要越近越好。在边缘计算的技术支持下,云游戏厂商可以在靠近用户网络 边缘侧的边缘数据中心布置边缘服务器,在本地进行高实时性的数据处理计算,不 必将所有数据都上传至云端,网络传输速率也会因此大大增加。
边缘计算将计算布置于边缘服务器或移动端上,降低平均处理延时。在边缘计 算的架构下,网络环境将具备云游戏所需的高性能、低延迟、高带宽,用户能够享 有高质量不间断的网络体验,为云游戏打开了全新的发展空间。
公有云发展推动云游戏发展,随着云游戏产业的快速发展,相关配套产业链将 更加完善。公有云业务发展早于云游戏,云游戏发展将推动公有云进一步完善,为 企业带来性价比更高的公有云服务。企业发行云游戏绕不开云服务器,而传统游戏 也同样可以借力云服务器的生态与算力,随着公有云服务的完善,云游戏有望得到 进一步提高。
6、 推荐及受益标的(详见报告原文)
4G 网络的出现和兴起,使移动智能设备与移动娱乐开启了快速发展,游戏用户 开始大批量转向移动市场。而随着 2019 年 5G 的发展,拥有更高传输速率、更低时 延、更多连接的 5G 技术完美契合云游戏。云游戏摆脱终端桎梏、免下载、随时随地 进行游戏的特性,使其成为 5G 主要商用落地场景之一,成为这场变革的最大受益者 之一。云计算是云游戏的算力基础。中国云游戏市场空间潜力大,云游戏将助推 5G 及云计算基础设施的发展与完善。
……
(报告观点属于原作者,仅供参考。报告来源:开源证券)
如需完整报告请登录【未来智库官网】。
(本文仅供参考,不代表我们的任何投资建议。如需使用相关信息,请参阅报告原文。)
- 新恒泰北交所新股申购报告:功能性发泡材料小巨人,超临界技术绑定新能源+5G赛道.pdf
- 互联网行业:加速菲律宾的5G和5G_Advanced推进,成功路线图.pdf
- 5G环境下供应链金融解决方案.pdf
- 移远通信深度报告:从连接模组到智能生态,领军5G_A与AI时代.pdf
- 新材料产业周报:我国5G用户普及率已达83.9%,NAND价格突破历史新高.pdf
- 传媒行业深度复盘:2019~2023年四季度传媒行情,涨什么?怎么涨?.pdf
- 【精品】阿里云游戏安全解决方案-v1.0-外部版.pptx
- 2023云游戏市场洞察报告.pdf
- 煜寒咨询:2023云游戏研究报告.pdf
- 云游戏行业研究报告.pdf
- 相关文档
- 相关文章
- 全部热门
- 本年热门
- 本季热门
- 1 一文看懂通信新基建:5G、云、车联网、工业互联网、卫星互联网.pdf
- 2 5G大产业机遇深度解析(115页PPT).pdf
- 3 中国“新基建”发展研究报告:156页深度解读.pdf
- 4 硬核电子科技产业研究:半导体、5G、人工智能(111页).pdf
- 5 2020年5G应用未来竞争路线图(148页PPT).pptx
- 6 5G产业深度研究之四大巨头战略布局(83页ppt):华为、中兴、思科、爱立信.pdf
- 7 5G高颜值读本:5G为人工智能和智能制造赋能(98页PPT).pdf
- 8 新基建专题报告:未来发展方向及重点产业分析.pdf
- 9 百页报告深度解读5G行业全景图:5G改变世界,重塑智联未来.pdf
- 10 德勤 5G重塑行业应用.pdf
- 1 中国联通5GAI终端白皮书(2025年度).pdf
- 2 TD产业联盟:全球5G6G产业发展报告(2024-2025).pdf
- 3 5G应用产业方阵创新中心指南(2025年版)-5G应用产业方阵.pdf
- 4 CAICV&GSMA:2025年5G车载应用展望白皮书.pdf
- 5 工业5G终端设备发展报告.pdf
- 6 2025年5G地空通信(ATG)航空互联技术体系白皮书1.0-中国移动.pdf
- 7 TD产业联盟:2025年2季度5G产业和市场发展报告.pdf
- 8 工业互联网联盟2025工业5G终端设备发展报告.pdf
- 9 TD产业联盟:2025年1季度5G产业和市场发展报告.pdf
- 10 《5G_5G-A专网赋能垂直行业及智慧运营案例集》.pdf
- 全部热门
- 本年热门
- 本季热门
- 1 2026年新恒泰北交所新股申购报告:功能性发泡材料小巨人,超临界技术绑定新能源+5G赛道
- 2 2025年移远通信深度报告:从连接模组到智能生态,领军5G_A与AI时代
- 3 2025年海希通讯北交所首次覆盖报告:储能新引擎已成型,4GW+5GWh在建产能加速转型
- 4 2025年5G车载终端行业分析:全球合规与技术演进双轮驱动
- 5 2025年翱捷科技研究报告:基带芯片稳扎稳打,5G+ASIC开拓新征程
- 6 2025年5G/5G-A专网行业分析:垂直行业数字化转型的核心引擎
- 7 2025年中国5G+工业互联网深度融合分析:确定性网络技术如何重塑智能制造新范式
- 8 2025年5G产业发展分析:全球基站突破657.9万,中国占比超66%
- 9 2025年全球5G/6G通信产业发展分析:中国5G用户突破10亿引领全球市场
- 10 2025年5G产业发展全景分析:全球基站突破677万,中国贡献67%基建力量
- 1 2026年新恒泰北交所新股申购报告:功能性发泡材料小巨人,超临界技术绑定新能源+5G赛道
- 2 2025年移远通信深度报告:从连接模组到智能生态,领军5G_A与AI时代
- 3 2025年海希通讯北交所首次覆盖报告:储能新引擎已成型,4GW+5GWh在建产能加速转型
- 4 2025年5G车载终端行业分析:全球合规与技术演进双轮驱动
- 5 2025年翱捷科技研究报告:基带芯片稳扎稳打,5G+ASIC开拓新征程
- 6 2025年5G/5G-A专网行业分析:垂直行业数字化转型的核心引擎
- 7 2025年中国5G+工业互联网深度融合分析:确定性网络技术如何重塑智能制造新范式
- 8 2025年5G产业发展分析:全球基站突破657.9万,中国占比超66%
- 9 2025年全球5G/6G通信产业发展分析:中国5G用户突破10亿引领全球市场
- 10 2025年5G产业发展全景分析:全球基站突破677万,中国贡献67%基建力量
- 最新文档
- 最新精读
- 1 2026年中国医药行业:全球减重药物市场,千亿蓝海与创新迭代
- 2 2026年银行自营投资手册(三):流动性监管指标对银行投资行为的影响(上)
- 3 2026年香港房地产行业跟踪报告:如何看待本轮香港楼市复苏的本质?
- 4 2026年投资银行业与经纪业行业:复盘投融资平衡周期,如何看待本轮“慢牛”的持续性?
- 5 2026年电子设备、仪器和元件行业“智存新纪元”系列之一:CXL,互联筑池化,破局内存墙
- 6 2026年银行业上市银行Q1及全年业绩展望:业绩弹性释放,关注负债成本优化和中收潜力
- 7 2026年区域经济系列专题研究报告:“都”与“城”相融、疏解与协同并举——现代化首都都市圈空间协同规划详解
- 8 2026年历史6轮油价上行周期对当下交易的启示
- 9 2026年国防军工行业:商业航天革命先驱Starlink深度解析
- 10 2026年创新引领,AI赋能:把握科技产业升级下的投资机会
