航空零部件产业研究:供应商管理模式转变催生独立加工市场
- 来源:未来智库
- 发布时间:2020/10/03
- 浏览次数:1933
- 举报
一、航空零件加工及部件装配产业
1.1 处于产业链中游,工序复杂、专业性强
零部件加工处于航空制造产业链中游,主要负责将原材料/毛坯,加工/装配为精密零部件。产业链 上游主要为航空铝、钛合金、特种钢及高温合金等材料供应商以及相关锻铸企业,主要负责将原料 加工为零件毛坯;产业链下游主要为各大航空及航发主机厂,负责将部件总装为整机,并进行检测 以及试飞。航空零部件加工处于产业链中游,主要从事将材料/毛坯通过钣金/机加为精密零件,然 后将零件装配为部件交付主机厂,同时为零部件加工提供辅助性的工装和夹具。
航空零部件加工产业有以下四方面特点:
工序多:大环节套小环节,部分环节甚至有上百个工序,如整体大型壁板的制造就需要经过 毛坯生产,切削、铣切、矫正、成型等大环节,每一环节中又有近百个加工工步,需要几十种 加工装备。同时,航空零部件附加值高,一旦加工失误就会导致几十甚至上百万个零件报废。 由于工序繁多、容错率低,因此生产效率和成本控制是体现航空零部件加工企业竞争力的两 大核心指标。
专用性强:一架飞机由上百万个零件构成,各型号飞机又有不少专用零件,不同类型的零件 往往需要不同的工装和工艺,因此为降低生产成本,由多台可调整的专用机床联结起来的柔 性化产线,是行业设备的发展方向,其具有较高的灵活性,可以适应市场订单的多品种、小 批量的特征。
与主机厂高度联动:毛坯件、零件、部件等各环节产成品往往需要先交付给主机厂进行质检, 达标后方可转入下一加工环节,因此该产业的地区集群效应较强,多数就近围绕主机厂进行配套。我国航空零部件加工企业的分布以中航工业布局为主导,主要分布在陕西、四川以及 东北地区,每年的零部件制造展也多在这几个城市举办。
涉密级别逐级提升:加工/装配步骤越往下游越接近总装环节,其涉密级别也就越高、技术难 度越大、生产资质越难获取,但相应的产业地位也越高、对上游的议价能力也越强。因此部 装环节是航空零部件加工产业的食物链顶端,是相关企业竞相追逐的制高点。
航空零部件加工产业的对象是原材料毛坯件,加工主要环节包括钣金、机械加工、特种工艺与部件 装配。其中,钣金是主要用于板材、型材、管材的一种综合冷加工工艺,而机械加工则主要用于预 拉伸厚板与模锻毛坯,是通过机械设备对工件外形尺寸或性能进行改变的过程,经钣金与机加的航 空零部件分别占 50%。此后,零部件需要进行特种工艺加工,其泛指用各类非传统机械能达到去 除或增加材料的加工方法,目的是实现材料的去除、变形、改变性能或镀覆等。下一步部件装配, 是将经过加工的两个或两个以上的机体零件,组合装配成有限范围的结构单元的工艺过程。历经以 上生产工序后,部件将会移交至主机厂,进行最后的飞机总装。航空零部件加工在传统上由主机厂 进行内部配套,但在未来会逐渐向外部协作企业转移。
1.2 逐步由内部配套转向外部协作
随着产品标准化、规模化要求提升,中上游零部件配套将由内部配套转向外部协作。过去结构件、 零部件的生产主要由主机厂系统内部的工厂负责,甚至包括部分更上游的锻铸件。但随着商业航空 产业规模的持续扩大,现代航空业规模化生产对成本和效率的敏感度提升,过去由各大主机厂自主 承担的零部件配套形式已无法适应专业化和标准化的发展趋势;另一方面,国产大飞机产业化的起 航将带来新的万亿规模市场,在未来配套需求大幅扩张的预期下,很多细分领域将具备产业化的基 础,逐步由以往半研发性质的生产模式转变为现代化的流水生产,并形成系列化的产品型谱。在此 背景下,主机厂从经济性和专业分工的角度考虑,未来将更聚焦于设计、总装和试飞业务,更多的 配套需求逐渐从内部扩散出来,航空零部件业务将采用分包外部协作的形式交由体系外的专业化 企业代工。
根据空客“power8”计划及空客、波音公布的资料,波音和空客均在逐步提高其合作供应商所承担 的制造业务的比例。波音公司的供应商管理的演变经历了三个阶段。20 世纪 90 年代,波音 777 项 目外包份额约为 30%左右,21 世纪的 787 等项目外包比例已高达 70%左右。
第一阶段:供应商只限于原材料供应,生产主要集中在波音公司内部。
第二阶段:波音公司主要进行装配和装运,之前的供应链活动都由供应商来完成—OEM 主导 下的供应商管理模式。在 787 项目实施全球风险合作伙伴关系的供应商管理模式之前,波音 都采用这一模式。这种模式的核心要点就是波音公司负责总体设计和细节设计、承担主要结 构件和系统件的设计和制造工作(在 787 项目之前波音从未将机翼的设计和制造工作外包)、 负责最后总装。供应商在受控的情况下参与到具体的生产和制造工作中。波音负责和承担几 乎所有的研制经费和风险,对于项目的利润享有较高的分配权。波音公司通过合同约定以及 实时考核的方式对于供应商的进度、质量、成本和交付进行严格管控。从严格意义上讲,这 种模式其实是波音公司的一种“生产性延伸”。
第三阶段:目前波音公司将重点放在装配和集成上,其他的活动由供应商完成—全球风险合 作下的供应商管理。波音公司实施这一模式的具体措施为:首先,大大缩减一级供应商的数 目。除自己的工厂外,波音只面对全球 23 个一级供应商,波音公司将其原在华盛顿州工厂的 大量工作转包出去,分散到美国 14 个州和美国以外的 11 个国家和地区。波音赋予了一级供 应商前所未有的设计、开发、生产权限以及项目责任,增加一级供应商的工作内容,即整体 外包的内容增加;此外,这些一级供应商用同样的方式,与它的次级供应商建立了关系。在 20 世纪 50 年代,波音 707 飞机只有约 2%的零件是在国外生产,而波音 787 飞机是波音公司在全球外包生产程度最高的机型。按价格计算,波音公司本身只负责生产大约 10%—尾翼 和最后组装,其余零部件是由 40 家合作伙伴共同提供的。
一级供应商不仅要承担设计和制造任务,还要负责次级供应商的的项目管理和子系统集成工 作。以往,供应商生产的部件和系统完成后,只需直接交到波音公司的总装工厂;但在 787 项目中,一级供应商不仅要完成所承担的部件和系统的生产,还要完成相关部件的综合和系 统的集成,然后再把一个组装件交给波音公司。而正是这个“组装件”的要求,给波音的供 应商们提出了极大的挑战。例如,SPR(Spirit AeroSystems)航空系统公司不仅负责机头 41 段和前机身的制造,同时它还负责安装驾驶舱、前起落架、通用计算机系统以及布线、液压 和控制器等其他功能部件,并使之与中机身段相连接。
项目管理和质量管理的任务下放。一级供应商负责对自身及其下属的二级或三级供应商的垂 直管理,这与 OEM 主导下的供应商管理模式有很大的不同。风险合作供应商在负责相应的 设计工作的同时,要按照波音要求严格控制子供应商。波音在相当长的时间内还必须帮助供 应商来提升子系统的设计能力、制造能力、检验能力和集成能力。
外协规模的增长催生了若干家千亿市值的专业化航空零部件加工企业。从美国航空业发展情况来 看,不少外部协作公司已拥有了庞大的规模与市值,如航空锻铸领域巨头 PCC(精密铸件公司) 在 2006—2015 年取得了 13%的营收复合增长率,并于 2016 年被巴菲特以 372 亿美元的价格私 有化;零部件加工领域的 SPR,前身为 2005 年从波音公司独立出来的威奇托工厂,在 2010—2019 年取得了 10%以上的营收复合增长率(2019 年营收高达 78.6 亿美元)。
PCC 为全球航空航天铸造市场龙头。目前全球精密铸造业务产值排名第一为美国的 Arconic 公司, 其 18 年相关业务营收为 140 亿美元,PCC 排名第二,18 年营收为 118 亿美元。按 PCC 并购前 业务结构测算,其熔模铸造产值约为 30 亿美元,其中面向航空航天领域 19 亿美元,市占率达到 34%,位居全球第一,面向燃气轮机领域 9 亿美元,市占率达 30%。可见,在航空航天及两机精 密铸造领域,PCC 是目前行业当之无愧的龙头。
SPR 是目前全球最大的一级航空结构件制造商。在 2005 年独立成立公司前,SPR 曾是波音公司 的一部分,并生产波音飞机的重要大部段,包括 737 的整个机身、几乎所有波音飞机的机头,以及 空中客车 A350 的中机身部分和前翼梁。以上业务一直延续至今,波音与空客也始终是公司的前两 大客户,前者在公司 2019 年营收中占比达 79%,且在公司三项主营业务中均占有很大比重;后者 在公司 2019 年营收中占比为 16%,其主要在机翼业务营收中占有较大比重。SPR 的业务可划分 为三个部分:机身系统(占 2019 年营收的 53.5%)、推进系统(26.2%)、以及机翼系统(20.3%), 目前公司在机身与推进系统全球市场中的份额都超过了 20%,领先于大部分竞争对手。
与美国类似,我国航空主机厂也在加速推进零部件配套的外部协作进程。在十四五新型号飞机上量 以及民用飞机产业崛起的大背景下,以成飞为首的国内主机厂有望加速推进零部件加工业务的外 部化。一般按照从上游到下游的顺序推进,先机加、钣金,后热表处理,最后部装。从当前的外部 协作比例看:
最上游的材料锻铸业务,各大整机厂仅保留少量产能,且不再内部扩建。
机械加工业务由于对五轴联动数控机床(特殊时期进口难度大)的需求,较早启动了外部协作 的进程,目前是零部件加工领域外协比例相对较高的环节。
钣金是最传统的飞机零件加工方式,在各大主机厂内部拥有数量较多的专业工人,该环节的外 部协作进程启动相对较慢,目前仅完成少量外协。
工装由于其加工辅助的特性,其外协比例也相对较高,并且部分领先企业已经开始为主机厂提 供总装线的工装。
部装作为零部件加工产业链的顶端,由于其较高的涉密层级和技术难度,目前还未实现外部化。
在航空工业集团“小核心,大协作”的发展思路指引下,当外部协作达到理想状态后,主机厂理论 上将仅仅保留设计、总装和试飞三大核心环节,所有的零部件加工业务都将外部化,因此前述各环 节的外协比例在十四五期间有望实现较快的提升。
1.3 加工及装配产值占比整机约 12%
1.3.1 军机:十四五期间需求的主要拉动力量(略)
1.3.2 民机:数倍于军机的全新市场即将启动
未来十五年全球航空客运量有望翻一番。空客公司 2019 年预测,未来 20 年全球年航空客运量增 长率为 4.3%。在未来 20 年的前十年中,全球航空客运量年增长率将会达到 5.8%的高点,后十年 增长率会逐渐回落至 4.5%左右,但 2029-2038 的总客运量将比前十年增加 25%。根据空客公司 预测,未来 20 年(2019-2038)全球民用飞机(含支线飞机)的总需求量为 39210 架,市场价值 高达 4.9 万亿美元。世界民航机队规模将增长一倍,从 2019 年年初的 22680 架增加至 2038 年的 47680 架,在此期间交付的 39210 架新飞机中,14210 架将用于老旧飞机替换,其余 25000 架为 满足增长需求。
承接欧美高端制造业迁移,中国航空转包产值快速上升,有望成为亚洲最大的客机生产和装配基 地。近些年来,我国航空企业一直通过国际航空转包生产以及建设大量合资企业的方式,不断提升 国际主力机型结构部件、金属型材、金属零部件等方面的生产能力和产品质量,逐步成为世界航空 产业重要的组成部分。数据显示,2017 年我国民航工业总体转包交付金额增长为 19.68 亿元,其 中民用飞机零部件转包交付金额 12.59 亿元;2011—2017 年民航工业总体转包交付金额年均复合 增长率为 11.22%,民用飞机零部件转包交付金额年均复合增长率为 13.46%。另外,作为全球最 大的民航市场之一,中国一直是空客和波音高度重视且竞争最为激烈的市场。为了进一步抢占中国 市场,出于成本控制、政治互惠、地域便利等因素考量,空客、波音陆续将客机的生产配套向大陆 转移。凭借世界制造中心和全球最大市场的优势,加之政策的有意引导,中国正逐步承接美欧航空 制造业的转移,未来有望发展成为亚洲最大的客机生产和装配基地,并形成产业集群。
C919 即将投入运营,其在单通道客机中具有较强的比较优势。C919 是中国首款按照最新国际适 航标准,具有自主知识产权的干线单通道民用飞机。C919 与空客、波音最先进的单通道干线客机 (A320Neo、737MAX)有着相同级别的动力系统,属于同代产品。目前,C919 的国内外用户达 到 28 家,订单总数达到 815 架。18 年底以来波音 737 系列质量问题频出,全球单通道干线客机 市场供需失衡的背景下,C919 将迎来重大历史机遇,有望脱颖而出,整个飞机制造产业链上的公 司将逐步受益。
国际飞机制造商之间的博弈不是完全的市场化竞争,除产品本身质量过硬外,背后的国家意志和 推手也发挥了举足轻重的作用。由于大飞机制造是举国之力的大产业,国际飞机制造商的博弈背后 往往有政府的推手。即使是空客、波音,在国际市场上也非一路顺畅。美欧之间就对空客、波音的 补贴问题争执了十多年之久,均认为对方损害了本国(地区)的利益,WTO 则裁定双方均存在对 自家航企非法补贴的问题。2019 年 10 月,美国得到 WTO 对空客客机征收 10%关税的授权并于 当月开始课征关税;同时,欧盟也在积极地向 WTO 反诉美国对波音的补贴。考虑到大飞机巨大的 商业价值以及对于国制造业转型升级的重要拉动作用,这一项战略支柱产业我国势在必得。
预计未来 20 年我国民航零部件及加工市场产值有望达到 1.5 万亿元。根据商飞对 2019-2038 年世 界民航市场的预测,未来二十年,中国航空市场将接收 50 座以上客机 9,205 架,市场价值约 1.4 万亿美元(以 2018 年目录价格为基础),折合人民币约 10 万亿元。根据零件加工价值占比 12% 可以推得,未来 20 年我国民用航空零部件及加工市场规模将达到 1.2 万亿元。
二、钣金、机加、部装等业务特点
2.1 钣金:占比零件数量一半,种类繁多,依赖熟练工人
钣金零件构成飞机机体和气动外形。钣金是针对金属薄板(通常在 6mm 以下)的一种综合冷加工 工艺,包括剪、冲/切/复合、折、铆接、拼接、成型等,具有重量轻、强度高、成本低、大规模量 产、性能好等特点。钣金成型是钣金重要的加工方式,是将钣金的平整区域弯曲至某一角度、圆弧 状、拉伸、扭转等成型过程,一般分为冷成型与热成型两类。钣金零件形状复杂,质量控制严格, 有一定的适用寿命要求,对成形后的零件有明确的力学性能和物理性能要求,与其他行业钣金零件 相比技术要求更高,加工难度更大。
航空钣金零部件数量占比全机一半以上,且种类繁多。现代飞机的壳体主要是钣金铆接结构,统计 资料表明,钣金零件约占飞机零件数量的 50%,钣金工艺装备占全机制造工艺装备的 65%,其制 造工作量占全机工作量的 20%。目前国产小型飞机钣金件大约有 6000 项,大型飞机钣金件大约有 20000 项,这些零件尺寸大小不一,形状复杂,选材各异,品种繁多。一般来说,飞机钣金零件可 以根据材料不同,分为挤压型材零件、板材零件与管材零件三类,每一大类往下又有数种至十数种 的细分,且同一规格零件数量较少。因此钣金工艺具有较为明显的小批量多品种特点,仅凭单一的 技能、工种和工装无法进行大规模生产,客观上形成了较高的进入壁垒。
钣金零件制造是依托专用设备(尤其是大钣金),配合手工技艺和经验操作来实现的。钣金成形过 程的部分流程要求工人纯手工操作,向材料下锤的力度与地点均不能有偏差,叠加钣金件数量大种 类多的特点,因此对于钣金工人掌握的钣金工艺数量、熟练度与加工经验要求较高。航空钣金制造 的主要技术包括:拉伸成形技术,主要用于成形飞机外表双曲蒙皮零件,一般使用拉伸机来完成(包 括纵拉和横拉);镜像铣削技术,主要用于机头机身蒙皮/壁板,一般采用带有 2 个同步运动的 6轴机床完成;拉弯技术,主要用于带曲率板弯或挤压型材零件,一般使用拉弯机进行,主要的拉弯 机类型有转臂式、转台式、台动式,目前转臂式在航空工业中的应用最广泛。
钣金零件加工主要分为下料、成形、热处理、校修、表面处理等环节。
下料:飞机上钣金零件生产的第一道工序是使所需要的板料或毛料从整块原料分离开,即下 料。由于飞机钣金件形状复杂,且不规则,材料利用率一般只有 60%—75%。大多数钣金件 下料后再成形,下料方法有剪裁(获得直线或曲线形状毛料)、铣切(适用于数量较大的曲 线展开料)、锯切(型材、管材下料)、熔切(易切出曲线形状及内凹轮廓)。
成形:主要有手工成形、弯曲成形、拉深成形、橡皮成形、拉形成形、旋压成形和落压成形。 目前绝大多数成形工艺是在机器上完成的,手工方法往往作为补充或修整,但也需要胎型、 靠模和工夹具(一般是通用的)。弯曲成形主要用机械的方法在塑性变形范围内沿直线弯成 一定的角度或弧度。拉深成形是指平板毛料或空心半成品在凸膜作用下拉入凹模型腔形成开 口空心零件。橡皮成形是利用橡皮或橡皮囊做通用上模,在压力作用下将毛料包贴在刚性下 膜上成形。拉形成形是毛料按拉形模在拉伸机上拉伸成形。旋压成形是利用旋压工具,对装 夹于旋压机上的旋转毛料施加压力,通过塑性变形成为空心回转体零件。落压成形是利用落 锤的冲击力将金属板材压制成曲面零件的工艺。
热处理:飞机钣金零件中的铝、镁、钛等金属及其合金需要通过热处理来改变其力学、物理 和化学性能,以实现不同的使用性能。对于硬铝和超硬铝,先加热到一定温度,保持一定时 间,使合金组织发生变化,再进行冷却,根据温度和冷却速度可以分为退火阶段和淬火阶段。 对于变形量大的零件,需要多次热处理。钛合金需在再结晶温度上进行高温退火(650-850 摄 氏度),以达到组织稳定。
表面处理:在钣金加工步骤的结尾,都需要对部件进行适当的表面处理。最基础的环节是对 冷加工板材的电镀。根据不同的钣金件的材质,需要不同的表面处理方式,如不锈钢板的表 面处理可以在折弯步骤前添加拉丝的环节,而铝材质的板材通常需要进行适当的氧化。可以 分为无色阳极化和黄色阳极化,无色阳极化是置于稀硫酸中电解形成氧化膜;黄色阳极化是 指在重铬酸钾溶液中浸泡 20—25 分钟,在表面形成黄绿色的氧化膜。
钣金零件配套厂家数量少,集中度较高,处于外协的起步阶段。德坤航空(利君股份)为航空航天 主机厂钣金零件核心供应商,产业规模在区域内居行业领先地位,已建立的航空钣金柔性生产线 (含热处理特种工艺)全面运行后,年产能将逾百万件。区域内第二大冷钣金厂商为昊轶强航空, 8 月 1 日豪能股份公告计划以 2.69 亿元现金收购昊轶强 68.875%的股份。
2.2 机加:面向难加工整体件,外协推进较早
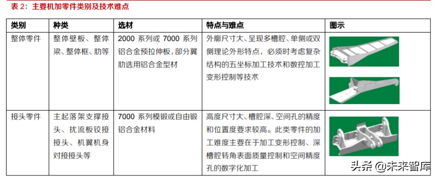
机械加工是指通过数控机床设备对毛坯件的进行切削加工的过程。机加主要面向难加工的整体结 构件,相比铆接结构,整体结构具有气动外形准确、刚性好、比强度高,可减少零件和连接件数量, 使部件成本降低 50%左右。目前整体结构件已成为构成飞机机体骨架和气动外形的重要组成部分。 为了减轻重量,进行等强度设计,往往整体件上会形成各种复杂型腔。与一般零件相比,整体件加 工难度大,制造水平要求高。例如壁板、梁、框等整体结构件是由构成飞机气动外形的流线形曲面、 各种异形切面、结合槽口及交点孔组合而成的复杂组合体。机加零件大部分是预拉伸厚板、模锻毛 坯或者切削性能较差的钛合金,精密且复杂的外形带来了繁琐的机械加工过程,往往动辄数百个工 序,通过优化加工过程、简化工序,可以较好地降低生产成本,显著提升效益。
多轴联动数控设备依赖度较高。目前我国航空机械加工产业通用的数控机床主要包括 3 轴与 5 轴。 3 轴机床可有效控制成本,但面向复杂零件的加工能力和生产效率不如 5 轴及多轴联动机床。
3 轴加工由直线进给轴 X、Y、Z 进行加工,切削刀具方向在沿着整个切削路径运动过程中保 持不变,因而刀尖的切削状态无法实时达到完美,精度较低,加工精密零件难度较大。形状 较简单的结构件,采用三轴或四轴数控机床就可以进行加工;形状复杂的结构件,受刀具与 零件相对位置的限制,采用三轴或四轴数控机床则需要多次装卡才能完成零件的加工。而每 增加一次装夹,就增加一次误差来源,从而影响零件最终精度,并增加加工时间。同样受刀 具与零件相对位置的限制,技术编程人员必须极其小心地避免刀具与零件的干涉,而且通常 很难利用刀具最佳的切削位置,切削效率降低。由于复杂零件工艺要求高、加工难度大以及 耗时长等原因,一般选择采用五轴数控联动机床加工。但考虑到 3 轴机床单价远低于 5 轴, 若能通过合理的工序设计来提升效率,将能有效控制生产成本。
5 轴数控机床一般为联动数控机床,5 轴包含了三个直线进给轴与两个旋转坐标轴,由于两个 旋转轴的存在,刀具(或测头)在加工中可以任意改变位置和姿态,其加工方式可以实现在 一次装夹条件下对零件进行整体加工,刀具能够以理想的角度接近切削表面,实现最佳切削, 从而精确地加工复杂零件与曲面。五轴联动加工技术是现代航空零部件数控加工的发展趋势。 但由于目前国内高端五轴联动数控机床主要依靠进口,且单价远高于三轴、四轴数控联动机 床,大量使用五轴联动数控机床将直接导致生产成本的提高,因此,加工企业通常仅采购必 要的五轴联动数控机床加工部分形状复杂的结构件。
航空机加产值较高,外协起步早,配套厂家数量多。航空机加零部件数量虽然相比钣金不多,但由 于对高价值设备的依赖,在制造成本上会更高。航空零部件机加产业外协启动相对较早,相关配套 公司数量也较多。目前业内规模较大的机加厂包括明日宇航、爱乐达、成都航飞、交大普尔、驰达 飞机等,此外德坤航空、昊轶强等企业也具备一定的机加产能。在行业需求大幅扩张的背景下,相 关航空数控加工企业中短期主要比拼产能扩张速度和产品交付能力,长期看随着民用航空需求接 力,将更看重企业的成本控制和管理能力。
2.3 特种工艺:零部件加工的中间必要环节
钣金或机加成型后的航空零部件,需通过特种工艺进行表面处理。特种加工工艺亦称“非传统加 工”,泛指用电能、热能、光能、电化学能、化学能、声能及特殊机械能等能量达到去除或增加材 料的加工方法,从而实现材料被去除、变形、改变性能或被镀覆等。特种工艺控制环节较多,工艺 要求复杂,对人员、设备、材料、工艺技术、环境、检测、记录等都有具体要求。广泛使用的特种 工艺主要包括:钝化、阳极化、电镀、喷漆、热处理、理化测试、无损检测等。
无损检测为航空零部件制造过程中非常重要的环节。飞机结构制造的主要任务是通过制造平 台、利用给定的加工工艺和工艺文件,将材料加工成图纸设计要求的飞机结构或零件,在此 过程中无损检测能确保每道工序的制造质量符合设计要求,及时发现结构制造过程中可能产 生的超标缺陷,不让前一道制造工序产生的缺陷带到后一道制造工序。
热处理工艺一般包括加热、保温、冷却等工序。由于航空零部件加工材料主要为金属材料, 材料自身会存在一定的内应力,通过机械加工后材料内应力加大,当内应力突破界限时,零 部件会产生裂纹,导致产品质量问题。为了避免质量问题,一般会对零部件半成品或成品进 行热处理,以改变力学性能、物理性能和化学性能,达到消除内应力的目的。热表处理可以 大幅提高航空零部件耐蚀性、硬度、耐磨性、绝缘性、耐热性等性能。
阳极化处理可在铝材等表面形成厚度适宜的氧化膜,显著提升零部件的耐蚀性、硬度、耐磨 性、绝缘性和耐热性,如再经热水、高温水蒸气或镍盐封闭处理后,则其耐蚀性和耐磨性还 能进一步得到提高。
特种工艺受环境保护限制,产业产能扩张受制约。特种工艺产业中有较多环节会产生多方面环境污 染,如电镀工厂会排放含有重金属与有机污染物的电镀废水,以及粉尘、无机污染废气等大气污染 物;热表处理工艺则会排出含工业盐废水与刺激性、窒息性废气。因此,目前相关方面的环保审批 十分严苛,部分城区已不允许再投资建设电镀等部分特种工艺产线。环保政策在较大程度上限制了 特殊工艺(主要是表处理)产能的扩张,提前布局相关产能的公司未来有望获得较好的发展契机。 当前国内航空制造领域特殊工艺处理产能绝大多数集中在国有主机厂等国有大型企业,未来或逐 渐外协。
2.4 部件装配:产业链总领性环节,壁垒高难度大
航空部件装配为产业链的总领性环节,技术含量较高。部件装配是将经过加工的两个或两个以上的 机体零件,组合装配成有限范围的结构单元的工艺过程。航空部件装配需根据飞机构造、使用、维 护和生产的要求,将飞机结构划分成许多独立的装配单元,并通过特定工装装配成包括机翼、尾翼、 机身、发动机短舱、起落架、动力装置等在内的部件。装配企业需规划合理的定位方法、连接方法 和工艺参数,以确保装配精准、可靠、稳定。
航空部件装配技术包括装配系统和装配工艺。装配系统是实现飞机装配的平台,由飞机装配设备、 飞机装配型架和飞机装配软件构成;装配工艺是实施飞机装配的途径。飞机装配设备,用于完成飞 机装配的加工和测量工作,如制孔、铆接和位置检测等等。飞机装配型架,主要用于对于装配的零 部件进行定位和夹紧工作,柔性装配工装部分基于三维模型(往往基于 CATIA 平台)进行关联设 计,保证装配系统与飞机产品的数字化协调。飞机装配集成软件,主要解决飞机自动化装配集成。 而飞机装配工艺,是指飞机装配过程中所采用的工艺流程、工艺方法和工艺参数等。
航空部装生产周期长,技术要求高,占飞机制造的重要地位。首先由于飞机机体构造复杂,零件和 连接件的数量多,所以需要部装的工作量很大,例如一架大型飞机就有近 10 万个零件,100 多万 个铆钉。其次装配工作手工操作多,机械化程度较低,一般需要使用较繁琐的型架装配方法。该方 法的总体流程是先进行型架内装配,再进行型架外装配与安装工作,最后进行精加工并检验移交, 每一步中都会涉及紧固、修配、制孔、连接等具体操作。因此,部装约占飞机制造总劳动量的一半, 占全机生产周期 50%—70%。飞机零件主要是由尺寸大、刚度小、形状复杂、装配准确度要求高 的薄壁构件组成,并且飞机各部件的气动力外形、外廓尺寸、各部件之间的相互位置在装配过程中 才能确定,所以,装配决定着飞机产品的性能、寿命和成本,是飞机制造的重要环节。
航空部装需追求协调准确度与装配准确度。飞机部装通过一系列的专用工艺装备,对有协调要求的 形状和尺寸按模拟量进行传递,逐步传递到零件和部件上,来保证零件与零件、零件与工装、工装 与工装之间的协调。在保证协调准确度的前提下,进而追求装配准确度。
装配准确度分为外形准确度和位置准确度。外形准确度由外形要求和表面平滑度要求决定。对于不 同类型的飞机,外形要求是不同的,比如翼面部件比机身部件要求高、部件最大剖面之前比最大剖 面之后要求高。表面不平滑误差主要包括铆钉、螺钉、焊点处的局部凸凹缺陷,蒙皮对缝间隙和阶 差等。位置准确度是指部件内部组合件和零件相对于基准轴线的位置要求及允许的位置偏差。一般 梁轴线允许的位置偏差和不平度范围为±0.5~±1.0mm,普通肋轴线的位置偏差范围为±1~± 2mm,长桁的位置偏差为±2mm 等。
低误差要求推动现代飞机装配技术发展。当装配到一起时,飞机零件会出现装配误差、装配变形等 问题,造成其组件、部件发生较大变形,影响整体的精度和质量。为了实现低误差高精度目标,现 代飞机装配技术开始往柔性化、自动化、数字化和集成化发展。
柔性化:工装和设备适合多种机型/零部件。只有柔性化,才能发挥飞机自动化装配系统的优势, 提升质量和效率的情况下最大程度地降低成本。
自动化:高效自动化装配。零部件自动化定位或调姿,自动化制孔,紧固件自动化涂胶,自动化连 接(包括铆接、高锁螺栓连接等形式),自动化检测,自动化运输等。
数字化:高精度数字量传递。只有采用数字化手段,飞机自动化装配技术才能实施,数字量传递是 其核心。
集成化:工艺、工装、设备紧密集成为有机整体。
部装处于产业链顶端,技术积累、涉密级别要求高,铸就了较高的进入壁垒。加工/装配步骤越往 下游越接近总装环节,其涉密级别也就越高、技术难度越大、生产资质越难获取。飞机自动化装配 技术的实施牵涉到从设计、零件制造、工艺装备、甚至紧固件的选用等所有环节,需要对前序的机 加、钣金零件生产有很好的装配规划,才能实现低误差目标。此外,由于航空制造业对于产品质量 控制有严苛要求,希望承包商覆盖全产业链环节,以减少二次分包所造成的不可控因素,所以能够 开展飞机部件装配的企业理应是航空零部件加工技术的集成者,能够熟练掌握钣金、机加、热表处 理等工序以及各种零件加工技术,尤其是钣金件由于其尺寸大、刚性小,装配后的外形和尺寸准确 度要求高,同时数量庞大、结构独特,所以一般从事钣金加工的企业会相对更容易切入部装领域。
2.5 工艺装备:前置性辅助环节,与产业协同增长
航空工艺装备产业主要为零件成型和部件装配服务。工艺装备是制造产品所需的刀具、夹具、模具、 量具和工位器具的总称,可分为通用工装与专用工装两类。航空工装属于专用工装,可用于飞机零 部件成型或部段、整机装配,其设计的基本要求为以下三点:1)设计基准应力求与航空产品基准 一致;2)结构需有足够的刚度、强度;3)具有较强的尺寸稳定性。航空工装设计在飞机生产过程 中占据重要地位,工装设计水平直接影响飞机产品的生产周期和产品质量。
航空工装产品可分为成型工装和装配工装。前者主要服务于钣金、机加产业,用于钣金产业的工装 一般按产品图纸上的尺寸和公差为依据设计,使用时以模线样板、标准样件、模型等作为依据,用 于协调关系复杂、难以按尺寸控制的钣金零件;机加产业则需要根据夹具的具体性质,对标准工装 进行对合协调。后者指在完成产品从零件到组件、部件以及总装过程中,用以控制其几何参数所用 的具有定位功能的专用工艺装备,主要服务于部装产业,可分为焊接整体式、组合整体式、底座式、 分散式。
成形工装紧跟航空材料,装配工装受制于飞机性能。成型工装的发展与航空材料的进步密不可分。 上世纪 20 年代,伴随着金属材料应用于发动机架、整流罩等局部受力处,成型工装崭露头角。后 随着铝合金材料技术的发展,成型工装开始大规模使用。20 世纪 50 年代,航空业开始使用钛合金 和不锈钢制造骨架、蒙皮等部位,同时飞机零部件愈发复杂,成型工装成为不可或缺的一环。20 世 纪 70 年代,复合材料成为新一代航空材料,用于生产复合材料的成型工装狂受追捧。飞机性能的 提高决定着装配工装的发展进度。在航空工业发展之初,飞机的大部分装配工作都是手工完成,对 装配工装的需求少且要求精度低。伴随着飞机飞行速度、高度等性能的提高,装配工装应运而生, 逐步替代手工作业。现代飞机由于部段尺寸大、精度要求高,特殊的装配工装必不可少。
工装技术以数字化工装和复合材料工装位代表。(1)数字化工装:采用数字化设备加工和装配, 通过数字量传递外形和协调互换信息,对数控设备的定位精度、加工精度、刀具选择,编程人员、 设备操作人员和数控检测手段等有很高的要求,同时降低了制造误差,缩短了生产准备周期,提高 了工装产品的生产效率和质量。(2)复合材料工装:由于复合材料轻量化、高强度以及同时完成 材料成型与结构件成型环节,所以复合材料工装的设计、制造和使用都必须和所生产的零件、所用 复合材料的性能及其相关的制造和固化工艺协调一致。目前复合材料成型最常用的热压罐成型法 对复合材料工装的刚度、强度等各方面性能等都提出了更高的要求。
航空工装产业与航空零部件产业同步高速增长。工装产业是为机加、钣金、装配提供支持,因此基 本与受支持产业保持同步增长。由于我国航空及零部件产业此前增长较快,因此航空工装产业也经 历了高速增长,我国民用飞机工装产值从 2008 年的 24 亿元增长到 2018 年的 168 亿元,复合增 长率 24.14%;我国民航工装采购产值也从 2008 年的 2 亿元增长到 2018 年的 101 亿元,复合增 长率 54.62%。预计 2021 年我国民用航空工装产值将达到 290 亿元,民用航空工装采购产值达到 204 亿元。然而,该产业发展也存在一定的潜在风险,如果单一机型放量、改型需求减少,工装需 求增速可能下降。
产业集中于主机厂,未来依靠外协。目前,工装产值占比整机约 3%,工装行业的参与者包括主机 厂内部配套企业、民营企业以及部分外国企业,企业数量较少,且各企业主要专注于固定客户或者 固定领域。产业主要集中于主机厂内部,外协比例大概 30~40%,主要外协企业包括航天环宇、华 荣航空、安宇迪、昌兴航空、四达航空、安德、德坤、广联航空、嘉业航空等。
三、相关企业分析(详见报告原文)
3.1 利君股份(德坤航空):钣金龙头,布局部装及无人机双 赛道
3.2 爱乐达:管理能力卓越的机加龙头,布局表处理业务
3.3 新研股份(明日宇航):机加产能大潜力足,关注管理和 经营改善
3.4 华伍股份(安德科技):工装龙头,航发热成型业务迎来 高增长
3.5 通达股份(成都航飞):前瞻性机加产能布局充分享受产 业红利
3.6 豪能股份(昊轶强):定增收购昊轶强,汽配龙头切入航 空赛道
……
(报告观点属于原作者,仅供参考。报告来源:东方证券)
如需完整报告请登录【未来智库】www.vzkoo.com。
(本文仅供参考,不代表我们的任何投资建议。如需使用相关信息,请参阅报告原文。)
- 迈信林研究报告:航空零部件核心配套商,业务拓展带来广阔成长空间.pdf
- 中国航空零部件制造市场发展趋势及投资战略分析报告.docx
- 中国航空零部件制造行业未来发展趋势预测及投资战略.docx
- 爱乐达(300696)研究报告:航空零部件龙头,景气持续、配套层级提升可期.pdf
- 华伍股份(300095)研究报告:风电制动器龙头份额有望提升,航空零部件迎来高增.pdf
- 航空制造业专题报告:再论“航空出海”,从民到军,从产品出海到品牌出海.pdf
- 民用航空制造业专题报告:大鹏展翅,空间广阔,蓄势待发(更新).pdf
- 民用航空制造业分析报告:大鹏展翅,空间广阔,蓄势待发.pdf
- 航空制造产业链深度报告:航空供应链改革专题分析.pdf
- 航空制造-江航装备(688586)研究报告:航空配套细分赛道龙头,军备列装迎发展机遇.pdf
- 相关文档
- 相关文章
- 全部热门
- 本年热门
- 本季热门
- 1 航空零部件产业产业研究: 航空制造中流砥柱、“价值提升+下游放量”共驱成长.pdf
- 2 航空零部件产业研究:供应商管理模式转变催生独立加工市场.pdf
- 3 爱乐达(300696)研究报告:航空零部件龙头,景气持续、配套层级提升可期.pdf
- 4 日发精机专题报告:立足工业母机,打造航空数字化产线核心供应商.pdf
- 5 华伍股份(300095)研究报告:风电制动器龙头份额有望提升,航空零部件迎来高增.pdf
- 6 中国航空零部件制造行业未来发展趋势预测及投资战略.docx
- 7 中国航空零部件制造市场发展趋势及投资战略分析报告.docx
- 8 迈信林研究报告:航空零部件核心配套商,业务拓展带来广阔成长空间.pdf
- 9 航空零部件生产建设项目可行性研究报告.doc
- 10 飞机制造行业深度报告:尖端制造,千亿市场有望逐步打开.pdf
- 没有相关内容
- 没有相关内容
- 全部热门
- 本年热门
- 本季热门
- 1 2024年全球民用航空零部件行业深度分析:2030年市场规模将突破7800亿元
- 2 2023年迈信林研究报告:航空零部件核心配套商,业务拓展带来广阔成长空间
- 3 中国航空零部件制造行业未来发展趋势预测及投资战略
- 4 2022年航空零部件行业发展现状及细分市场分析 航空零部件是飞机各种零组件的总称
- 5 2022年西菱动力发展现状及细分业务分析 2021年西菱动力航空零部件业务收入占比由0提升至13%
- 6 2022年爱乐达发展现状及竞争格局分析 爱乐达生产设备满足航空零部件加工关键环节需求
- 7 2022年航空零部件行业发展现状及未来前景分析 航空零部件市场潜力大,规模超百亿
- 8 应流股份研究报告:航空铸造核心供应商,业绩拐点已现
- 9 航发动力研究报告:长坡厚雪赛道,未来10年市场超7500亿
- 10 航空产业爆发,独立航空零部件产业孕育机会蓝海
- 最新文档
- 最新精读
- 1 2026年中国医药行业:全球减重药物市场,千亿蓝海与创新迭代
- 2 2026年银行自营投资手册(三):流动性监管指标对银行投资行为的影响(上)
- 3 2026年香港房地产行业跟踪报告:如何看待本轮香港楼市复苏的本质?
- 4 2026年投资银行业与经纪业行业:复盘投融资平衡周期,如何看待本轮“慢牛”的持续性?
- 5 2026年电子设备、仪器和元件行业“智存新纪元”系列之一:CXL,互联筑池化,破局内存墙
- 6 2026年银行业上市银行Q1及全年业绩展望:业绩弹性释放,关注负债成本优化和中收潜力
- 7 2026年区域经济系列专题研究报告:“都”与“城”相融、疏解与协同并举——现代化首都都市圈空间协同规划详解
- 8 2026年历史6轮油价上行周期对当下交易的启示
- 9 2026年国防军工行业:商业航天革命先驱Starlink深度解析
- 10 2026年创新引领,AI赋能:把握科技产业升级下的投资机会
