中国非结构化数据中台实践白皮书
- 来源:未来智库
- 发布时间:2020/09/05
- 浏览次数:3959
- 举报
报告摘要:
全球经济增速下滑,叠加疫情影响,企业面临的外部环境严峻。同时,用户需求 多元化,企业战略重心由以产品为中心转变为以用户为中心。多方因素使得企业面临商业模式的重塑,企业经营由过去粗放式的流量扩张向精细化运营转变,需 要借助数字化实现加速转型,实现降本增效,提升企业竞争力。
数字化转型的核心是数据。近年,互联网&移动互联网的发展产生大量数据。同时,云计算、人工智能、5G、物联网技术的发展,推动企业数据治理能力提升,使得数据驱动业务增长成为可能。
在数字化转型的过程中,数据成为新的生产资料,挖掘数据的价值,提高企业管理和决策水平已成共识,整个行业进入数据智能时代。
从业务应用的角度,数据智能的发展经历了收集、监测、洞察、决策等四个发展阶段,数据的应用价值不断提升, 逐步从业务数据化转向业务智能化。未来,数据智能将会进入人机协同的业务重塑阶段。
中台是数据智能的核心
-
数据智能分为中台和应用场景两个核心领域。
-
中台是数据智能的核心,主要分为技术中台、数据 中台和业务中台:
-
技术中台主要由各类分析工具组成,帮助企业解决 技术问题的公司,如用户行为分析、数据科学平台、 BI与可视化、日志分析、NLP/知识图谱等;
-
数据中台主要是帮助企业做数据资产化,建立数据 中台的公司包含各类数据服务公司和数据治理公司;
-
业务中台是基于技术和数据,结合行业应用场景, 形成的模型、产品。
数据中台定义
-
数据中台汇聚企业的业务数据,包括企业经营数据、 客户行为数据、设备运转数据、生态合作数据等, 并赋能给各类不同的数据应用场景。
-
数据中台的价值是挖掘数据价值并服务业务场景。
-
数据中台通过自动化、智能化的数据采集与汇聚, 将实时与离线数据打通关联,对数据开发深度挖掘 数据价值,并开放数据服务至各业务场景中。具备 汇聚整合、数据提纯加工、数据服务可视化、数据 价值变现等核心能力。
数据驱动决策的前提是数据整合
-
数据智能的标志是数据驱动决策,让机器具备推理等认知能力,大 数据能够指导决策。同时完成了业务数据化进程,开始进入到业务 智能化,依靠数据改变业务。
-
决策需要机器具备推理能力,建立复杂关系网络,从训练模型的角 度,这意味着必须要有更大规模的数据。同时,决策意味着解决的 业务问题复杂性远远大于之前,因此,需要汇聚更多种类的数据。
-
信息化时代数据散落在各个系统中,数据存在脏乱差、ID不统一等 问题,数据孤岛现象严重。基础设施的云化使得基础IT资源实现了 统一管理和调度,数据的统一管理和调度就提上日程,成为下一个 需要解决的问题。
数据驱动业务需要数据中台
-
在企业数字化转型进程中,传统企业需要具备互联网公司快速迭代 升级的能力,基于数据驱动业务发展,这需要建立一站式技术能力、 统一的数据管理、快速配置开发业务的能力。
-
以阿里巴巴为代表的中台模式给传统企业提供了一条道路,各类中 台会在企业内部逐步形成。因此,形成数据中台是大势所趋。
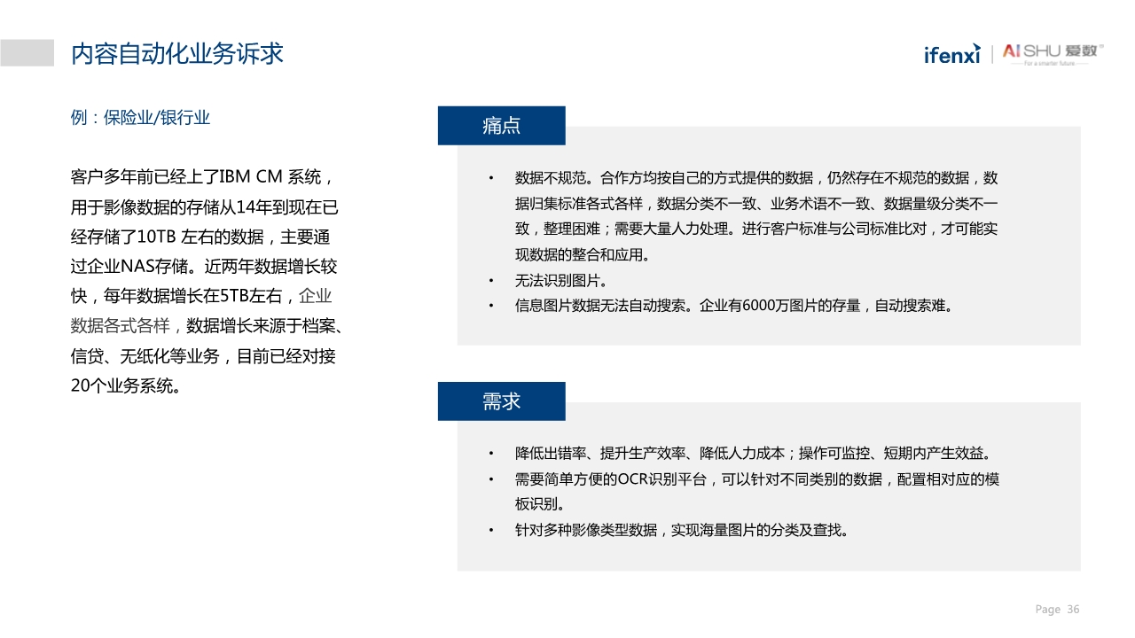
非结构化数据管理需求
-
在快速增长的数据中,非结构化信息占比已达80%。据Gartner估计,从2019年到2024年,非结构化数据容量预计将增加两倍。 但企业现有架构通常无法应对海量非结构化数据的管理与应用。
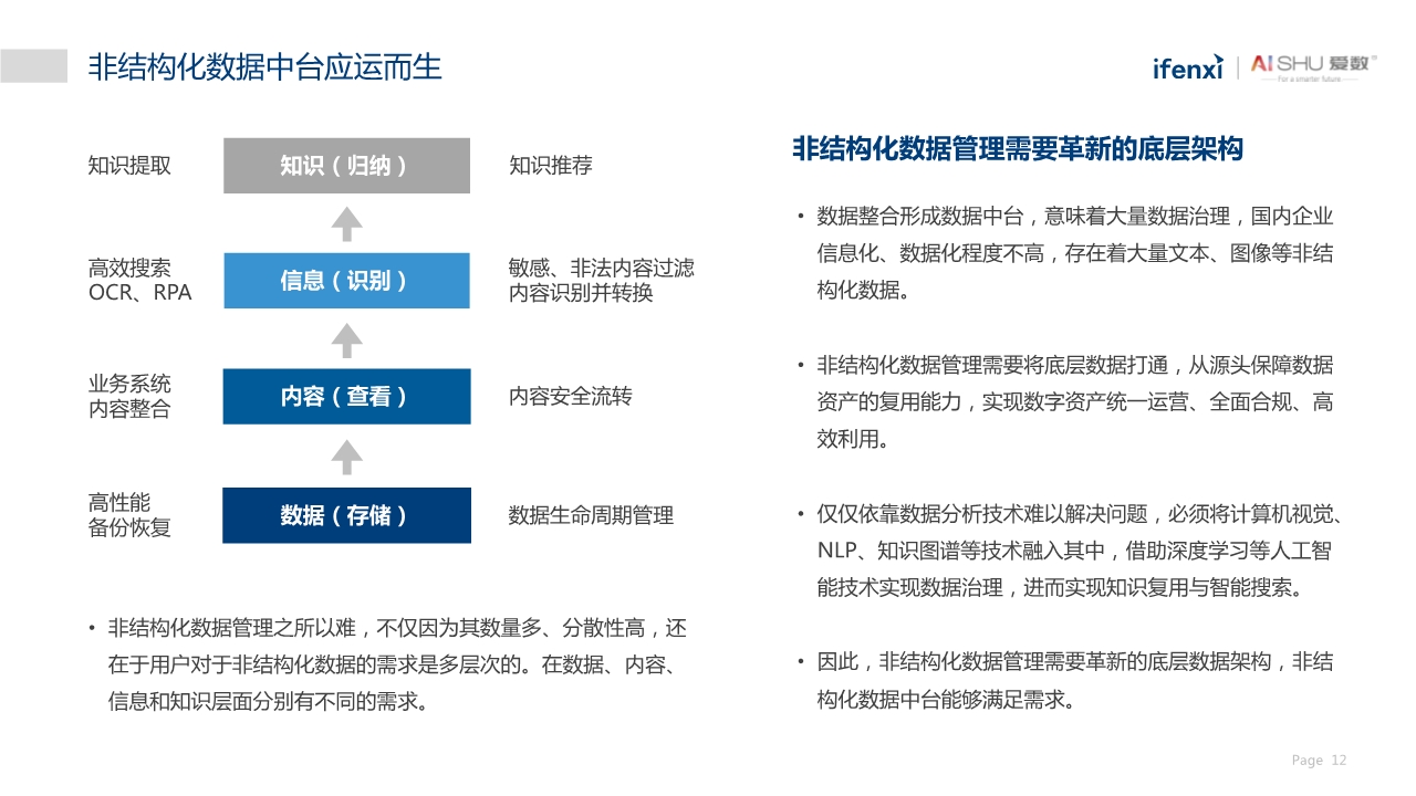
非结构化数据管理需要革新的底层架构
-
数据整合形成数据中台,意味着大量数据治理,国内企业 信息化、数据化程度不高,存在着大量文本、图像等非结 构化数据。
-
非结构化数据管理需要将底层数据打通,从源头保障数据 资产的复用能力,实现数字资产统一运营、全面合规、高 效利用。
-
仅仅依靠数据分析技术难以解决问题,必须将计算机视觉、 NLP、知识图谱等技术融入其中,借助深度学习等人工智 能技术实现数据治理,进而实现知识复用与智能搜索。
-
因此,非结构化数据管理需要革新的底层数据架构,非结 构化数据中台能够满足需求。
-
非结构化数据管理之所以难,不仅因为其数量多、分散性高,还 在于用户对于非结构化数据的需求是多层次的。在数据、内容、 信息和知识层面分别有不同的需求。
非结构化数据中台架构
-
非结构化数据中台对对象数据、 元数据、索引数据进行汇集、 管理,融合人工智能技术,提 供先进的数据架构底座,进而 通过非结构化数据赋能各行各 业应用。
-
非结构化数据中台基于内容总 线、内容数据湖等数据架构, 能够实现智能搜索、内容窃案 洞察、内容自动化等功能,应 用于企业的多业务场景,包括 企业内容立体安全、业务流程 自动化、数据资产管理、智能 知识运营等。
报告节选:
(报告观点属于原作者,仅供参考。报告来源:)
如需报告原文档请登录【未来智库】。
(本文仅供参考,不代表我们的任何投资建议。如需使用相关信息,请参阅报告原文。)
-
标签
- 数据中台
- 相关标签
- 相关专题
- 相关文档
- 相关文章
- 全部热门
- 本年热门
- 本季热门
- 全部热门
- 本年热门
- 本季热门
- 1 2024年企业数据中台建设分析:数字化转型的核心引擎已覆盖80%头部企业
- 2 2024年中国数据中台行业研究报告:市场规模将保持7%年复合增长率
- 3 2024年高校数据中台建设分析:数字化转型赋能智慧校园新生态
- 4 数据中台行业发展概况、应用领域和核心模式分析
- 5 中国数据中台行业市场现状和未来市场空间分析
- 6 中国数据中台行业市场环境和上下游产业链分析
- 7 中国数据中台行业竞争格局和商业模式分析
- 8 中国数据中台行业竞争格局和市场前景分析
- 9 中国数据中台行业发展现状和未来投资机会分析
- 10 中国数据中台行业市场现状和发展前景分析
- 1 2024年企业数据中台建设分析:数字化转型的核心引擎已覆盖80%头部企业
- 2 2024年中国数据中台行业研究报告:市场规模将保持7%年复合增长率
- 3 2024年高校数据中台建设分析:数字化转型赋能智慧校园新生态
- 没有相关内容
- 最新文档
- 最新精读
- 1 固收+基金2025年Q4季报分析:25Q4绩优固收+基金有什么特征?.pdf
- 2 食品饮料行业扩大内需战略专题研究(一):消费表现与市场定价有哪些潜在预期差?.pdf
- 3 浮息债全景:浮息债的理论定价与现实应用.pdf
- 4 2026年3_5月债券投资策略展望:核心矛盾切换+资产配置平衡延续,降久期防逆风.pdf
- 5 基金经理研究系列报告之九十二:南方基金林乐峰,宏观为锚,质量为核,始于客户需求,打造多元可复制的固收+产品线.pdf
- 6 信用债ETF研究系列一:升贴水率篇,折价幅度越大的信用债ETF更具性价比吗?.pdf
- 7 小核酸行业系列报告(一):小核酸成药之路——Listening to the Sound of Silence,The Road to RNA Therapeutics.pdf
- 8 2026年人形机器人行业投资策略报告:聚焦量产新阶段,把握供应链机遇.pdf
- 9 医药生物行业In vivo CAR疗法:并购与合作持续火热,多条在研管线陆续迎来概念验证数据读出.pdf
- 10 人形机器人行业系列报告五:灵巧手,核心终端,机器人融入物理世界的接口.pdf
- 1 2026年美国主导的科技繁荣本质是债务幻觉
- 2 2026年食品饮料行业深度研究报告:原油大宗上涨的影响及传导机制专题研究
- 3 2026年原油行业分析框架
- 4 2026年永立潮头,东方不败——基于实战检验的A股“抓主线”投资方法论
- 5 2026年电子行业深度:AI引爆供需缺口,光芯片迎黄金机遇
- 6 2026年人形机器人行业系列报告五:灵巧手,核心终端,机器人融入物理世界的接口
- 7 2026年氢能与燃料电池行业:能源安全与双碳目标交汇,氢能开启规模化元年
- 8 2026年固收深度报告:债券“科技板”他山之石,海外科技巨头债券融资路径演变对我国非国有科技企业有何启示?(AI、半导体、新能源)
- 9 2026年餐饮行业:秉承长期主义,格局边际向好
- 10 2026年从资本开支到利润修复:2026年行业景气再判断
