共享出行行业研究:供需两旺及技术迭代孕育共享出行红利
- 来源:国泰君安证券
- 发布时间:2021/05/07
- 浏览次数:1631
- 举报
1. 行业概览:共享出行行业逐渐成熟,业务模式趋于多元
1.1. 发展历程:出行供需+互联网技术孕育共享出行,共享出 行成新生活方式
1.1.1. 萌芽期:汽车租赁率先引入互联网技术,快的和滴滴相继入局
出行供需+互联网技术孕育共享出行,快的与滴滴相继入局。共享出行 的实现是将出行的供需与互联网技术相结合,该业务模式首先被应用于 传统的汽车租赁公司。2010 年 5 月,易到用车成立,是全球最早的网约 车平台之一。2012 年,快的打车和滴滴打车相继成立。随着各路资本相 继入局,快的和滴滴打响补贴大战,最终于 2015 年完成合并。此后, 网约车平台不断整合,截止 2019 年,滴滴在网约车平台的市场份额达 90%,网约车平台形成一强多极的局面。
1.1.2. 爆发期:共享单车行业野蛮生长,政策出台推动行业整合
共享单车行业野蛮生长,政策出台推动行业整合。为解决短途出行问题, 同时作为中长途共享出行的补充,共享单车行业营运而生。2015 年,ofo 和摩拜先后完成 pre-A 和 A 轮融资,并开始运用低廉的骑行费用和免押 金政策抢占市场。与此同时,小鸣单车、CCbike、一步单车、小蓝单车 等纷纷入局,行业出现野蛮生长态势。2017 年 8 月,交通运输部等 10 部门联合出台《关于鼓励和规范互联网租赁自行车发展的指导意见》, 推动共享单车行业进行自我调整与整合,行业进入洗牌阶段,最终形成 美团、哈罗、滴滴三个全国性共享单车巨头,以及数个地方性共享单车 品牌共同竞争的新格局。
1.1.3. 发展期:资本市场趋于理性,政策加码带来新机遇
资本市场趋于理性,政策加码带来新机遇。自 2017 年出台《关于鼓励 和规范互联网租赁自行车发展的指导意见》以来,共享出行投融资事件 与金额逐年下降,资本市场热度冷却,行业内部开始整合。2020 年 11 月,国务院办公厅印发《新能源汽车产业发展规划(2021—2035 年)》, 鼓励地方政府加大对共享出行等领域车辆运营的支持力度,给予新能源 汽车停车、充电等优惠政策。随着“碳中和”、“碳达峰”相关政策的推 出,共享出行领域逐渐步入成熟期,并迎来新的机遇。
1.2. 共享出行业务多元发展,全方位满足用户需求
共享出行业务多样化发展,全方位满足用户需求。共享出行,是指人们 无需拥有车辆所有权,以共享和合乘方式与其他人共享车辆,按照自己 的出行要求付出相应的使用费的一种新兴交通方式。通过引入互联网技 术,共享出行可以更精准地实现供需匹配,高效利用车辆及道路资源。 目前,共享出行主要可以分为网约车、顺风车、汽车租赁以及共享单车 四种类型,全方位满足从短途到中长途的不同用户需求。
1.3. 共享出行行业集中度高,细分领域差异化竞争
共享出行行业集中度高,细分领域差异化竞争。共享出行市场涵盖的网 约车、顺风车、汽车租赁、共享单车四个细分市场,均有较高的行业集 中度,各平台通过推出不同的业务模式和出行服务进行差异化竞争。例 如滴答出行大力发展顺风车业务,2019 年滴答出行在顺风车市场排名第 一,市占率达 66.5%;神州租车、一嗨租车等企业专注传统汽车租赁业 务,提供长距离或跨市的出行需求;曹操出行则定位品质出行,提供新 能源车辆出行服务,并衍生出同城快递、城际快车等业务模式。
1.3.1. 网约车、顺风车、汽车租赁行业集中度高,龙头企业地位稳固
滴滴出行月活用户达到 8157 万人,远超同类网约车平台。截止 2020 年 12 月,中国网约车市场乘客端活跃用户规模达千万级的仅有滴滴出行、 嘀嗒出行和花小猪打车三个平台。其中花小猪打车亦是滴滴推出的旗下 独立打车平台。滴滴打车的平台月活用户为 8157 万人,远超同类网约 车平台的活跃用户规模。
5 家租车平台用户规模破百万,神州租车稳居第一。汽车租赁市场也有 较高的行业集中度,据 Mob 研究院数据,截至 2020 年 6 月,共有 5 家 租车平台用户规模破百万,神州租车以 326 万用户规模排名第一,第二 /第三分别是联动云租车/一嗨租车,用户规模分别为 191.4 万/146.9 万。
嘀嗒出行是顺风车搭乘次数最多的平台,位居行业首位。根据 Frost & Sullivan 的数据,按照搭乘次数计算,2019 年顺风车前五大平台合计市 场份额已达 97.7%。2019 年嘀嗒出行平台顺风车搭乘次数达 1.79 亿次, 为全行业首位,市场份额高达 66.5%。
1.3.2. 共享单车领域三分天下,“哈啰+青桔+美团”瓜分市场
共享单车领域“哈啰+青桔+美团”三足鼎立。根据易观智库,截至 2019 年 7 月,阿里系的哈啰单车、滴滴旗下的青桔单车及美团收购的摩拜单车小程序月活分别为 4162.1 万、4003.5 万及 2878.3 万,目前竞争格局 为三足鼎立,三家共计占市场份额超 90%,经历了 2017 年共享单车用 户规模及品牌爆发之后,三家瓜分共享单车市场的格局现阶段难以撼动。
2. 共享出行市场潜力充足,利润空间望进一步提升
2.1. 私人载客汽车数量和效率错位,网约车、顺风车发展潜力可观
中国网约车市场中长期发展态势良好,预计 2017-2022 年复合增长率达 12%。据易观分析数据,2020 年中国网约车市场整体交易金额为 2499.1 亿元,同比下滑 18%,主要系受疫情影响。伴随国内疫情控制趋稳,经 济活力恢复,及主流平台在供给、安全管控与营销层面的努力,中国网 约车市场中长期发展态势良好,未来两年将重回增长快车道。预计 2021/2022 年,中国网约车市场交易规模分别达到 3542.1/4022.9 亿元, 同比增长 42%/14%,2017-2022 年,网约车市场复合增长率达 12%。
具备较高性价比的顺风车有望成为增速最快的移动出行方式。根据 Frost & Sullivan 的数据,2019-2025 年我国顺风车市场规模有望从 140 亿元提 升至 1,139 亿元,6 年复合增长率或达 41.8%,高于同期出租车 3.3%和 快车等专业网约车 11.1%的复合增速,成为发展最快的移动出行方式。
2.1.1. 网约车用户规模增长空间较大,给予出行市场充足的客源储备
我国网约车用户规模存在较大增长空间,疫情过后将触底反弹,给予出 行市场充足的客源储备。2016-2020 年,中国网约车用户规模年复合增 长率达到 10%。受疫情影响,网约车用户规模在 2020 年呈现先下降后 反弹趋势,截至 2020 年 12 月,我国网约车用户规模达 3.65 亿,较 2020 年 3 月增长 298 万,占网民整体的 37%,未来网约车用户规模增长空间 较大,给予出行市场充足的客源储备。
2.1.2. 私人载客汽车数量和效率错位,网约车、顺风车助力缓解交通压力
我国私人载客汽车保有量已超过全球主要发达国家,位居世界前列。根 据 Frost & Sullivan 的数据,2019 年我国私人载客汽车保有量达 2.07 亿 量,远超同时期英国、日本、德国、法国、韩国等发达国家私人载客汽 车保有量,且高于同时期美国 2.04 亿辆的私人载客汽车保有量。预计到 2025 年,我国私人载客汽车保有量将达 3.20 亿辆,远超全球主要发达 国家。
我国呈现出私人载客汽车数量和效率的错位,私人载客汽车的使用率远 不及主要发达国家。根据 Frost & Sullivan 的数据,2019 年我国私人载客 汽车销量为 2150 万辆,远高于全球主要发达国家,但同时期每千人私 人载客汽车数量远低于美国等发达国家,2019 年我国每千人私人载客汽 车仅为 148 辆。这一方面是因为我国人口基数较高,另一方面也显示出 我国网约车市场尚处于耕耘发掘阶段,未来仍有较大发展空间。
网约车、顺风车的发展有助于缓解公共交通压力,能够提升城市通勤效率。根据人民数据、中国环境保护基金会、中国绿化基金会、城市智行 信息技术研究院、顺风车用户委员会等多机构联合发布的《2014-2020 年中国顺风车行业发展蓝皮书》,以北京为例,2019 年北京私人轿车数 量为 303 万辆,如果北京的每辆私家车能够多合乘 2 人,则在北京地区 可实现私家车合乘全年用量达 22.1 亿人次,相当于北京公共交通全年客 运总量 71.3 亿人次的 30.1%,可以有效分担早晚高峰时段城市公共交通 压力。
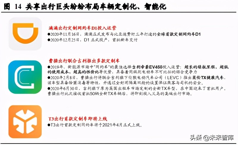
2.1.3. 私车辆定制化、智能化有望进一步提升利润空间
车辆定制化、智能化将进一步提升效率、降低成本。一方面,定制车通 过平台的大数据分析,对外观内饰、软硬件配置、性能安全等进行了全 面提升,充分考虑了司机、乘客、资产公司和运营企业的需求,使得多 方痛点一步解决;另一方面,定制车型比普通车型更智能化,通过智能 调度、智能运维、智能司服有效提升运营效率,多家网约车平台亦已开始布局自动驾驶车辆,未来有望进一步提升效率、降低成本。
2.2. “有本无车”驾驶员数量逐年增加,汽车租赁行业潜在客群庞大
中国汽车驾驶员数量与汽车保有量差距逐年增加,汽车租赁行业潜在客 群庞大。中国“有本无车”驾驶员数量逐年增加。2019 年,我国的汽车 保有量达 2.6 亿量,汽车驾驶员数量达 4 亿人,初步推算“有本无车” 驾驶员群体达 1.4 亿人。我国汽车驾驶员数量与汽车保有量的数量缺口 逐年增加,构成了汽车租赁行业庞大的潜在客户群体。其中租车用户群 体主要以发达省城的中等收入白领为主,客户群体用车需求大,消费水 平较稳定。
2.3. 共享单车用户与市场规模逐年递增,发展趋于稳定
2016 年来,我国共享单车市场规模与用户规模均快速发展。2016 年至 2019 年, 我国共享单车市场规模持续扩大,从 2016 年的 0.6 亿元扩增 至 2019 年 154.71 亿元,2019 年同比增速达 16%。此外,我国共享单车 用户数量亦与日俱增,2018 年我国共享单车用户规模为 2.35 亿人,2019 年用户规模达到 2.6 亿人,同比增长 19%,虽增幅有所下降,但增势仍 将持续。据艾媒咨询数据,2020 年我国每周使用 3 次及以上共享单车的 用户达 31.7%,共有 30.4%的用户每周使用 1-2 次共享单车,进一步表 明共享单车已成为市民出行不可或缺的一部分。由于目前政府对共享单 车行业监管力度逐步增强,未来行业将进一步规范化、优质化发展,预 计发展步伐将更稳定。
3. 国内共享出行公司:“一超多强”格局稳固,嘀嗒出行成顺风车业务领头羊
3.1. 滴滴出行:共享出行行业市占率第一,全方位业务布局引领行业发展
3.1.1. 公司发展历程:从“滴滴打车”到网约车行业龙头
以提供出行便利为初心,滴滴出行在数年间打造国内最大移动出行平台。 2012 年 6 月,北京小桔科技有限公司正式成立,并在同年 9 月推出滴滴 打车 APP,旨在更快速便捷的匹配出租车司机与乘客,提升出租车行业 运营效率。2014 年,公司获得来自腾讯等机构的数千万美元投资, 并 与微信达成战略合作,推出微信支付打车费“补贴”活动。2014 年 8 月, 公司正式推出专车服务,主要面对中高端商务群体。2015 年,滴滴打车 与快的打车合并,合并后的公司成为国内最大的移动出行平台;同年 9 月,滴滴打车更名为滴滴出行。2016 年,滴滴出行持续获得各方融资并 成功收购 Uber China;2018 年公司和日本软银合资,成为全球最大的打 车平台。
3.1.2. 公司业务体系:网约车市场份额超九成,业务深入各领域
市占率遥遥领先,滴滴出行于网约车市场‘一枝独秀’。据 2018 年比达 咨询报告显示,在用户最常使用的网约车平台中,滴滴出行的用户占比 高达 91.9%。此外,据交通运输部披露全国各网约车平台订单量,截止 2020 年 10 月,滴滴出行月订单量为 5.62 亿,市占率超九成,为网约车 行业“龙头”。
滴滴出行多线布局,大力横向拓展市场。滴滴出行自创立以来,围绕人 车关系建设了一些列服务平台,涵盖了出租车、专车、滴滴快车、顺风 车、滴滴代驾、滴滴公交等数十种出行服务,有着丰富的业务版图。2015 年 5 月滴滴推出‘滴滴快车’服务,利用社会闲置车辆缓解城市出行压 力;6 月滴滴推出拼车服务‘滴滴顺风车’,利用先进的大数据算法进行 乘客匹配。2015 年 7 月,滴滴出行连续推出滴滴巴士、滴滴代驾等服务, 2016 年,滴滴进军租车领域,滴滴租车正式上线,进一步拓宽多元化业 务。除移动出行服务外,滴滴亦大力拓展非出行领域。2019 年,滴滴发 布滴滴 AI 基础平台,旨在发展语言处理、出行安全等领域相关技术; 2016 年滴滴与中国人寿等金融机构围绕互联网金融开展多方面合作; 2020 年 3 月,滴滴出行上线跑腿业务;同年 8 月,滴滴在天津成立子公 司负责新闻和出版业务。
3.1.3. 财务概览:高补贴投入带来巨额亏损,未来计划上市
自 2012 年起从未盈利,6 年累计亏损 390 亿元。据 2019 年滴滴出行 CEO 程维透露消息,2017 年滴滴出行全年亏损 25 亿元人民币,2018 年滴滴 出行全年亏损 109 亿元人民币;自 2012 年起,滴滴出行连续 6 年从未 盈利,6 年累计亏损 390 亿元。巨额亏损背后原因与滴滴的高额补贴政 策有关,2018 年全年,滴滴出行在司机补贴方面共投入 113 亿元;2020 年,滴滴推出‘滴滴喵喵节’活动,投入发放 101 亿补贴,涉及网约车、 单车等多品类。
2020 年核心业务小幅盈利,2021 年计划首次公开募股。2020 年 5 月, 滴滴出行总裁柳青透露,滴滴出行网约车业务已有小幅盈利。此外,据 The Information 称,2020 年网约车业务全年共实现约 10 亿美元净利 润,亏损局面有被扭转态势。目前,滴滴正大力推行融资战略,紧密筹 备 2021 年下半年的首次公开募股计划。
3.2. 嘀嗒出行:顺风车业务领头羊,出租车网约服务提供边际增量
3.2.1. 公司发展历程:顺应共享出行浪潮而生,铸就网约车业务龙头
从顺风车业务新秀到龙头,嘀嗒出行顺势崛起。嘀嗒出行于 2014 年由 创始人朱敏、李金龙等人创立,创立时正值中国共享出行业务蓬勃发展 之际,嘀嗒出行以顺风车业务为起点,在成立首年推出顺风车应用程序, 成为继哈哈拼车后顺风车业务第二个入局者。年底嘀嗒 APP 成功获得超 10 万车主及用户使用。2015 年,嘀嗒出行加快在全国各大城市的业务 拓展,同时大力推行用户补贴策略,吸引了大量新用户,2015 年 7 月, 嘀嗒出行应用 MAU 达 1254 万人。2017 年,已在 359 个城市拓展了顺 风车业务的嘀嗒出行进军网约出租车业务,并推出了智慧出租车服务。 2017 年年底,公司成功提供 230 万次出租车网约服务。2018 年至 2019 年,嘀嗒出行两大业务持续增长,2019 年底顺风车月活用户数近 7000 万,单业务营收达 5.33 亿元,同时建立了覆盖全国 80 多个城市的出租 车打车网络。截止至 2020 年中,嘀嗒出行的顺风车业务覆盖 366 个城 市,出租车网约服务覆盖 86 个城市,成绩斐然。
3.2.2. 公司业务体系:双管齐下战略布局,顺风车与出租车网约业务齐头并进
嘀嗒出行顺风车服务市占率第一,业务覆盖数百城市。嘀嗒出行自创立 后特立独行进军顺风车业务赛道,大力发展顺风车业务,并通过云计算、 定位导航等前沿技术为顺风车出行提供安全和效率保障。经过数年打造, 按 2019 年顺风车搭乘次数计算,嘀嗒出行共占据市了场 66.5%的份额, 成为中国最大的顺风车平台。截至 2020 年 6 月,嘀嗒出行共在全国 366 个城市提供顺风车平台,注册私家车主共 1920 万人,累计服务顺风车 乘客 3670 万人。
进军出租车网约市场,为业务拓展注入新活力。2017 年,嘀嗒出行着重 推出‘智慧出租车’服务,进军中国传统出租车行业。截止 2020 年 6 月,嘀嗒出行共在 86 个城市提供出租车网约服务,并与 17 个城市的出 租车协会建立战略合作关系。2019 年,嘀嗒出行完成出租车网约搭乘订 单共 1.1 亿份,以搭乘次数计算,嘀嗒出行在中国出租车市场出行平台 中排名第二。此外,作为中国数字化扬招业务的领头羊,嘀嗒出行已开 发出凤凰出租车云平台,利用云端系统帮助出租车公司运营车队。未来 嘀嗒出行还将进一步发展数字化出行工具,利用互联网优势为打车及乘 车提供便利。
3.2.3. 财务概览:顺风车业务为营收核心来源,总营收毛利率快速增长
营业收入增长迅猛,毛利率稳步提升。2017 年至 2019 年,嘀嗒出行总 营业收入从 0.49 亿元增长至 5.8 亿元,年增幅分别为 140.3%、393.8%, 增势迅猛。此外,从 2017 年到 2020 年上半年,嘀嗒出行的毛利率稳定 增长,从 49.48%提升至 82.19%。
顺风车业务收入成源头活水,出租车网约服务有望提供边际增长。2017 年、2018 年和 2019 年,嘀嗒出行顺风车总交易额分别约为 7 亿元、19 亿元和 85 亿元,增长迅猛。在顺风车订单上,嘀嗒的增长也十分迅速, 2017 年、2018 年、2019 年嘀嗒顺风车搭乘订单分别为 2,360 万份、4,820 万份和 1.79 亿份,2019 年一年时间内增长上亿份订单。此外,顺风车 平台服务收入占比近三年居高不下,2020H1 占比达 87.8%,为嘀嗒出行 总收入的核心来源。出租车网约业务近年来占比亦不断提升,2020 年上 半年出租车网约车业务收入占比已达 5.0%,未来有望成为重要的边际增 长点。
费用控制逐显成效,调整净利润由负归正。2017 年至 2018 年,嘀嗒出 行为推广出租车网约服务而进行了大规模用户补贴策略,导致用户奖励 费用大幅提升,从而于 2017、2018 年经历高额亏损,调整后亏损净额 分别为 0.97 亿元与 10.68 亿元。此后,奖励策略逐渐退坡,嘀嗒出行开 始实现盈利,于 2019 年实现经调整净利润 1.72 亿元,经调整净利润率 29.7%; 2020 年上半年实现经调整净利润 1.51 亿元,经调整净利润率 48.6%。
3.3. 一嗨租车:老牌传统汽车租赁公司,携手腾讯助力企业发展
3.3.1. 公司概览:成立逾15年,多种特色服务夯实护城河
成立逾 15 年的老牌汽车租赁公司,多种特色服务夯实护城河。一嗨租 车创立于 2006 年 1 月,主要为个人和企业用户提供短租、长租、一季 个性化定制等综合汽车出行服务。公司总部位于上海,在全国 450 多座 城市开设了 6000 多个服务网点,24 小时服务,现拥有 200 多种车型, 服务范围覆盖全国。作为老牌传统汽车租赁公司,公司提供多样化的车 型选择+闪租+免验车+免押金+送车上门等特色服务。
一嗨租车高管团队经验丰富,CEO 为技术背景的连续创业者。公司创 始人、董事长兼首席执行官为章瑞平,于复旦大学计算机系毕业后,曾 在硅谷于合作伙伴共同创立从事汽车调度系统软件研发与销售的公司, 积累了丰富的汽车调度软件研发及企业管理经验。此外,公司高级执行 副总裁高级执行副总裁蔡礼洪、CTO 谢春、CFO 宋哲念均在各自领域拥 有丰富经验。
3.3.2. 公司财务概览:营收稳步增长,净利在16年转正
一嗨租车的营收稳步增长,净利润在 16 年转正且之后持续盈利。2014 年 11 月,一嗨租车在美国纽约交易所上市。2019 年 4 月,一嗨租车宣 布完成私有化交易,正式退市。上市的 4 年时间里,一嗨租车的营收稳 步增长,从 2012 年的 8.51 亿元到 2018H1 的 15 亿,2018 年 H1 营收同 比增长 119.5%;公司净利虽增速不如营收亮眼,但净亏损连年收窄,直 至 2016 年扣非归母净利润转正且之后持续盈利。此外,一嗨租车出租 汽车收入比例逐年提升,2018 年 H1 出租汽车收入比例已达 80.6%。
3.3.3. 一嗨租车携手腾讯出行,接入微信支付
接入微信支付有望借力于微信庞大的月活及粘性,为一嗨租车提供新用 户增量。2021 年 1 月,一嗨租车与腾讯出行正式合作,入驻微信支付入 口的出行服务,作为腾讯出行租车板块的首位合作伙伴,在官网、APP、 官方微信号等常规渠道之外,开辟了更加方便的租车新渠道。具体来说, 操作步骤为“微信——支付——出行服务——租车”,整个流程仅需输入 手机号及驾驶人信息,极大简化一嗨租车的使用流程。
3.4. 首汽约车:国有背景网约车平台,同时布局长短途业务
3.4.1. 公司概览:首汽集团旗下网约车平台,同时布局长短途业务
首汽集团旗下网约车平台,同时布局长短途业务。2015 年 9 月,首汽约 车正式成立,作为首汽集团为推动传统出租车行业转型升级而打造的网 约车出行平台,上线以来,首汽约车围绕“高品质”的品牌核心打造优 质出行服务,坚持以国宾级服务和合规、可信赖的品牌形象,成为用户 商旅出行首选品牌。在用车服务方面,包括了即时用车、预约用车、多 日接送、包车业务、接送机、国际用车、城际拼车、深港通等用车服务 场景,提供出租、畅享、舒适、商务、豪华、巴士等丰富车型。
月订单量在 500 万左右浮动,订单量下滑幅度较小。据交通运输部的网 约车监管信息交互平台统计,首汽约车 2020 年 10 月至 2021 年 2 月的 订单量分别为 580、629、703、603、483 万单。同期,上汽集团网约车平台享道出行的订单量分别为 440、485、558、629、419 万单。从订单 量环比增长率来看,2021 年 2 月首汽约车订单量环比下降 19.9%,在订 单量超过 100 万单的网约车平台公司中排名第 3,可见其订单量下滑幅 度与行业相比较小。
3.4.2. 新一轮融资挂牌,募集至少20亿元
新一轮融资已挂牌,募集至少 20 亿元。2021 年 3 月 18 日,根据北京产 权交易所公开披露的挂牌融资信息显示,首汽约车此轮融资的金额为 20 亿至 31 亿元,公司拟募集资金对应持股比例不超过 20%。根据首汽约 车之前的融资信息,在 2017 年的 B+轮融资中,蔚来资本与百度参与投 资,亦为之后首汽约车牵手百度 Apollo 自动驾驶埋下伏笔。
3.4.3. 联手百度自动驾驶,探索更多商业合作模式
联手百度自动驾驶,探索更多商业合作模式。2020 年 12 月 11 日,首汽 约车平台正式上线百度自动驾驶服务,除可在首汽约车平台下单体验 Apollo GO 自动驾驶服务外,用户亦可在百度地图、Apollo GO app 等平 台呼叫自动驾驶出租车。百度自动驾驶技术负责人王云鹏表示:“百度 Apollo GO 自动驾驶服务与首汽约车的合作,将助力首汽约车成为国内 率先开放自动驾驶服务的网约车平台。未来,我们还将和首汽约车一起 探索更多商业合作模式。”目前,首汽约车平台的百度自动驾驶服务选 定了海淀、亦庄的自动驾驶出租车站点,支持在法规限定范围内的推荐 站点上下车,同时车内会有安全员随时保障行车安全。
(本文仅供参考,不代表我们的任何投资建议。如需使用相关信息,请参阅报告原文。)
- 共享出行行业:全球Robotaxi商业化拐点将现,看好国内L4公司出海再扬帆.pdf
- 计算机行业共享出行:迈向高质量发展,Robotaxi开启新篇章.pdf
- 曹操出行研究报告:科技重塑共享出行,打造服务口碑最好品牌.pdf
- 2025年汽车与共享出行:从马力到脑力-AI掌控未来报告(中英文版).pdf
- 共享出行专题报告:龙头领衔,重回稳健增长.pdf
- 交通运输行业动态点评:地缘扰动,油价为引,重塑为核.pdf
- 交通运输行业:运价上行关注油运,避险重点推荐高速.pdf
- 交通运输行业周报:两会明确因地制宜发展新质生产力,把握低空经济与Robotaxi等主题趋势性投资机会.pdf
- 交通运输部:2026交通强国建设试点典型经验清单(第二批).pdf
- 交通运输行业eVTOL动力篇:低空“心脏”,eVTOL电驱系统详解.pdf
- 策略周报:假期海外资产上涨,国内消费出行量增,把握春季红包的两大方向.pdf
- 高德地图:2026年春运出行预测报告.pdf
- 交运行业:2026年春运出行预测报告.pdf
- 曹操出行公司研究报告:定制化驱动增长,智驾化定义未来.pdf
- 社会服务行业:元旦假期海南免税及全国出行增长亮眼,2026国补政策发布.pdf
- 相关文档
- 相关文章
- 全部热门
- 本年热门
- 本季热门
- 1 中国网约车市场分析报告2019.pdf
- 2 中国汽车智能共享出行发展报告2019.pdf
- 3 滴滴出行研究报告;重整归来份额企稳,共享出行龙头再绘增长鸿图.pdf
- 4 自动驾驶行业研究报告:领先的国产技术和商业化进程有望打开万亿市场.pdf
- 5 出行服务行业深度报告:后网约车时代将如何演绎?.pdf
- 6 中国汽车与共享出行报告:推动2020年实现扭亏为盈.pdf
- 7 罗兰贝格 2018年中国汽车共享出行市场分析预测.pdf
- 8 美团专题研究:到店&酒旅业务的过去、现在与未来.pdf
- 9 滴滴出行深度报告:格局无忧,深耕基建,出海多元.pdf
- 10 共享电单车社会价值报告:低碳出行让生活更美好.pdf
- 1 曹操出行研究报告:科技重塑共享出行,打造服务口碑最好品牌.pdf
- 2 计算机行业共享出行:迈向高质量发展,Robotaxi开启新篇章.pdf
- 3 共享出行行业:全球Robotaxi商业化拐点将现,看好国内L4公司出海再扬帆.pdf
- 4 2025年汽车与共享出行:从马力到脑力-AI掌控未来报告(中英文版).pdf
- 5 交通运输行业深度报告:无人机反制系统——奠定低空经济安全发展之基石.pdf
- 6 交通运输行业分析:快递业绩弹性释放可期,航空低位持续提示机会.pdf
- 7 交通运输行业分析:双节催化航空淡季不淡,把握快递Q3盈利环比改善投资机会.pdf
- 8 交通运输部规划研究院:中国多式联运发展报告(2024).pdf
- 9 交通运输行业深度研究报告:华创交运低空60系列研究(二十二),低空+农业,新质生产力如何赋能第一产业?.pdf
- 10 交通运输行业专题研究:看多油运航空,配置A股公路.pdf
- 1 计算机行业共享出行:迈向高质量发展,Robotaxi开启新篇章.pdf
- 2 共享出行行业:全球Robotaxi商业化拐点将现,看好国内L4公司出海再扬帆.pdf
- 3 交通运输行业深度研究报告:技术壁垒到估值高地,全球视角看商用航空发动机产业链——华创交运航空强国系列研究(二).pdf
- 4 交通运输行业干散货航运深度解析:供需具有利好因素,看好未来上行空间.pdf
- 5 交通运输行业跟踪报告:委内瑞拉事件分析,美国强力干涉,或撼动全球油运市场格局.pdf
- 6 交通运输行业:快递物流整合加速强者或更强,航空旺季将至量价表现可期.pdf
- 7 交通运输行业:多因素催化航空旺季可期,持续关注油运投资机会.pdf
- 8 交通运输行业周报:原油运价大幅回落,顺丰国际与安睿物流签署战略合作协议.pdf
- 9 交通运输行业:反内卷及春运旺季催化看好航空,快递海外高增关注极兔速递.pdf
- 10 交通运输产业行业研究:2026年度策略,关注供需格局,布局航空、干散货海运、油运.pdf
- 全部热门
- 本年热门
- 本季热门
- 1 2026年共享出行行业:全球Robotaxi商业化拐点将现,看好国内L4公司出海再扬帆
- 2 2025年计算机行业共享出行:迈向高质量发展,Robotaxi开启新篇章
- 3 2025年曹操出行研究报告:科技重塑共享出行,打造服务口碑最好品牌
- 4 2024年共享出行行业分析:哈啰引领绿色智能出行新生态,累计减少碳排放超300万吨
- 5 2024年共享出行专题报告:龙头领衔,重回稳健增长
- 6 2023年滴滴出行研究报告;重整归来份额企稳,共享出行龙头再绘增长鸿图
- 7 2022年机器人出租车行业研究报告 Robotaxi将是未来地面共享出行的理想形态
- 8 出行服务行业深度报告:后网约车时代将如何演绎?
- 9 共享出行行业研究:不忘初心,方得始终
- 10 自动驾驶行业研究:领先的技术和商业化进程有望打开万亿市场
- 1 2026年共享出行行业:全球Robotaxi商业化拐点将现,看好国内L4公司出海再扬帆
- 2 2025年计算机行业共享出行:迈向高质量发展,Robotaxi开启新篇章
- 3 2025年曹操出行研究报告:科技重塑共享出行,打造服务口碑最好品牌
- 4 2024年共享出行行业分析:哈啰引领绿色智能出行新生态,累计减少碳排放超300万吨
- 5 2026年交通运输行业动态点评:地缘扰动,油价为引,重塑为核
- 6 2026年交通运输行业:运价上行关注油运,避险重点推荐高速
- 7 2026年第10周交通运输行业周报:两会明确因地制宜发展新质生产力,把握低空经济与Robotaxi等主题趋势性投资机会
- 8 2026年交通运输行业eVTOL动力篇:低空“心脏”,eVTOL电驱系统详解
- 9 2026年第9周交通运输行业周报:中东冲突或引爆油运市场,快递开年“反内卷”持续
- 10 2026年第9周交通运输行业周报:中东局势向全面冲突演化,油运景气度持续上行;春节假期民航出行量价双旺
- 1 2026年共享出行行业:全球Robotaxi商业化拐点将现,看好国内L4公司出海再扬帆
- 2 2025年计算机行业共享出行:迈向高质量发展,Robotaxi开启新篇章
- 3 2026年交通运输行业动态点评:地缘扰动,油价为引,重塑为核
- 4 2026年交通运输行业:运价上行关注油运,避险重点推荐高速
- 5 2026年第10周交通运输行业周报:两会明确因地制宜发展新质生产力,把握低空经济与Robotaxi等主题趋势性投资机会
- 6 2026年交通运输行业eVTOL动力篇:低空“心脏”,eVTOL电驱系统详解
- 7 2026年第9周交通运输行业周报:中东冲突或引爆油运市场,快递开年“反内卷”持续
- 8 2026年第9周交通运输行业周报:中东局势向全面冲突演化,油运景气度持续上行;春节假期民航出行量价双旺
- 9 2026年第9周交通运输行业周报:美以伊爆发军事冲突,油轮市场紧张程度急剧上升
- 10 2026年交通运输行业:航空淡季不淡把握加仓机会,油运大周期加速持续看好
- 最新文档
- 最新精读
- 1 2026年中国医药行业:全球减重药物市场,千亿蓝海与创新迭代
- 2 2026年银行自营投资手册(三):流动性监管指标对银行投资行为的影响(上)
- 3 2026年香港房地产行业跟踪报告:如何看待本轮香港楼市复苏的本质?
- 4 2026年投资银行业与经纪业行业:复盘投融资平衡周期,如何看待本轮“慢牛”的持续性?
- 5 2026年电子设备、仪器和元件行业“智存新纪元”系列之一:CXL,互联筑池化,破局内存墙
- 6 2026年银行业上市银行Q1及全年业绩展望:业绩弹性释放,关注负债成本优化和中收潜力
- 7 2026年区域经济系列专题研究报告:“都”与“城”相融、疏解与协同并举——现代化首都都市圈空间协同规划详解
- 8 2026年历史6轮油价上行周期对当下交易的启示
- 9 2026年国防军工行业:商业航天革命先驱Starlink深度解析
- 10 2026年创新引领,AI赋能:把握科技产业升级下的投资机会
