新型电力产业报告:新型电力系统建设加速,电化学储能赛道爆发
- 来源:中泰证券
- 发布时间:2021/09/03
- 浏览次数:2358
- 举报
1 新型电力系统助力双碳战略落地
全球风光度电成本下降迅速
2010-2020年,全球光伏/陆上风电/海上风电度电成本降幅分别为85%/56%/48%,降幅明显。其中光伏和陆上风电开始 全面进入平价状态,为新能源加速替代传统能源提供了坚实的基础。
风光发电量/发电新增装机占比持续提升
全球:疫情致2020年全球发电量首次下降,降幅为4%;但与之对应的,2012-2020年期间太阳能和风电发电量占比提升7.4PCT致 10.2%; 近五年太阳能和风电新增装机占比大幅提升17.2PCT致52.5%。
中国:2011-2020年风电和太阳能发电量占比提升8.0PCT至9.5%,逐步成为主力能源; 2011-2020年风电和太阳能新增装机占比提升19.7PCT至24.3%。
全球可再生能源投资占比持续提升
全球电力市场投资中,可再生能源投资占比逐年增加,2020年约达45%; 2020年全球电网侧资本开支超2500亿美元,受益于欧洲国家以及中国对电网侧建设规划,预计2021年电网侧资本开支 将出现回升,而其中的结构转型带来的机会更加明显。
中国“碳中和”路径三个阶段
“碳中和”路径可大致分为三个阶段。阶段I(2020年-2030年):主要目标为碳排放达峰。阶段Ⅱ(2030年-2045年):主要目标为快 速降低碳排放。在阶段Ⅲ(2045年-2060年):主要目标为深度脱碳,参与碳汇,完成“碳中和”目标。
我国碳排放趋稳 发电&工业为主要来源
2011年之前国内工业化、城镇化加快发展,高耗能产业在经济增长中占有较大比重,碳排放较快增长;十二五期间国 家大力推广清洁能源、推进重大生态工程,碳减排成效明显,2013年以来增速基本降为零,近三年中国碳排放保持在 90-100亿吨水平。 根据Carbon Monitor数据,2019年中国发电、地面交通、工业、航空、住宅楼宇环节碳排放比例分别为44.6%/8.7%/ 38.9%/0.5%/7.2%,发电、工业为中国碳排放最主要来源。
风光发电碳排放强度显著低于传统发电
在不同能源中,电力碳排放系数小。碳排放系数是指每一种能源燃烧或使用过程中单位能源所产生的碳排放数量。对 比不同能源碳排放系数,电力碳排放系数较小; 在不同发电方式中,风光发电碳排放量小。
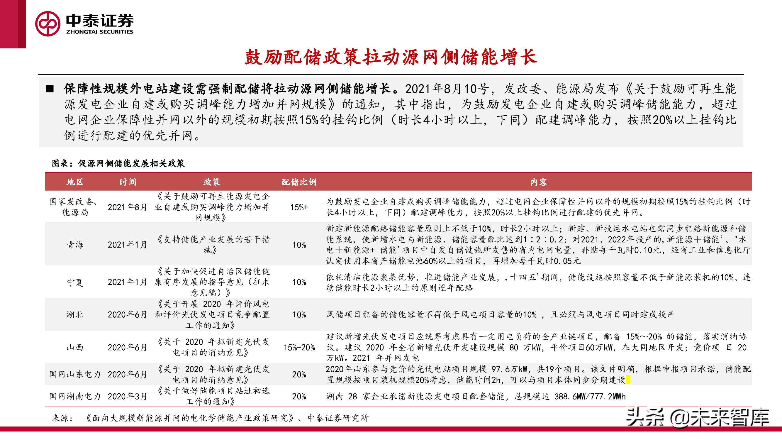
电改加速、构建以新能源为主体的新型电力系统
2021年3月15日,中央财经委员会第九次会议中首次提出,会议在部署未来能源领域重点工作中指出要构建清洁低碳安 全高效的能源体系,控制化石能源总量,着力提高利用效能,实施可再生能源替代行动,深化电力体制改革,构建以 新能源为主体的新型电力系统。
2 电网转型升级开启投资新机遇
调度理念:源随荷动→源网荷储
电力系统本质上是一种巨大的非线性时变能量平衡系统,功率潮流瞬时涌动,电网可靠性和稳定性的根本是供需平衡, 以及电压、频率、功率因素等参数的平衡;
若新能源发电作为出力主体,出力侧波动性及不确定性将加大,无法按需控制、无法精准预测;叠加负荷侧的新能源 汽车大规模普及带来的用电冲击等因素,传统集中调度理念需要重塑,改为源网荷储各环节深度融合、灵活调控。
终端能源电气化进程加速
“双碳”战略目标下,终端能源电气化水平将显著提升,到2060年国内工业、建筑、交通三大领域电气化水平将分别从目前的30%/30%/5%提升至50%/75%/50%; 随着终端能源电气化水平持续提升,用电量仍有较大增长空间,叠加分布式能源及储能建设需求,配网亟需升级改造, 配网环节投资预计持续强化,主设备及监控系统迭代有望加速。
分布式能源大规模接入电网架构重塑
新型电力系统的特点:资源大范围配置、分布式发电成为主体、单向传输变为双向;
电网架构重塑:大电网主导→大电网+主动&灵活配电网+分布式微电网。
电力系统可靠性需要提升
新能源发电本质上是电力电子设备,不具备传统火电及水电旋转电机的机械转动惯量,而是呈现低转动惯量、宽频域 震荡等动态特征,因此抗扰动性能变差,从而使得电力系统可靠性降低;为改善系统可靠性及电能质量,需借助物联网、数字化、AI等新兴技术对电网各环节设备进行技术创新与变革,通过 强化电网细枝末节的可靠性,从而强化电力系统整体可靠性。8月发改委发布《电力可靠性管理办法(暂行)(征求意 见稿)》,相关投资有望加速。
3 电化学储能爆发万亿赛道启动
电化学储能是新型电力系统重要组成部分
电化学储能是通过介质或设备把电能存储起来,在需要时再释放出来的 过程。它是解决可再生能源间歇性和不稳定性、提高常规电力系统和区域能源系统效率、安全性和经济性的重要手段。
全球电化学储能发展迅速
全球储能装机情况:截至2020年底,全球储能累计装机191.1GW,同比增长3.4%,其中抽水储能累计规模最大,达 172.5GW,同比增长0.9%;电化学储能其次,累计规模达14.2GW,同比增长49%;在电化学储能技术中,锂离子电池的 累计装机规模最大,为13.1GW,占比92%。电化学储能发展迅速,总装机容量占比从2016年的1%提升至2020年的7%
2020年全球电化学储能新增量创历史新高:虽2019年因政策、经济、地缘政治等多方因素造成电化学储能新增量短期 回落,但随新能源渗透率持续增长,2020年电化学储能新增量创历史新高。
国内电化学储能发展领先
国内储能装机情况:截至2020年底,国内储能累计装机35.6GW,同比增长9.8%,其中抽水储能累计规模最大,达 31.8GW,同比增长4.9%;电化学储能其次,累计规模达3.3GW,同比增长91.2%;电化学储能技术中,锂离子电池的累 计装机规模最大,为2.9GW,占比89%。电化学储能发展迅速,总装机容量占比从2016年的1%提升至2019年的9%。
国内近两年电化学储能新增量均为全球第一:国内电化学储能发展迅速,2017年新增电化学储能占全球新增比9%,排 名第五,2019/2020年占比升至21%/33%,全球排名均为第一。
2021年起电化学储能迎来爆发式增长
预计全球电化学储能2021年新增装机同增114%,2020-2025年复合增速为35.35%:据IHS预测,2021年全球新增电化学 储能装机将首次超过10GW,同比增长114%,2025年累计电化学储能装机容量将达64.3GW,2020-2025年均复合增速为 35.25%。
国内电化学储能2021年上半年新增装机超10GW,同比增长超600%+:据CNESA在年初乐观预测,2021年国内新增电化学 储能将达3.3GW。据央视财经报道,据不完全统计,2021年上半年国内新增新型储能装机超10GW,同比增长超600%+。 装机水平远超预期。
电化学储能预计成为未来主流
目前抽水储能装机规模占比在90%+,但存在地理位置限制、电站建设周期长、前期投 资大等问题,与此对比,电化学储能具备地理位置限制小、建设周期短、成本持续下降等优势,预计成为未来主流。 可再生能源发电存在分钟、小时、连续数天等不同时间尺度上的波动性或间歇性,因此存在容量型、功率型、能量型 和备用型等不同储能类型,以满足不同应用场景的需求。
4 投资分析
新型电力系统:
1)为构建以新能源为主体的新型电力系统,需解决发电侧及负荷侧双重波动性、系统可靠性下降、调峰调频调压能力不 足、配网灵活性不足等问题,预计电网将在数字化、灵活性、主动性、感知能力等多环节加大投入。
2)我们预计十四五电网投资持续稳健扩张,同时投资结构显著优化,储能、大数字化&信息化、配网升级改造、智能运维、 电力电子、分布式微网、新能源预测等环节投资力度有望强化。
储能:
1)储能在发电侧、电网侧、用户侧发挥削峰填谷、平滑出力波动性、调峰调频、改善电能质量等作用,为新型电力系统 的刚需配套环节,考虑到电化学储能地理位置限制小、建设周期短、成本持续下降等优势,在多重政策驱动下将迎来爆发 式增长。
2)我们测算2025年全球电化学储能的发电侧、电网侧、用户侧需求规模在178/16/102GWh,2030年全球电化学储能的发 电侧、电网侧、用户侧需求规模在812/70/719GWh,对应2025/2030年市场空间为3560/16004亿元。
报告节选:
报告链接:新型电力产业报告:新型电力系统建设加速,电化学储能赛道爆发
(本文仅供参考,不代表我们的任何投资建议。如需使用相关信息,请参阅报告原文。)
- 清鹏算电:AI与电力市场应用探索——清鹏能源大模型智能体实践与展望.pdf
- 美伊冲突沙盘推演:能源冲击传导下的大宗商品多情景配置策略.pdf
- 氢能行业:2026政府工作报告首提“未来能源”,氢能行业BRID如何抢占先机?.pdf
- 公用环保行业202603第2期:2026年政府工作报告和“十五五”规划纲要(草案)发布,加快构建清洁低碳安全高效的新型能源体系.pdf
- 电力设备新能源行业2026年3月投资策略:开展绿色燃料保障能源安全,海外局势刺激储能需求.pdf
- 电化学储能行业ESG白皮书.pdf
- 重庆大学 方斯顿51页PPT:电化学储能环境适应性建模与提升研究.pdf
- 电化学储能项目可行性研究报告-参考文案.doc
- 储能行业专题报告:多种储能技术路线竞相发展,新型储能领域电化学储能为核心增量.pdf
- 2021-2025年中国电化学储能行业三四线城市市场拓展战略制定与实施研究报告.pdf(1).pdf
- 电力设备行业周报:算电协同背景下,看好新型电力系统与算力建设深度融合.pdf
- 电力行业:数据驱动的电力系统强迫振荡源定位.pdf
- 东北电力大学PPT:数据驱动的电力系统强迫振荡源定位.pdf
- 电力系统潮流计算.pdf
- 电网设备行业深度:迈入新型电力系统加速转型期,电网发展再上台阶.pdf
- 相关文档
- 相关文章
- 全部热门
- 本年热门
- 本季热门
- 1 中国能建(601868)研究报告:电力建设领军企业,加速转型新能源投资.pdf
- 2 2024年亚太经合组织能源展望报告.pdf
- 3 格林美(002340)研究报告:循环回收产业龙头,乘新能源东风快速发展.pdf
- 4 中国神华分析报告:一体化布局的能源巨头,高比例分红的“现金奶牛”.pdf
- 5 新能源汽车充电桩行业深度报告:千亿市场,盈利边际向好.pdf
- 6 储能行业深度报告:能源革命大势所趋,推动全球储能蓬勃发展.pdf
- 7 鹏辉能源(300438)研究报告:户储电池全球前二,大储电池放量在即.pdf
- 8 能源金属产业全景图:出海谋矿,落子全球.pdf
- 9 2025年中石油经研院能源数据手册.pdf
- 10 稀土供需分析:进口端供给收紧,新能源+人形机器人需求加速释放.pdf
- 1 稀土供需分析:进口端供给收紧,新能源+人形机器人需求加速释放.pdf
- 2 深度解析:美国新关税政策如何冲击中国新能源产业.pdf
- 3 武汉天源研究报告:环保为源,能源、数字、装备打造新成长.pdf
- 4 中国能源数据报告(2025).pdf
- 5 可控核聚变行业专题研究:核聚变,人类终极能源的钥匙.pdf
- 6 物产环能研究报告:加大能源产业升级,重视股东分红回报.pdf
- 7 零碳能源证书助力企业打造绿色供应链-刘洪荣.pdf
- 8 未来城市的人工智能行业-能源.pdf
- 9 海博思创研究报告:把握新能源消纳大机遇,出海开启新成长.pdf
- 10 能源金属行业2025年中期策略:商品价格进入深水期,权益性价比凸显.pdf
- 1 兖矿能源首次覆盖报告:煤炭国企,布局广泛.pdf
- 2 船海为基,绿能为翼:华商能源迈向领先的绿色能源与装备服务商的战略跃迁.pdf
- 3 中国能建公司研究报告:全球能源建设领军者,布局氢能、IDC第二成长曲线.pdf
- 4 北京理工大学:2026年中国能源经济指数研究及展望.pdf
- 5 上海港湾公司研究报告:聚焦出海,卫星能源系统明珠.pdf
- 6 可控核聚变专题报告:可控核聚变系列深度(一),未来能源的奇点.pdf
- 7 全球能源统计手册(简版).pdf
- 8 中德气候合作:中德碳中和目标下转型:脱离化石能源的进展与展望.pdf
- 9 2026可控核聚变行业研究报告:政策与资本双轮驱动,能源革命奇点临近.pdf
- 10 工业能源行业:美国AI电力2026可负担性成为焦点.pdf
- 全部热门
- 本年热门
- 本季热门
- 1 2026年美伊冲突沙盘推演:能源冲击传导下的大宗商品多情景配置策略
- 2 2026年公用环保行业202603第2期:2026年政府工作报告和“十五五”规划纲要(草案)发布,加快构建清洁低碳安全高效的新型能源体系
- 3 2026年中国能建首次覆盖报告:能源建设领军者,绿色燃料打开空间
- 4 2026年佛燃能源公司研究报告:燃气筑基稳中有增,绿醇启航弹性可期
- 5 2026年电力设备与新能源行业深度研究:能源转型系列报告,氢能2026展望——国内外政策拐点之年
- 6 2026年行业景气度跟踪报告(2026年3月):能源品种涨价明显,机械券商高景气
- 7 2026年煤炭行业:重视地缘政治带来的长期能源涨价趋势
- 8 2026年美国能源行业“追电”系列电话会所思所想一:25Q4的脉冲式订单增长,美国基建的跟进以及GW级AIDC建设进度
- 9 2026年ESG动态跟踪月报(2026年2月):国内“双碳”引领新型能源体系建设,海外ESG监管环境持续承压
- 10 2026年甘肃能源公司研究报告:甘肃省综合电力平台,优质火电投产贡献业绩增量
- 1 2026年美伊冲突沙盘推演:能源冲击传导下的大宗商品多情景配置策略
- 2 2026年公用环保行业202603第2期:2026年政府工作报告和“十五五”规划纲要(草案)发布,加快构建清洁低碳安全高效的新型能源体系
- 3 2026年中国能建首次覆盖报告:能源建设领军者,绿色燃料打开空间
- 4 2026年佛燃能源公司研究报告:燃气筑基稳中有增,绿醇启航弹性可期
- 5 2026年电力设备与新能源行业深度研究:能源转型系列报告,氢能2026展望——国内外政策拐点之年
- 6 2026年行业景气度跟踪报告(2026年3月):能源品种涨价明显,机械券商高景气
- 7 2026年煤炭行业:重视地缘政治带来的长期能源涨价趋势
- 8 2026年美国能源行业“追电”系列电话会所思所想一:25Q4的脉冲式订单增长,美国基建的跟进以及GW级AIDC建设进度
- 9 2026年ESG动态跟踪月报(2026年2月):国内“双碳”引领新型能源体系建设,海外ESG监管环境持续承压
- 10 2026年甘肃能源公司研究报告:甘肃省综合电力平台,优质火电投产贡献业绩增量
- 1 2026年美伊冲突沙盘推演:能源冲击传导下的大宗商品多情景配置策略
- 2 2026年公用环保行业202603第2期:2026年政府工作报告和“十五五”规划纲要(草案)发布,加快构建清洁低碳安全高效的新型能源体系
- 3 2026年中国能建首次覆盖报告:能源建设领军者,绿色燃料打开空间
- 4 2026年佛燃能源公司研究报告:燃气筑基稳中有增,绿醇启航弹性可期
- 5 2026年电力设备与新能源行业深度研究:能源转型系列报告,氢能2026展望——国内外政策拐点之年
- 6 2026年行业景气度跟踪报告(2026年3月):能源品种涨价明显,机械券商高景气
- 7 2026年煤炭行业:重视地缘政治带来的长期能源涨价趋势
- 8 2026年美国能源行业“追电”系列电话会所思所想一:25Q4的脉冲式订单增长,美国基建的跟进以及GW级AIDC建设进度
- 9 2026年ESG动态跟踪月报(2026年2月):国内“双碳”引领新型能源体系建设,海外ESG监管环境持续承压
- 10 2026年甘肃能源公司研究报告:甘肃省综合电力平台,优质火电投产贡献业绩增量
- 最新文档
- 最新精读
- 1 2026年中国医药行业:全球减重药物市场,千亿蓝海与创新迭代
- 2 2026年银行自营投资手册(三):流动性监管指标对银行投资行为的影响(上)
- 3 2026年香港房地产行业跟踪报告:如何看待本轮香港楼市复苏的本质?
- 4 2026年投资银行业与经纪业行业:复盘投融资平衡周期,如何看待本轮“慢牛”的持续性?
- 5 2026年电子设备、仪器和元件行业“智存新纪元”系列之一:CXL,互联筑池化,破局内存墙
- 6 2026年银行业上市银行Q1及全年业绩展望:业绩弹性释放,关注负债成本优化和中收潜力
- 7 2026年区域经济系列专题研究报告:“都”与“城”相融、疏解与协同并举——现代化首都都市圈空间协同规划详解
- 8 2026年历史6轮油价上行周期对当下交易的启示
- 9 2026年国防军工行业:商业航天革命先驱Starlink深度解析
- 10 2026年创新引领,AI赋能:把握科技产业升级下的投资机会
