2021年中国MCN行业发展研究白皮书
- 来源:克劳锐
- 发布时间:2021/05/22
- 浏览次数:5173
- 举报
核心观点
一、MCN行业5大发展现象
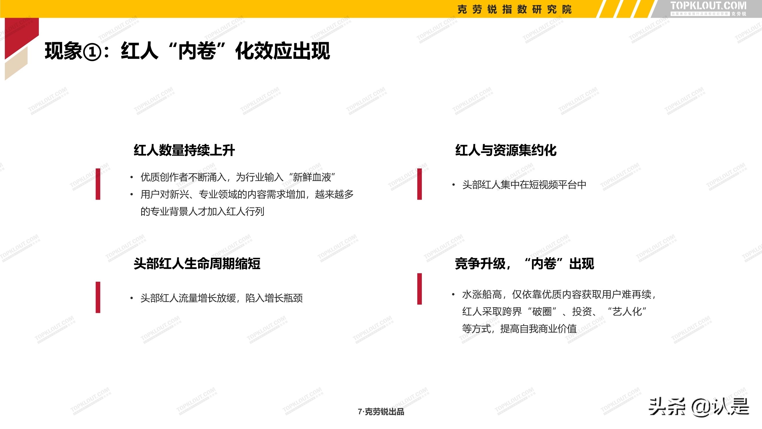
1.红人“内卷”化效应出现:红人数量持续上升;头部红人生命周期缩短;红人与资源集约化;竞争升级,“内卷”出现。
2.MCN机构,股权结构呈现家族化特征。头部机构家族化特征尤为明显;股权稳定,合作信任度高,稳定性强;能力互补,分工明确,机构能够快速运作;红人作为合伙人,出走风险降低;红人后续发展规划更加多元,能够实现价值最大化。
3.公域流量依赖症,机构成本费用不断攀升。
流量投放成本高:近 80% 的机构,流量投放为第二高的成本费用,排在人力成本之后,流量投放成本高;电商平台流量商业化,站内流量生态发生转变,单靠自然流量已不能满足,运营成本增加。
过度依赖流量投放:做内容,过度依赖流量投放,业务发展安全感低; 转型做电商,团队没有电商基因,从0做起,投产比低。没有流量就没有销量,尤其是直播间的流量采买。
4.人才地缘化变化——电商机构齐聚杭州,内容机构二线城市化。
电商型机构,普遍下江南。杭州电商产业链完善,生态氛围浓厚;主播、电商人才充沛,有众多优质货源,集聚效应强,形成集中的直播电商场域;政府扶持,政策利好。有 18.4% 的机构选择进入杭州做电商。60% 的机构选择押注抖音赛道,其余的各10%+ 布局淘宝、B站及小红书等平台。
内容型机构,团队二线城市化。一线城市人员成本高、办公场地成本高。长沙、青岛、苏州、武汉等地内容人才活跃,城市具备网红基因,用人成本低、办公场地成本低。机构选择在二线城市设立分公司,将内容、运营团队迁移。
5.流量集中又分散,面对平台布局,机构必须做出选择。
如何选择平台?布局全平台且做到头部需要有绝对的实力和能力,挑战难度大;内部团队需要具备快速调整及协同的能力。平台的文化场域、用户群体不同,深耕运营可以形成壁垒但限定发展;单平台抗变化能力弱,单一收入模型抗风险能力弱。
二、MCN行业发展的7组 “数读”透视
1.机构体量:行业自我优化,2020年MCN机构数少量增长,维持在2万+ 数。2015年-2020年中国MCN机构数量,疫情影响之下,大量MCN机构被迫自我淘汰;直播带货热潮,随之生长了新一批MCN机构,行业进入“代谢”期,处于细分阶段。
2.地域分布:2020年MCN机构主要在浙江、广东成立新公司/分公司。陕西整体占比 7.8%,新增注册比例:10.7%;北京整体占比: 9.0%,新增注册比例:2.3%;山东整体占比: 7.3%,新增注册比例: 12.4%;浙江整体占比 16.9%,新增注册比例: 16.4%;广东 13.2%,新增注册比例: 12.6%。
3.组织规模与成立年限:MCN机构人员规模趋于稳定发展,向150人左右集中。与2019年相比,2020年新成立的MCN机构团队搭建迅速。
4.营收规模:90%的机构收入规模不到千万级,头部占有多数市场份额。
5.业务形态:受代运营推动,营销、运营业态有所增长。七大业务形态仍旧是MCN机构的主营方式;相较2019年,营销业态增长6个百分点。
6.营收规模变化:MCN机构整体规模上升,直播电商赛道拉高营收天花板。
7.利润率变化:流量、人员、办公成本费用的增加,导致机构利润率降低。2020年,机构利润率下降的机构比例与2019年相比增加了16个百分点;相较2019年,2020年机构利润率的增长幅度放缓。
三、不同规模MCN的3种发展特征
克劳锐-MCN机构规模评估模型。MCN规模评估方式:根据机构规模、商业能力及账号影响力三大指标,变量赋值加权计算,按照综合分数排序。根据评估模型计算,MCN机构按照综合分数可划分为三种类型:种子型、发展型 、成熟型。
发展型机构全景“扫描”:抖音、快手、微博为前三大主要运营平台:抖音75%,快手58%,微博58%,微信55%等。组织规模:人员规模50-100人占35%,人员规模100-200人占39%;营收规模:2-3千万占27.3%,5-8千万占32.3%,另50%+以内容生产业态为主,60%+以电商业态为主。
发展型机构:目前发展特点。组织结构“瘦身”:优化、调整内部组织结构;基于业务板块,缩减签约/直播/运营等团队;人员迭代优化;平台/红人小组重组。赛道选择“精干”:重点集中在几个垂类赛道;垂类赛道深耕运营;原有赛道矩阵搭建完成后,才开始布局新赛道,而不是采取“赛马”形式。平台选择“克制”:加大在优势平台的投入,集中精力进行深耕,持续扩大竞争优势;内容全网分发,选择1个主平台+1个辅助平台进行精细化运营;对于新兴平台仅入驻“占坑”,进行内容分发,处于观望阶段。
发展型机构:目前发展面临的主要困难。人:好的红人难寻,现有红人难突破。与成熟型机构相比,在红人的签约选择上处于弱势;现有头部红人陷入流量增长困境,如何转型突破是难点;与成熟型机构相比,资金、资源少,红人业务扩展难、试错成本高。内容生产:内容创作难度提升,创意匮乏,内容制作成本越来越高,内容风向更迭快,原创内容易被复制,内容同质化严重。
发展型机构:未来发展方向。2021年计划发力重点:“维稳”——做好自己擅长的事,通过与专业机构合作的模式,发力电商业务,战略性重视品牌营销、代运营服务,与品牌深度绑定,展开多维度合作,加大对头部红人的运营。“突破”——搭建全新的团队做直播电商;尝试孵化小垂类账号,聚焦垂直领域。
四、平台优势对比分析
1.快手——快手、抖音的镜像化反应,快手原有粉丝资产逐渐被稀释。
生态特点——文化特点明显,用户粘性强。
创作者变现通路——直播打赏、电商、广告为主要变现方式。
基于信任关系的电商生态,基于粉丝私域属性生长的信任电商。更适合非标品类,中腰部达人商家是中坚力量,品牌服务商的机会大。
MCN机构对快手的评价:“商业化调整在扶持,增幅很快”;“高质量的内容去做有点水土不服”;“打法很直接”;“和抖音越来越像了”;“在快手不看机构,很多都是个体”等等。
2.小红书
生态特点——生活方式的分享。内容场与用户走得较近,贴近日常生活,用户从线上种草到线下打卡,再到线上分享推荐,形成一个正向闭环。
变现通路——平台全面开启商业化。笔记合作:2020年8月小红书上线视频号,除了图文笔记外,创作者还可接单商业广告,通过视频笔记形式进行种草。直播带货:平台对直播的扶持,小红书直播打通淘宝。好物体验:品牌发布新品免费测评的需求,用户选择自己想要的产品去体验,被品牌选中的账号在指定日期体验完并输出笔记内容
MCN机构对小红书的评价:“人群价值很高”;“更大价值是铺量种草”;“视频、直播也在不断起势起量”;“客户预算倾斜程度较高”等等。
MCN机构管理与扶持政策——视频化是核心。每月最高达7500万的流量扶持、品牌合作、运营指导、商业化推荐、新产品体验、官方身份标识等一系列资源。
报告节选:
详见报告原文。
报告原文:2021年中国MCN行业发展研究白皮书
(本文仅供参考,不代表我们的任何投资建议。如需使用相关信息,请参阅报告原文。)
- 2025年中国内容机构(MCN)行业发展研究报告.pdf
- 2024年度小红书商业MCN机构经营洞察.pdf
- 2024中国内容机构(MCN)行业发展研究白皮书.pdf
- 抖音MCN机构管理制度汇编(员工手册).docx
- 后疫情时代:MCN企业顺势崛起战略制定与实施报告.docx
- 2024年中国内容机构(MCN)行业发展研究报告.pdf
- 2023中国内容机构(MCN)行业发展研究报告.pdf
- 2022中国内容机构(MCN)行业发展研究报告.pdf
- 2021年中国内容机构(MCN)行业发展研究白皮书.pdf
- 极兔速递_W首次覆盖报告:全球化成长型物流企业,享中国电商出海红利.pdf
- 网经社:2025年度中国跨境电商投诉数据与典型案例报告.pdf
- 化妆品行业「卷发棒美国市场」研究报告:数据驱动的跨境电商品牌化转型市场指南.pdf
- 宠物零食行业「狗狗零食美国市场」研究报告:数据驱动的跨境电商品牌化转型市场指南.pdf
- 「运动相机行业美国市场」研究报告:数据驱动的跨境电商品牌化转型市场指南.pdf
- 相关文档
- 相关文章
- 全部热门
- 本年热门
- 本季热门
- 1 新零售专题报告:从直播电商的春秋战国,看MCN的进阶之道.pdf
- 2 MCN网红经济专题研究:MCN迎风爆发,新流量助国货崛起.pdf
- 3 新零售深度报告:新流量、新消费兼论直播电商与MCN.pdf
- 4 2021年中国内容机构(MCN)行业发展研究白皮书.pdf
- 5 视频行业深度研究之MCN专题:新渠道、新生态、新未来.pdf
- 6 MCN直播电商带货专题研究报告:空间、模式、趋势.pdf
- 7 中国MCN行业发展研究白皮书.pdf
- 8 直播电商MCN行业深度报告:“MCN+X”未来可期.pdf
- 9 2019年MCN机构价值白皮书.pdf
- 10 新媒体营销行业深度报告:商业模式变迁与价值分配.pdf
- 1 2025年中国内容机构(MCN)行业发展研究报告.pdf
- 2 电商平台一次性塑料减量管理规则操作指南.pdf
- 3 解数咨询2025银发经济下的电商产品创新.pdf
- 4 2024年直播电商高质量发展报告.pdf
- 5 2025年Q1抖音电商季度增长报告.pdf
- 6 2025上半年中国农产品电商发展报告.pdf
- 7 即时零售行业研究:电商的增量引擎,拥抱下沉市场新蓝海.pdf
- 8 2025年电商发展报告- 星图数据.pdf
- 1 中国电商行业:四季度业绩前瞻;首选推荐阿里巴巴和拼多多.pdf
- 2 2026年中国跨境电商行业WMS白皮书.pdf
- 3 2025年跨境电商行业平台治理体系创新白皮书.pdf
- 4 电商行业:2025年飞瓜抖音电商生态与营销投放报告.pdf
- 5 宝宝零食品类电商消费趋势.pdf
- 6 2025年中国跨境电商营销行业报告:―站式营销服务兴起.pdf
- 7 互联网行业2026年投资策略:AI、游戏和电商出海、外卖边际缓和是关键变量.pdf
- 8 物流行业:顺丰旺季业务结构优化,电商快递龙头份额提升.pdf
- 9 小红书电商“新春市集”专场:年货节家居饰品行业指南趋势解读与商家实战策略.pdf
- 10 2025年头发护理电商消费趋势.pdf
- 全部热门
- 本年热门
- 本季热门
- 1 2025年MCN行业深度分析:营收利润双增长机构仅占10%,出海与自有品牌成破局关键
- 2 MCN模式短视频自媒体业务商业计划书:全面解析短视频领域的商业化奥秘(附完整docx案例下载)
- 3 2023年东方甄选研究报告 MCN为底,走向品牌化的星辰大海
- 4 2022年星期六研究报告 从首家A股上市鞋业公司到头部MCN
- 5 2022年星期六研究报告 直播电商市场快速增长,MCN头部效应明显
- 6 2021年中国MCN行业发展研究白皮书
- 7 MCN行业新趋势:电视台系崛起
- 8 网红经济深度报告:平台、品牌、MCN蕴含黄金投资机会
- 9 直播电商MCN行业深度报告:“MCN+X”未来可期
- 10 传媒行业深度报告:广电转型如何借力MCN
- 1 2025年MCN行业深度分析:营收利润双增长机构仅占10%,出海与自有品牌成破局关键
- 2 2026年极兔速递_W首次覆盖报告:全球化成长型物流企业,享中国电商出海红利
- 3 2026年东方甄选公司研究报告:从直播电商向全渠道品牌零售商的跨越转型
- 4 2025年互联网行业2026年投资策略:AI、游戏和电商出海、外卖边际缓和是关键变量
- 5 2025年传媒行业AI商业化系列深度报告之二:AI电商的星辰大海
- 6 2026零售行业策略:线上掘金AI电商产业机遇,线下业态分化看变革
- 7 2026年工业B2B电商分析:数字化转型如何解决75%买家偏好的自助采购需求
- 8 2025年物流行业:顺丰旺季业务结构优化,电商快递龙头份额提升
- 9 2025年电商内容种草数字化解决方案分析:数据驱动下营销效率的全面革新
- 10 2025年TikTok Shop全球电商分析:社交电商GMV突破414亿美元的新纪元
- 1 2026年极兔速递_W首次覆盖报告:全球化成长型物流企业,享中国电商出海红利
- 2 2026年东方甄选公司研究报告:从直播电商向全渠道品牌零售商的跨越转型
- 3 2025年互联网行业2026年投资策略:AI、游戏和电商出海、外卖边际缓和是关键变量
- 4 2025年传媒行业AI商业化系列深度报告之二:AI电商的星辰大海
- 5 2026零售行业策略:线上掘金AI电商产业机遇,线下业态分化看变革
- 6 2026年工业B2B电商分析:数字化转型如何解决75%买家偏好的自助采购需求
- 7 2025年物流行业:顺丰旺季业务结构优化,电商快递龙头份额提升
- 8 2025年电商内容种草数字化解决方案分析:数据驱动下营销效率的全面革新
- 9 2025年TikTok Shop全球电商分析:社交电商GMV突破414亿美元的新纪元
- 10 2025年双11电商消费维权分析:退款问题占比近20%背后的服务挑战与转型信号
- 最新文档
- 最新精读
- 1 2026年中国医药行业:全球减重药物市场,千亿蓝海与创新迭代
- 2 2026年银行自营投资手册(三):流动性监管指标对银行投资行为的影响(上)
- 3 2026年香港房地产行业跟踪报告:如何看待本轮香港楼市复苏的本质?
- 4 2026年投资银行业与经纪业行业:复盘投融资平衡周期,如何看待本轮“慢牛”的持续性?
- 5 2026年电子设备、仪器和元件行业“智存新纪元”系列之一:CXL,互联筑池化,破局内存墙
- 6 2026年银行业上市银行Q1及全年业绩展望:业绩弹性释放,关注负债成本优化和中收潜力
- 7 2026年区域经济系列专题研究报告:“都”与“城”相融、疏解与协同并举——现代化首都都市圈空间协同规划详解
- 8 2026年历史6轮油价上行周期对当下交易的启示
- 9 2026年国防军工行业:商业航天革命先驱Starlink深度解析
- 10 2026年创新引领,AI赋能:把握科技产业升级下的投资机会
