北斗星通投资价值分析:轻装上阵
- 来源:未来智库
- 发布时间:2020/09/22
- 浏览次数:1329
- 举报
1、 卫星导航技术领头羊
1.1 发展三阶段
公司成立于 2000 年,深耕卫星导航定位事业,是国内卫星导航产业首家上市公 司,是首批获得授权的北斗卫星导航定位系统分理服务单位,持续推动北斗产业 化应用、助力导航产业发展,为全球用户提供产品、解决方案及服务。在发展过 程中,公司坚持自主研发,北斗导航系列产品持续技术升级。在“北斗一号”建 设过程中,公司推动北斗卫星导航系统对民用的开放,并成为北斗第一家的运营 服务提供商,目前在海洋渔业市场占有率超过 60%。
2007 年,“北斗二号”第一颗卫星发射,公司实现上市,开始筹划和构建基于自 主知识产权的卫星导航产业链核心产品及体系。2009 年投资设立芯片公司和芯 星通,仅用一年时间发布了国内首款兼容北斗的多系统高性能 SoC 芯片,目前公 司芯片尺寸已由最初的 90nm 到最新的 22nm。经历近 20 年的发展,今年北斗三 号全球组网正式宣布成功,公司同步推出 22nm 导航芯片。2010 年收购徐港电子, 业务拓展至卫星导航应用规模最大的车载市场。
2014 年开始谋求规模化发展,配股成功发行;2015 年,收购华信天线和佳利电 子,卫星导航基础产品体系得到补充和完善,公司将卫星导航天线业务纳入体系, 并基于佳利电子自身在陶瓷元器件方面的技术积累和优势,开始向 5G 通信元器 件业务的拓展。2017 年,开启国际并购,收购德国 in-tech 公司 57.14%%股权和 加拿大 Rx Networks 公司 100%股权,分别巩固公司汽车电子产业链能力和“云 +IC”发展。
1.2 一体两翼的布局
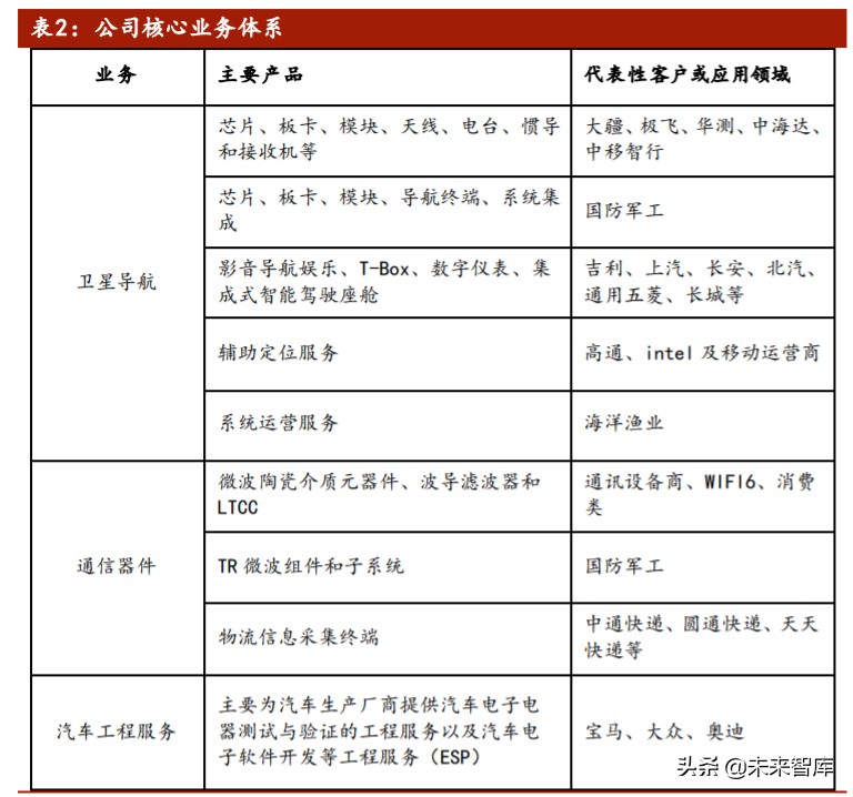
公司目前业务分为三大业务体系,包括卫星导航业务、通信器件业务及汽车工程 服务业务,卫星导航是公司最早的业务,也是未来增速较快的业务,是公司的根 本,通信器件和汽车工程服务是两个重要发展方向。
近年来,公司不断分析产业发展环境及自身优势,逐渐明晰未来发展路径,通过 内部投资及引入战略投资者的方式聚焦主业,采用资本运作的方式剥离非主业, 目前业务格局更为聚焦。
在卫星导航业务基础产品领域,保持国内龙头位置并进一步提升市场占有率,加 深海外市场布局与国际竞争,并在汽车智能网联业务方向持续提升研发实力和生 产制造能力;在汽车工程服务业务板块,维护现有客源与市占率,加快国内外全 线布局进度;在通信器件业务领域,保持投资力度以提升核心竞争力。
卫星导航板块已形成规模优势。
公司产品矩阵基本完善,包括主要应用于无人机、自动驾驶、测量测绘、精准农 业等领域的导航芯片/模块/板卡系列产品、导航定位天线、辅助导航定位服务, 以及汽车智能网联产品和海洋渔业运营服务,基本覆盖卫星导航产业链中游与下 游细分领域。
通信领域聚焦 5G 器件国产替代。
公司通信器件业务主要集中于佳利电子陶瓷材料制备技术,包括高温微波介质陶 瓷材料和低温共烧陶瓷(LTCC)材料。
其中 LTCC 陶瓷材料制备技术曾获国家科技进步二等奖,公司具备自主知识产权 的 LTCC 材料制备工艺技术并实现规模化生产。
目前,佳利电子正积极竞争海外市场一梯队席位,随着国内国产替代与技术升级, LTCC 需求有望继续提升。
1.3 经营处于转折期
自 2015 年以来通过公司并购和内生增长,2015-2018 年年增长率均在 16%以上, 净利润在 2019 年出现较大的波动,为亏损 6.51 亿元,主要因为公司计提涉及 6个子公司合计 5.31 亿元商誉,但 2019 年毛利率并未有大幅度的下滑,同时我们 关注到 2020 年半年报现实毛利率处于提升状态,说明主业经营情况正常。
2019 年收入数据看出基础产品和智能网联设备合计占有 92%的比重,虽然基础产 品占比只有 42%,但其毛利占比为 55%,为最核心的产品线,我们预计随着北斗 高精度产品和 5G 器件国产替代的加速,基础产品的毛利占比将进一步上升。
1.4 技术基因较浓厚
公司自成立以来,实际控制人未发生变更,公司控股股东与实际控制人始终为周 儒欣先生,持股比例为 26.95%,此外国家产业基金持股 10.99%,为第二大股东, 股权结构与控制权清晰。
公司主要管理层技术基因浓厚,维持上层战略制定与业务布局专业能力稳定,推 动公司形成技术为主要导向的发展规划与模式。
2、 北斗导航将高速发展
2.1 三个发展阶段
北斗卫星导航系统(以下简称北斗系统)是我国自主建设运行的全球卫星导航系 统,是为全球用户提供全天候、全天时、高精度定位、导航和授时服务的国家重 要时空基础设施。自 20 世纪 80 年代开始,我国推进探索适合国情的卫星导航 系统发展道路,已形成了“三步走”发展战略。
第一步,建设北斗一号系统。1994 年,启动北斗一号系统工程建设;2000 年, 发射 2 颗地球静止轨道卫星,建成系统并投入使用,采用有源定位体制,为中国 用户提供定位、授时、广域差分和短报文通信服务;2003 年,发射第 3 颗地球 静止轨道卫星,进一步增强系统性能。
第二步,建设北斗二号系统。2004 年,启动北斗二号系统工程建设;2012 年, 完成 14 颗卫星(5 颗地球静止轨道卫星、5 颗倾斜地球同步轨道卫星和 4 颗中地 球轨道卫星)发射组网。北斗二号系统在兼容北斗一号系统技术体制基础上,增 加无源定位体制,为亚太地区用户提供定位、测速、授时和短报文通信服务。
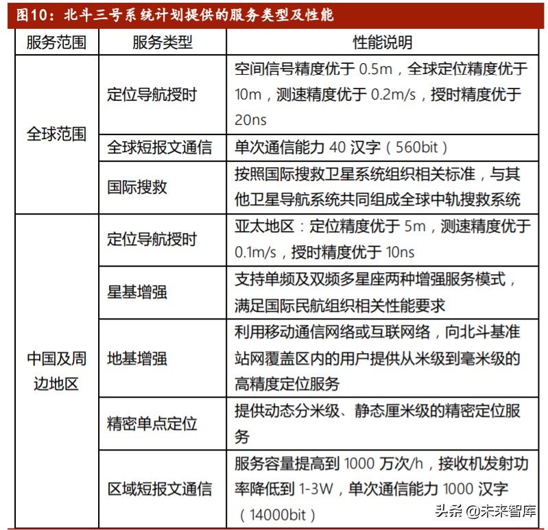
第三步,建设北斗三号系统。2009 年,启动北斗三号系统建设;2020 年将完成 30 颗卫星发射组网,全面建成北斗三号系统。北斗三号系统继承有源服务和无 源服务两种技术体制,为全球用户提供定位导航授时、全球短报文通信和国际搜 救服务,同时可为中国及周边地区用户提供星基增强、地基增强、精密单点定位 和区域短报文通信等服务。
此外,北斗地基增强系统是北斗卫星导航系统的重要组成部分,借助地基增强系 统的数据,可以实现卫星导航厘米级定位精度。
目前国内有多个主体或已建成或在建设中,或宣布要建设,包括国地信、千寻网 络、六分科技、中国移动、国家电网、中国铁塔等。
其中国地信、千寻网络、六分科技主导的地基增强系统都已建成,中国移动、国 家电网主导的地基增强系统正在建设中,中国铁塔宣布要建设,但尚未正式开展。
2.2 全产业链发展
北斗卫星导航产业链大体分为空间段、地面段和用户段,其中空间段和地面段相 对于用户段而言是上游,是基础设施,用户段内又细分为上游的基础器件、中游 产品与终端以及下游应用服务三部分。
2.2.1 上游:导航卫星的研制、发射及地面基础设施建设
导航卫星的研制与发射
中国北斗导航卫星主要由航天科技集团下属的五院、中国电子科技集团等单位承 担主要系统总体研制工作。
例如最初部署的 16 颗卫星都是由航天五院研制,第 17 颗导航卫星由中国电子科 技集团研制,第 18、19、20 颗导航卫星由航天五院研制,第 21 颗导航卫星由中 科院微小卫星创新研究院研制等,系列星载设备的研制还涉及多家单位。
中国北斗系列导航卫星的发射通常是在西昌卫星中心进行。
地面基础设施建设
北斗地面基础设施建设包括主控站、注入站和监测站、增强系统等。目前,中国 航天科技集团、中国电子科技集团等都参与了地面设施的建设,比如,2015 年 3 月 30 日发射的首颗新一代北斗导航卫星(第 17 颗)的地面运行控制系统(包括 主控站测量通信、星间链路地面管理、星地对接、在轨测试、有效载荷地检等多 个方面)均由中国电子科技集团下属的第 54 研究所承担。
北斗地基增强系统自 2017 年 7 月提供基本服务以来,在系统服务区内提供实时 米级、分米级、厘米级和后处理毫米级增强定位服务,已在交通、地震、气象、 测绘、国土、科教等行业领域进行了应用推广。
截至目前,已形成四张全国网络,包括国土资源部国地信网络、千寻、六分科技 和中移智行,这些基础设施的建立合力 5G 通讯,为公司下一步高精度云服务的 业务发展提供了前提条件。
2.2.2 中游:基础产品与系统集成、应用终端产品
基础产品与系统集成:北斗基础产品主要包括芯片、模块、天线、板卡(OEM 卡)、 GIS/地图等。目前,北斗导航应用终端产品,北斗/GNSS 基础产品已实现大众应 用,技术达到国际先进水平;支持北斗三号系统信号的 28nm 芯片已在物联网和 消费电子领域得到广泛应用;22nm 双频定位芯片已具备市场化应用条件,全频 一体化高精度芯片已经投产,北斗芯片性能再上新台阶。
应用终端产品:终端产品包括测量型接收机、软件导航接收机、位置服务(LBS) 终端、抗干扰地面监测接收机、多模导航终端(BD-1/GPS 终端)、BD-2/GPS/ Galileo 接收机、卫星导航测试终端等,广泛用于智能手机、计时培训、车辆定 位、个人位置服务等。
目前,国内行业中游相关标的有北斗星通、中国卫星、合众思壮、四维图新、国 腾电子、上海华测等。
2.2.3 下游:北斗导航应用服务
从细分服务市场来看,北斗产业可以细分为三类:
军事与安全服务主要涉及国防安全、公安、能源、电力、金融等领域;
行业应用服务主要涉及在公共安全、交通运输、防灾减灾、农林水利、气象、国 土资源、环境保护、公安警务、测绘勘探、应急救援等行业的推广使用;
消费服务市场主要涉及社会服务、旅游出行、弱势群体关爱、智慧城市等领域。
目前,北斗导航运营服务提供商相关标的主要包括北斗星通、国腾电子、海格通 信、中国卫星、中海达、合众思壮、神州天鸿、国智恒、中兴恒和、上海普适等。
2.2.4 市场规模已超 3000 亿元
据中国卫星导航定位协会数据,2019 年我国卫星导航与位置服务总产值已达到 3450 亿元,同比增长 14%。其中,中游设备终端对产值贡献比例超过 46%,下游 运营服务的产值占比为 43%,上游基础产品产值占比约 11%。
预计随着北斗三号系统的性能逐步加强,下游应用服务市场规模有望继续扩大, 以高精度、精准导航、科技旅游、农林植保等为代表的民用领域发展潜力较大。
2.3 细分市场多线发力中
2.3.1 传统市场趋于稳定
北斗系统应用已形成以测量测绘为代表的高精度产品市场和以手机和穿戴设备 等为代表的传统导航产品市场。
高精度产品市场是一个十万级容量市场。2019 年高精度市场产值达 74.8 亿元。2019 年国内高精度接收机出货量超过 20 万(台/套),其中国产高精度接收机销 量已占 50%以上;高精度天线出货量 31 万只,其中国内生产的产品超过 24.4 万 只。
传统导航产品市场是一个亿级容量市场。截至 2019 年底,国产北斗兼容型芯片 及模块销量已突破 1 亿片,国内卫星导航定位终端产品总销量突破 4.6 亿台,其 中具有卫星导航定位功能的智能手机销售量达到 3.72 亿台,其中 4G 手机 3.59 亿部,5G 手机 1376.9 万部。目前,国内外主流芯片厂商已推出多款兼容北斗的 通导一体化芯片,智能手机已成为卫星导航最主要的应用领域之一。
同时,2019 年我国发布了北斗高精度可穿戴设备解决方案,该方案将大幅提升 可穿戴设备的定位精度和定位可靠性,实现亚米级定位,可广泛应用于高精度儿 童手表、老人手环、对讲机、手机等设备中。
2019 年,我国可穿戴设备销量达 9900 万台以上,后续随着 5G 的商用以及市场 不断的增长,可穿戴设备的发展将形成卫星导航应用新的大规模增长点。
2.3.2 新应用不断涌现
全球 GNSS 细分市场近年来呈现新的变化并得到进一步拓展,行业主要推动力有 公路、授时同步、无人机等。除原有的公路、铁路、海事、农业和航空等市场外, 位置服务、测绘和授时同步等细分市场已拓展为消费解决方案、地信系统和关键 基础设施三大市场,同时增加无人机与紧急响应两大新兴领域。
公路交通运输领域是 GNSS 设备和应用增速最快的市场。
智能化、自动化是汽车未来发展的主要方向,近年来相关概念和技术不断突破, 应用场景布局也加速扩张。
GNSS 是对定位信息的关键来源,与下游高精度地图共同构成自动驾驶技术的核 心技术点。具备自动驾驶能力的汽车将配备 GNSS 天线、高精度 GNSS 接收器,并依赖高精度 GNSS 增强服务,自动驾驶市场对 GNSS 相关设备及服务需求量巨大。
在授时同步领域,电信网络、能源分布、金融交易、电视广播等行业是重要 市场。
电信行业应用占整体授时同步领域卫星导航设备出货量的 90%,全球的 5G 建设 有望推动出货量的再次增长。目前国内的 4G 基站约有 400 万座,5G 基站的预计 建设数量达 500 万座。将授时和 CORS 站合二为一将是未来的发展趋势,并推动 关键基础设施应用需求爆发。
继消费平台和汽车解决方案之后,无人机已经成为重要的 GNSS 市场细分。
近年无人机市场的卫星导航设备出货量已经超过了部分成熟市场。目前,无人机 主要应用领域为能源、农业、警用、基建、救灾、商业、医疗以及个人使用。2019 年中国民用无人机市场规模超 200 亿元,其中企业级无人机的销量近百万台,面 对无人机市场的快速增长以及相应的管控需求,卫星导航设备在该领域的作用和 市场需求将同步增长。
2.3.3 智能网联汽车或成最大分支
作为全球第一大汽车市场,2019 年我国汽车产销分别完成 2572.1 万辆和 2576.9 万辆。
近年来我国汽车自主品牌集中度不断提升,智能网联、共享出行、自动驾驶技术、 汽车服务业等新业态新技术新模式蓬勃发展,新能源汽车产业快速发展,汽车产 业作为我国重要的支柱型产业,是一个市场活力与发展空间兼具的产业。
汽车电子规模持续快速增长,成为推动汽车电动化、智能化、网联化发展的重要 引擎,根据观研天下的预测,我国汽车电子市场规模或将达 6000 亿元。
政策支持与技术升级推动智能网联汽车市场快速起步。2019 年国务院引发了《交 通强国建设纲要》,提出要加强智能网联汽车(智能汽车、自动驾驶、车路协同) 研发,形成自主可控完整的产业链,北京、上海、浙江等多地政府均发布了智能 网联汽车发展规划,大力推动智能网联汽车的发展。
同时,随着北斗三号系统的全面建成,北斗系统所提供的星基增强、地基增强、 精密单点定位等服务将为北斗高精度的普及应用奠定坚实的基础,可以更好地支 撑如智能网联汽车、无人系统等高精度应用。
3、 公司发展战略
3.1 行业地位突出
公司深耕卫星导航技术,芯片、模组等产品技术持续突破,行业龙头地位稳定。 在北斗卫星导航主管单位举办的比测中,公司卫星导航芯片/模块/板卡多次取得 第一,2018 年 12 月 27 日,国务院新闻办公室发布《北斗卫星导航系统应用案 例》推荐六类北斗基础产品单位名录,公司占据其中五类产品推荐榜首。
2020 年度,高工智能汽车研究院发布的《2020 年度中国市场中控多媒体排行榜》 中,汽车智能网联业务在国内 tier 1 中位于前三名。进入 2020 年,经历近 20 年的发展,北斗三号全球组网已正式宣布成功,公司同步推出最新配套导航芯片 产品,目前公司芯片尺寸已由最初的 90nm 升级到最新的 22nm。
公司保持其他产品线高效投入,行业竞争力较高。在通信器件业务领域,公司是 国内少数具备自主知识产权的低温共烧陶瓷(LTCC)材料制备工艺技术并实现规 模化生产的企业,5G 通信 LTCC 元器件产品及介质波导滤波器已经为华为等多个 行业主要玩家批量供货。随着国内 5G 建设的加快及 5G 终端的普及,该业务也将呈现爆发式增长。
在汽车工程服务业务领域,公司客户质量优质,业务稳定增长。
3.2 五大竞争优势
战略定位与业务布局优势。
公司重视战略研究,以三年战略规划为牵引,及时根据形势变化迭代调整规划, 制定适合自身条件的阶段发展策略。
近年公司不断拓展“北斗+”新业态的外延和内涵,明确了“云+端”的核心战略, 通过加大核心业务投入、剥离非核心业务并举,更加聚焦主营业务,务实打造“云 +端”业务新模式。
技术及研发优势。
公司通过在重点业务板块和方向持续投入,加强研发条件建设,完善研发体系, 引进高水平人才,推动产品和技术升级,以技术创新引领业务拓展。2020 年上 半年,研发投入 1.51 亿元,占营业收入 9.45%,同比增长 16.04%。
在技术成果方面,公司夺得中国卫星导航系统管理办公室“北斗三号双频多系统 高精度 SoC 技术项目”实物比测与答辩双料第一名。在导航芯片技术方面,公司 已突破至最新 22nm 尺寸水平,处于行业领先地位。
生产制造优势
公司坚持上规模上水平,积极打造先进的智能制造体系,持续提升产品质量和成 本优势。报告期内,公司 5G 相关产品向国内知名企业批量供货,微波陶瓷元器 件产能和自动化水平大幅度提升;北斗星通汽车智能网联板块资源整合取得明显 进展。
内部协同优势。
公司坚持协同发展,以基础产品业务赋能汽车智能网联业务,以汽车智能网联业 务带动基础产品业务,两个优势业务以卫星导航为纽带,协同促进共同跨越。公 司充分利用“大营销”机制和平台,利用各业务板块协同,集中优势服务客户, 满足多样化需求,提供全方位解决方案。
2019 年度,“大营销”货架产品销售实现 4,430 万元,连续 3 年实现翻倍增长, 签订政府项目合同额 5,200 万元,同比增长 181%。
国际化发展优势。
公司坚持国际化,通过 Rx Networks 和 in-tech 运营网络,为公司拓展海外业务 提供了桥头堡。通过国际化,公司快速获得了基础云服务的成熟技术、运营经验、 规模化客户,积极推广云服务业务模式落地和运营团队建设。
伴随北斗导航系统 2020 年面向全球提供服务,公司业务的国际化市场开拓增加 了新的需求空间。
3.3 两大重要布局
3.3.1 瞄准汽车智联
传统汽车座舱复杂的操作环境和碎片化的功能布局难以将全部行车信息有效的 传递给驾驶员,无法满足消费者对汽车从单一的驾驶属性变化为对更多的智能移 动空间属性的要求。
汽车电子需求持续升级,智能化成为新核心。
自上世纪 80 年代以来,汽车电子的底层技术、产品形态、产品功能一直在逐步 进化,车体控制电子系统已进入成熟阶段,被动安全装置、底盘控制、电动门锁 等产品已经基本成为汽车标配,而汽车电子中的座舱电子由于早期技术及硬件性 能限制,目前正处于产品生命周期的快速普及阶段。
随着高级辅助驾驶和自动驾驶、互联网、定位导航、物联网、5G 通信、云计算 等技术的不断发展,座舱电子正在逐步具备更多、更丰富的呈现能力和服务能力, 能够将主动安全提示及显示、导航、在线娱乐、智能服务、新能源汽车电量显示、 续航里程、电池状态等行车信息有效传递给驾驶员,从而作为人车交互的中枢以 及汽车智能驾驶、全车娱乐和人工智能的关键接口,满足汽车消费者对于汽车驾 驶体验以及汽车智能移动空间属性的多样化需求。
卫星导航解决自动驾驶核心技术难点,助力汽车智联全线落地。
智能网联汽车作为中国建设世界汽车强国过程中的三大方向之一,需要将汽车与 电子等行业进行深度整合成新型汽车产业形态,突破关键技术,其中自动驾驶成 为智能网联汽车产业发展的必不可少的一环。实现自动驾驶需要突破亚米级导航 定位、环境感知、决策控制和路径规划这四个技术难点,需要借助于卫星导航技 术。
随着北斗三号系统的全面建成,北斗系统的精密定位、亚米级导航、授时、地基 增强等多种功能于一体,且不受环境和天气影响的特性,对未来汽车智能驾驶技 术的全面落地和普及应用,以及实现从 L3 到 L5 级别的自动驾驶将起到决定性作 用。
公司汽车智联技术条线完善,卫星导航业务重点客户与产品矩阵逐渐稳定, 份额争夺优势显著。
公司汽车智能网联业务主要是基于公司在卫星导航的上游技术优势和产品优势,向下游智能汽车产业实现延伸应用,目前主要产品包括智能中控、数字仪表、网 联设备以及集成式座舱。通过多年的积累和培养,公司的汽车智能网联业务已经 建立了完善的技术研发和生产制造体系,与长安、吉利、一汽、北汽、上汽大众 等国内一线汽车厂商建立了长期稳定的合作关系,并且通过与公司的芯片/模组/ 板卡、天线等卫星导航基础产品相结合,共同推进北斗系统的大众化应用。
3.3.2 5G 器件国产化
5G 是新一代信息技术的发展方向和数字经济的重要基础,与 4G 网络相比,具有 低时延、高可靠性、超低功耗、网络容量大等优点,峰值速率提升 20 倍。
全球各国均在加快 5G 数字化转型的步伐。
根据全球移动设备供应商协会(GSA)数据,截至 2019 年 8 月,全球已经有 100 个国家的 296 家运营商正在启动或进行相关的 5G 试验,其中 32 个国家的 56 家 运营商已经宣布部署 5G 网络,39 家运营商已经宣布推出 5G 服务。截至 2019 年 底,34 个国家的 62 个运营商正式宣布 5G 商用。
我国正积极部署 5G 相关政策,推动 5G 渗透率不断提高。
自 2015 年“中国制造 2025”明确提出“要全面突破第五代移动通信技术”以来, 我国已将 5G 列为重点支持的战略性新兴产业,目前正在技术研发、监管体系等 多个方面推出政策支持。2019 年 6 月 6 日,我国正式进入 5G 商用元年,5G 基站 建设逐步进入快速爆发期,预计未来 5G 基站建设总量将达到 506.4 万个。截至2020 年 6 月 6 日,我国已完成 25.8 万个 5G 基站建设,占比为 5.09%。
随着 5G 建设进度飞速提升,移动通信器件市场快速发展。
作为 5G 通信设备制造业中重要的核心元器件配套产业,滤波器、LTCC 射频器件、 阵列天线等射频器件用量大幅增加。
从滤波器来看,基站天线由 2T2R、4T4R 向 64T64R 发展,一面天线所需滤波器由 2 个变为 64 个,增长了 32 倍。未来预计国内增基站数 506.4 万站,其中使用介 质波导滤波器技术方案的基站数为 379.8 万站,按照介质滤波器平均单价 30-50 元计算,预计国内介质滤波器市场规模为 313 亿元人民币。
在 LTCC 器件方面,LTCC 需求包括 5G 基站、终端产品等方面。
5G 基站部分,以中国 5G 建设规模预估 500 万座宏基站对 LTCC 器件的需求加以 估算,按每个站 3 面天线,每面天线 64 个单元,参考 TDK 官网用于基站 LTCC 射 频器件介绍,每个单元应该使用 5-6 只 LTCC 器件(包括 2-3 只巴伦、2 只滤波 器和 1 只耦合器),LTCC 器件应用于 5G 宏基站的总需求量为 48-57.6 亿只左右。 按 5G 高峰期小基站 1000 万站建设量估计小基站一般会采用 3 面天线,每面天线 采用 8 个 4T4R 单元,每个单元保守估计使用 5 只 LTCC 器件,小基站对于 LTCC 射频器件的总需求量为 12 亿只。应用于 5G 宏基站和小基站的 LTCC 器件总量将 超过 60 亿只,按平均单价 1.0 元计算,市场规模将达到 60 亿元。按 5G 建设周 期10年计算,年平均新增近6亿元人民币的市场需求,高峰期将出现在2020-2022 年。
终端产品部分,预计 2023 年 5G 手机出货量将达到 3.6 亿部,按每部手机平均 10 颗 LTCC 射频器件需求量计算,全年 LTCC 用量达 36 亿颗以上,按平均单价 0.18 元计算,新增市场需求金额超过 6 亿元。随着 5G 手机渗透率的提高,预计中长 阶段每年 5G 手机销量将接近 10 亿部,可带来每年 100 亿颗 LTCC 射频器件的需 求,同时 LTCC 射频器件单价将下降至 0.12 元,形成相对稳定的 12 亿元的 LTCC 射频器件终端市场规模。
5G 技术变革和设备设施建设除了带来了移动通信器件市场规模快速发展,也促 进了通信器件的技术革新。5G 通信使用 Massive MIMO(大规模天线技术)以提 高系统容量和频谱利用率,促使滤波器走向小型化、轻量化和低成本发展的道路。 以体积小、重量轻、成本低、接口方式多样、更适应市场定制化、个性化发展趋 势的介质波导滤波器取代传统金属腔体滤波器,成为通信设备制造商 5G 基站滤 波器目前的主流解决方案之一。
目前通信器件市场依然呈现国外垄断状态,国内厂商行业渗透率较低。滤波器方 面,从全球范围来看,美日厂商长期以来掌握着滤波器核心技术,滤波器市场目 前依然由美日厂商形成寡头垄断,其中,美系厂商 Broadcom、Qorvo、Skyworks 作为第一阵营占据高端市场,日系厂商 Murata、TDK、Taiyo Yuden 等作为第二 阵营占据中端市场,韩国、台湾、大陆厂商作为第三阵营目前以低端市场为主, 并努力向中高端市场渗透。
LTCC 器件方面,全球范围内可规模化供应 5G 通信基站及终端用 LTCC 射频器件的厂商主要有日本村田、日本 TDK、美国 Mini/Aneran,产品主要包括巴伦、滤 波器、双工器、功分器、定向耦合器等。国内尚未针对 5G 移动通信用 LTCC 射频 器件商业化产品,华为、中兴、大唐、VIVO、OPPO、小米等 5G 移动通信设备商 和终端厂商主要从国外进口 LTCC 射频器件,市场基本被日本、美国和台湾地区 厂商所垄断,国内厂商年销售额占比不到 1 亿人民币。
国产替代效果暂不达目标,国内市场空间有望持续提升。根据《中国制造 2025》, “到 2020 年,40%的核心基础零部件、关键基础材料实现自主保障”,“到 2025 年,70%的核心基础零部件、关键基础材料实现自主保障”,中国的核心元器件自 给率要不断提升,加上国内贸易政策的调整和国产替代的加速,国内移动通信器 件企业将迎来巨大发展机会,在国内及全球市场的占有率有望大幅提升。
公司在产品产能、矩阵、技术研发等方面具有领先优势,未来有望持续获取市场 份额。子公司佳利电子是微波介质陶瓷材料、元器件、组件及整机全产业链集成 商,是国内少数同时具备自主知识产权的微波介质陶瓷材料和低温共烧陶瓷 (LTCC)制备工艺技术,并实现规模化应用的企业之一,具备年产 1500 吨以上 微波介质陶瓷材料制备、年产 8 万片高性能陶瓷基板、年产 8 亿只高、低温烧结 微波介质陶瓷元器件产品的生产能力。
微波介质陶瓷材料方面,佳利电子深耕微波介质陶瓷材料研究与应用产业化,在 微波介质陶瓷新材料体系结构-性能关联、掺杂改性、微波性能响应机理及工艺 实现、优化应用等方面具有丰富的技术、工艺及人才积累。LTCC 材料方面,佳 利电子于 2000 年开始以产学研联合方式研究 LTCC 材料制备及应用技术,技术、 工艺及人才积累丰富。LTCC 材料制备技术成果曾获国家科技进步二等奖,已开 发出介电常数≥10 的系列化 LTCC 材料,正在加快开发小型化微波/毫米波用低 介电常数(≤10)高频 LTCC 材料。在 5G 通信用微波介质陶瓷材料制备和核心射 频元器件研发及产业化方面已具备 10 余项储备技术,具备领先优势。
盈利预测与投资建议(详见报告原文)。
……
(报告观点属于原作者,仅供参考。作者:财通证券,赵成)
如需完整报告请登录【未来智库】www.vzkoo.com。
(本文仅供参考,不代表我们的任何投资建议。如需使用相关信息,请参阅报告原文。)
- 北斗导航专题报告:产业功能政策齐推进,北斗规模应用开启.pdf
- 北斗导航产业研究报告:北斗海外市场增长显著,高精度需求迅速提升.pdf
- 海格通信研究报告:领航无线通信与北斗导航产业,前瞻布局低轨通信卫星与低空等新领域.pdf
- 北斗导航产业链专题报告:中国北斗时空大数据元年;军民同行,与数字经济时代同频共振.pdf
- 司南导航(688592)分析报告:具备北斗导航上下游全方位布局,新业务延伸成长曲线.pdf
- 卫星化学及烯烃行业周度动态跟踪.pdf
- 电科蓝天公司研究报告:卫星能源龙头,深度受益于商业航天高速发展.pdf
- 新材料行业周报:SpaceX计划组建百万卫星太空算力集群,建议关注上游材料发展机遇.pdf
- 上海港湾公司研究报告:聚焦出海,卫星能源系统明珠.pdf
- 汽车行业周报:Optimus Gen3预计26Q1发布,SpaceX申请部署百万颗卫星.pdf
- 2024年量子传感在位置、导航和定时应用中的案例(英文版).pdf
- 国防军工行业分析:卫星导航产业发展白皮书发布,时空体系支撑战略新兴产业发展.pdf
- 华测导航研究报告:高精度导航定位龙头,多元布局+出海拓宽成长边界.pdf
- 北方导航研究报告:军用导控系统龙头,长期发展向好.pdf
- 北方导航研究报告:兵器集团制导龙头,多业务发展迎拐点.pdf
- 相关标签
- 相关专题
- 相关文档
- 相关文章
- 全部热门
- 本年热门
- 本季热门
- 1 北斗导航行业深度研究报告2020.pdf
- 2 卫星产业深度研究:卫星互联网为龙首,北斗、遥感为翅翼.pdf
- 3 北斗导航产业深度报告:北斗产业链迎来重要发展机遇.pdf
- 4 卫星通信行业专题报告:北斗导航、低轨道卫星、高通量卫星与5G.pdf
- 5 卫星导航深度报告:3000亿元北斗产业链即将爆发.pdf
- 6 北斗导航产业深度报告:开启全球服务新纪元.pdf
- 7 北斗导航产业深度报告:北三应用蓄势待发,军用市场将率先落地.pdf
- 8 北斗导航产业链深度报告:百分百自主可控,能否晋升导航头牌.pdf
- 9 北斗导航产业深度报告:天地一体筑精准时空,无边界业态显现.pdf
- 10 北斗导航与高精度系列:高精度定位风口将至,北斗运营群雄逐鹿.pdf
- 1 航空航天及卫星应用产业链分析之河南概况.pdf
- 2 卫星互联网行业专题报告:民营火箭亟待突破,手机直连与激光通信未来可期.pdf
- 3 卫星互联网行业深度:相关进展、复盘启示、预期部署及相关公司深度梳理.pdf
- 4 国防军工行业分析:卫星导航产业发展白皮书发布,时空体系支撑战略新兴产业发展.pdf
- 5 国防军工行业新时代的中国航天:卫星互联网产业――以星织网路,天堑变通途.pdf
- 6 商业航天行业深度报告(火箭篇):卫星应用需求释放,火箭供给有望突破.pdf
- 7 未来网络发展大会:2025卫星互联网承载网技术白皮书.pdf
- 8 富士达研究报告:深度布局卫星互联网,业绩有望重回增长轨道.pdf
- 9 基金投资价值分析:一键精准布局卫星全产业链——招商中证卫星产业ETF投资价值分析.pdf
- 10 上海港湾公司研究报告:聚焦出海,卫星能源系统明珠.pdf
- 1 商业航天行业深度报告(火箭篇):卫星应用需求释放,火箭供给有望突破.pdf
- 2 基金投资价值分析:一键精准布局卫星全产业链——招商中证卫星产业ETF投资价值分析.pdf
- 3 上海港湾公司研究报告:聚焦出海,卫星能源系统明珠.pdf
- 4 建筑和工程行业低轨卫星行业研究系列之四:卫星星座组网加速,商业应用不断拓展.pdf
- 5 卫星互联网行业:国内星座加速组网,星箭场全产业链发力.pdf
- 6 机械行业深度研究报告:卫星组网建设进入加速期,看好火箭链投资机会.pdf
- 7 通信行业:AI强者恒强,卫星拐点已至.pdf
- 8 2026年通信行业年度投资策略:AI基建与应用加速,卫星互联趋势明显.pdf
- 9 政策东风频吹,卫星产业驶入“黄金赛道”.pdf
- 10 陕西华达:连接器需求稳步增长筑牢基本盘,积极拓展卫星市场.pdf
- 全部热门
- 本年热门
- 本季热门
- 1 2024年北斗导航专题报告:产业功能政策齐推进,北斗规模应用开启
- 2 北斗导航引领全球:海外市场增速显著超越国内
- 3 北斗导航产业新纪元:海外市场增长显著
- 4 2024年北斗导航产业研究报告:北斗海外市场增长显著,高精度需求迅速提升
- 5 2024年北斗导航产业链专题报告:中国北斗时空大数据元年;军民同行,与数字经济时代同频共振
- 6 北斗导航在气象、农业、林业、海洋、应急等领域的应用
- 7 2022年航天宏图研究报告 国内领先的遥感与北斗导航卫星应用服务商
- 8 2022年北斗导航行业产业规模及产业链分析 用户段产业链向下游倾斜
- 9 航天宏图研究报告:遥感与北斗导航卫星应用领军
- 10 北斗导航产业专题报告:从Trimble崛起看国内北斗企业发展路径
- 1 2026年第9周卫星化学及烯烃行业周度动态跟踪
- 2 2026年电科蓝天公司研究报告:卫星能源龙头,深度受益于商业航天高速发展
- 3 2026年第5周新材料行业周报:SpaceX计划组建百万卫星太空算力集群,建议关注上游材料发展机遇
- 4 2026年上海港湾公司研究报告:聚焦出海,卫星能源系统明珠
- 5 2026年第5周汽车行业周报:Optimus Gen3预计26Q1发布,SpaceX申请部署百万颗卫星
- 6 2026年6G专题之语义通信行业:太空算力遗珠,6G卫星新范式
- 7 2026年第4周计算机行业周报:连接天地,地面卫星终端迎来爆发时刻
- 8 2026年政策东风频吹,卫星产业驶入"黄金赛道"
- 9 2026年商业航天行业深度报告Ⅱ:太空光伏大有可为,卫星太阳翼市场持续扩容
- 10 2026年产业赛道与主题投资风向标:国家电网“十五五”投资加码,中国申请20.3万颗卫星频轨资源
- 1 2026年第9周卫星化学及烯烃行业周度动态跟踪
- 2 2026年电科蓝天公司研究报告:卫星能源龙头,深度受益于商业航天高速发展
- 3 2026年第5周新材料行业周报:SpaceX计划组建百万卫星太空算力集群,建议关注上游材料发展机遇
- 4 2026年上海港湾公司研究报告:聚焦出海,卫星能源系统明珠
- 5 2026年第5周汽车行业周报:Optimus Gen3预计26Q1发布,SpaceX申请部署百万颗卫星
- 6 2026年6G专题之语义通信行业:太空算力遗珠,6G卫星新范式
- 7 2026年第4周计算机行业周报:连接天地,地面卫星终端迎来爆发时刻
- 8 2026年政策东风频吹,卫星产业驶入"黄金赛道"
- 9 2026年商业航天行业深度报告Ⅱ:太空光伏大有可为,卫星太阳翼市场持续扩容
- 10 2026年产业赛道与主题投资风向标:国家电网“十五五”投资加码,中国申请20.3万颗卫星频轨资源
- 最新文档
- 最新精读
- 1 2026年中国医药行业:全球减重药物市场,千亿蓝海与创新迭代
- 2 2026年银行自营投资手册(三):流动性监管指标对银行投资行为的影响(上)
- 3 2026年香港房地产行业跟踪报告:如何看待本轮香港楼市复苏的本质?
- 4 2026年投资银行业与经纪业行业:复盘投融资平衡周期,如何看待本轮“慢牛”的持续性?
- 5 2026年电子设备、仪器和元件行业“智存新纪元”系列之一:CXL,互联筑池化,破局内存墙
- 6 2026年银行业上市银行Q1及全年业绩展望:业绩弹性释放,关注负债成本优化和中收潜力
- 7 2026年区域经济系列专题研究报告:“都”与“城”相融、疏解与协同并举——现代化首都都市圈空间协同规划详解
- 8 2026年历史6轮油价上行周期对当下交易的启示
- 9 2026年国防军工行业:商业航天革命先驱Starlink深度解析
- 10 2026年创新引领,AI赋能:把握科技产业升级下的投资机会
