工业互联网深度报告:搭上新基建快车,发展将提速
- 来源:未来智库
- 发布时间:2020/03/08
- 浏览次数:935
- 举报
一、 工业互联网行业发展现状
1.1 疫情背景下,中央政治局提出加快推动工业互联网等新基础设施建设
2020 年 2 月 21 日,中共中央政治局召开会议,研究新冠肺炎疫情防控,部署统筹做好疫情防控和 经济社会发展工作。会议强调,要积极扩大有效需求,促进消费回补和潜力释放,发挥好有效投资 关键作用,加大新投资项目开工力度,加快在建项目建设进度。其中,会议提到,要加快推动工业 互联网等产业发展。2020 年 2 月 25 日,工信部公布了 2019 年工业互联网试点示范项目名单,包 含工业互联网各类项目 81 个。
自国家提出“互联网+”战略以来,工业互联网就成为了国内“工业化和信息化”深度融合的重要手 段之一,也成为了我国打造“工业强国”、“网络强国”的重要道路选择。其中,国务院及相关主管 部门,尤其是工信部,一直在将工业互联网的研发、应用和推广作为其工作的重点,采用的主要政 策措施包括:推动工业互联网基础设施建设、标识体系构建、平台体系以及安全保障体系搭建等。
在相关政策的扶持下,国内工业互联网在技术和平台方面具备了一定的发展基础,现正处在打造典 型示范工程、加快应用推广的阶段,后续主要需要进一步加快基础设施和平台的建设,推动标准及 标识体系的建立,鼓励应用发展,建立起完整、成熟的生态体系。此次中央政治局会议的要求,恰 逢其时。疫情之后,一些有条件的地区和企业,在该领域的投资和应用推进都会加速。
1.2 工业互联网技术相对差距较小,正成为国内智能制造基础设施的主要选择
工业互联网是智能制造发展的基础,可以提供共性的基础设施和能力。智能制造主要需要两方面的 基础:一是工业制造基础,包括先进的工艺、材料、技术和制造能力;二是网络化和数字化基础, 它是将设备、产品、客户、业务流程、员工、订单和信息系统连接而成的网络,通过网络采集数据 并进行分析,相关的结果用以提高生产效率,减少资源消耗。
基于上述两个方面的能力需求,智能制造也有两条路线可选:一是德国的“工业 4.0”模式,德国凭 借其强大的制造工艺、技术、自动化和数字化优势,智能制造发展的重点是“智能工厂”、“智能车 间”或者“智能产线”;另外一条就是美国的偏向于工业互联网的路线,其利用国内 IT 技术和解决 方案的优势,依托微软、IBM 等 IT 企业,打造通用化或者行业型的解决方案。
国内智能制造选择是一条“中间路线”,将工业互联网作为重要基础设施,为工业智能化提供支撑。 我们认为,在国内这种道路选择中,工业互联网可能发挥更大的作用。一方面,国内有着较强的工 业制造能力,产业门类齐全,产业链完整,大量的工厂、车间和生产线具备网联化的潜力,但是自 动化水平同德国相差较大;另一方面,国内物联网、人工智能、云计算、移动互联、大数据等技术 在迅速发展,工业互联网同国际水平的差距,明显小于传统的自动化、数控领域。因此,在智能制 造体系中,智慧工厂、智慧车间、智慧产线国内也会重点做,但是其中会加大工业互联网技术的应 用,充分利用国内信息化的优势,弥补在自动化等传统领域的短板。
从业务需求看,工业互联网可以从工业和互联网两个角度来探讨。工业角度,工业互联网主要表现 为企业内部生产系统到外部商业活动的智能化,利用 ICT 技术实现了机器之间、机器与系统、企业 上下游之间实时连接与智能交互,带来商务活动的优化,应用的技术包括泛在感知、实时监控、精 准控制、数据集成、供应链协同等。从互联网角度看,主要是由外而内,外部的商业互联网创新业 务拉动内部生产组织和制造模式的改造,主要业务包括精准营销、个性定制、众包众创、协同设计、 协同制造等。
从业务架构角度看,工业互联网由网络、平台和安全三大要素构成。其中:平台是核心,在传统工 业云平台的基础上,通过物联网、大数据、人工智能等技术的应用,实现制造能力开放、知识经验 复用和开发者集聚,提升工业知识生产、传播、利用效率,形成海量开放 APP 应用与工业用户之 间相互促进、双向迭代的生态体系;网络是工业互联网发展的基础设施,尤其是 5G 的发展,给行 业带来重大发展机遇和变革;安全则是工业互联网健康运行的保障,重要性在持续提升。
1.3 国内平台应用发展较快且初见成效,并在抗击新冠疫情中发挥了积极作用
国内工业互联网平台取得显著发展,数量和创新能力均在提升
一方面,我国已经涌现出较多的知名工业互联网平台,数量总计已有百家之多,具有一定区域、行 业影响力的平台数量也超过了 50 多家。另一方面,形成了一批创新解决方案和应用模式。研发设 计方面,数码大方、索为和安世亚太等企业,利用工业互联网技术打造了先进设计的解决方案;生 产制造方面,过程管控、设备管理等工业互联网解决方案也得到推广。数据显示,国内工业互联网 应用中,过程管理占到 32%,设备管理服务占 27%,资源配置和企业运营管理应用比例也较大。
大、中、小企业都在工业互联网部署过程中受益
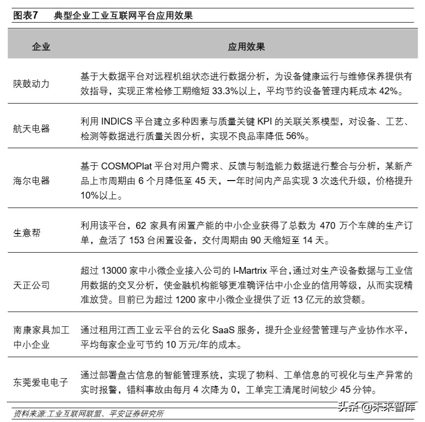
大型企业。企业将工业互联网用于优化设备或设计、生产、经营,效果明显。其中,陕鼓公司利用 工业互联网平台远程对机组状态进行分析,为设备健康运行与维修保养提供有效指导,实现正常检 修工期缩短 33.3%以上,平均节约设备管理内耗成本 42%;航天电器利用 INDICS 平台,对设备、 工艺、检测等数据进行质量关因分析,实现不良品率降低 56%。
中小企业。一方面,中小企业利用平台 SaaS 服务部署的经营管理类云化应用,进行“补能力”;另 一方面,通过工业互联网平台融入到社会化生产体系中,以获得潜在的订单与贷款,利用平台去“抓 资源”,部分企业已经在通过工业互联网平台获取贷款、订单等资源。
工业互联网平台在本次抗疫过程中发挥了积极作用
在此次疫情中,国内工业互联网平台在万物互联、信息汇聚、优化调度、异地协同、远程服务的优 势得到了充分发挥。
1)通过平台汇聚了医疗物资信息,缓解了物资紧张局面。为了让医疗物资供需对接更精准有效,江 西联通依托工业互联网平台,上线了“物资供需对接”服务,让疫情防控部门、医院、企事业单位 及其他需求医疗物资部门能顺利找到“卖方”,有医疗物资供应能力的企业或个人最快速度找到“买 方”,实现医疗物资的高效对接。海尔 COSMOPlat 上线了疫情医疗物资信息共享资源汇聚平台,包括了医疗防护物资需求、生产企业、医疗物资生产原材料和物流等重要信息,有效缓解了疫情防控 的物资紧张局面。
2)树根互联平台为“云监工”提供精准数据支持,支撑“两大神山”医院建设。高峰作业期间,现 场混凝土泵车与搅拌车作业数据均达到峰值,起重机作业数据急速增加,每台挖机有效作业时长大 幅高于平均水平。树根互联支持的工业互联网平台担任起了“云监工”的作用,进行故障预警,保 证机械的“生命体征”平稳健康,实时监测设备数据变化确保施工按进度完成,实时进行数据统计 和分析,保障施工现场几百台设备在工地同时开挖,几千名工人同时作业,确保设备运行效率最大化。
3)利用工业互联网平台开展远程服务,帮助企业尽快复工。根据工业互联网产业联盟等单位不完全 统计,目前共有 200 余款包括生产制造、经营管理、运维服务、疫情防护类等功能的 APP 为企业抗 击疫情提供服务。其中,江西联通提供的“远程设备管控”服务,通过设备快速接入网络,实现设 备网络化与智能化管控,操作人员在“远端”即可随时监控数据、跟踪设备、预测故障,并进行设 备控制、管理能源等以往在现场才能完成的操作。徐工信息的汉云平台通过技术手段对设备保养数 据及历史故障数据进行多维度离线计算分析,为客户提供精准的保养提醒及设备异常恢复方案。
二、 工业互联网行业发展前景
2.1 试点示范政策将加速落地,工业互联网将成为“新基建”发力重点
我国工业互联网的发展将按照“三步走”的中长期规划进行实施:2025 年之前,主要是进行工业互 联网基础设施和平台建设,包括网络、标识解析体系、平台建设以及试点,并培育 3-5 家具备国际 竞争力的工业互联网平台;2035 年之前,工业互联网基础设施达到全球领先的水平,应用深化并在 优势行业形成创新领先能力,安全保障能力提升明显;本世纪中叶之前,工业互联网打造成能够支 撑国民经济发展的通用基础设施,综合实力进入世界前列。
2018-2020 年这三年是工业互联网发展的基础阶段,这三年重点是:初步建成低时延、高可靠、广 覆盖的工业互联网网络基础设施,初步构建工业互联网标识解析体系,初步形成各有侧重、协同集 聚发展的工业互联网平台体系,初步建立工业互联网安全保障体系。2018 年 6 月,工信部印发《工 业互联网发展行动计划(2018-2020 年)》,明确提出“到 2020 年底,分期分批遴选 10 个左右跨行 业跨领域平台。推动 30 万家以上工业企业上云,培育超过 30 万个工业 APP”。
工信部在全国工业和信息化工作会议上指出,2020 年要实施“5G+工业互联网”512 工程,加快制 造业数字化网络化智能化转型,持续推进车联网、工业互联网及人工智能创新应用先导区建设。此 次疫情背景下,工业互联网和 5G 一起,成为国内“新基建”投入的重点,相关建设有望提速。
从工业互联网投入的重点看,我们认为,主要还是集中在网络侧和平台侧。网络侧包括外网和企业 内网的建设。外网方面,主要是依托以基础电信企业和相关科研机构为主体,加快建设面向商用和 面向试验的工业互联网企业外网标杆网络,包括 IPv6 网络改造,用以支撑工业互联网平台和应用, 同时加大工业企业上云时从企业到“云端”的网络建设力度,解决工业企业联网“最后一公里”难 题;内网方面,除了加快基于 TSN(时间敏感性网络)、工业 PON 等关键网络技术应用之外,同时 还要对现有设备和系统进行网络化改造,尤其是加快向 IPV6 网络升级。平台侧方面,将优先在重点 行业培育标杆示范项目,后续还将持续扩大推广范围。
2.2 工业互联网+5G 起航,超高清视频、机器视觉等 8 大应用潜力凸显
5G 与工业互联网的融合,可以与既有的研发设计系统、生产控制系统及服务管理系统等相结合,还 可全面推动 5G 与垂直行业的研发设计、生产制造、管理服务等生产流程的深刻变革,实现制造业 从单点、局部的信息技术应用向数字化、网络化和智能化转变。
按照工信部 2019 年 11 月发布的《“ 5G+工业互联网”512 工程推进方案》的规划目标,到 2022 年, 将突破一批面向工业互联网特定需求的 5G 关键技术,“5G+工业互联网”的产业支撑能力显著提升; 打造 5 个产业公共服务平台,构建创新载体和公共服务能力;加快垂直领域“5G+工业互联网”的 先导应用,内网建设改造覆盖 10 个重点行业;打造一批“5G+工业互联网”内网建设改造标杆、样 板工程,形成至少 20 大典型工业应用场景。为实现该目标,2020 年 2 月 25 日工信部公布的 81 个 示范项目中,“5G+工业互联网”集成创新项目就有 10 个,涵盖了大飞机制造、电器制造、港口管 理、装备加工等多个领域。
5G 高带宽、低时延、支持海量接入等方面的优势,具备与工业互联网融合的潜力。按照工业互联网 产业联盟发布的报告显示,未来在八大类新型场景上,5G 和工业互联网合作的可能性比较高,分别 为 5G+超高清视频、5G+AR、5G+VR、5G+无人机、5G+云端机器人、5G+远程控制、5G+机器视 觉以及 5G+云化 AGV(自动引导运输车) 。
融合应用场景发展节奏方面,按照工业互联网产业联盟的判断:5G 与超高清视频的融合应用已进 入应用成熟期,将成为 5G 在工业互联网领域的第一批应用场景;5G+AR、5G+VR 以及 5G+机 器视觉等应用已进入高速发展期,经济价值逐渐显现,未来 1-2 年将成为工业互联网的主流应用场 景;5G+云化 AGV、5G+无人机等应用受限于与设备深度融合的需求,还需等待产品成熟,未来 2-3 年将有较快发展;5G+远程控制和 5G+云端机器人等应用由于涉及工业核心控制环节,目前还处于 探索期,有待进一步的测试验证。
2.3 高端装备、食品药品、能源化工、汽车家电等重点行业应用空间较大
结合国内工业互联网的发展规划,我们预计,国内将考虑依托第三方IT企业或者垂直行业龙头企业, 先在部分垂直行业打造一些示范试点平台,以提高市场对工业互联网的接受度,后续随着企业应用 的提升,推动工业互联网成为通用基础设施。从行业数字化水平以及工业互联网发展基础来看,我 们认为装备制造、食品医药、能源化工、汽车家电等领域,应用潜力最大。分别来看:
高端装备行业具有产品繁杂、价值高、生命周期长以及与管理复杂等特点。工业互联网平台在协同 设计、设备健康管理、供应链管理和设备调优等方面的应用正在走向深入。未来,在研发设计环节, 复杂产品多专业协同与仿真验证应用创新应用将增多。同时,工业互联网平台在设备运维环节的应 用也会更为活跃,包括对高价值设备的预测性维护等。
医药、食品行业产品溯源等新型应用将增多。此类行业产品安全性要求高、市场销售压力大、资金 周转和库存管理难。在以前,工业互联网应用以软件上叠加数据分析的库存管理、销售与财务等管 理类应用为主,未来随着市场对食品药品质量、安全的关注度的提升,平台的追溯功能应用将更广。
能源化工等流程性行业具有原材料与产品价格波动频繁、资产价值高、排放耗能高、生产安全风险 大等特点,且由于其连续性生产要求,业内企业普遍自动化和信息化能力较强。传统应用主要集中 在生产管理优化、能耗和安全管理等方面,创新应用主要在全流程系统优化、资产管理等领域。我 们预计,在泵机群、压缩机、蒸汽轮机等高价值设备管理方面,工业互联网平台通过大数据分析, 可以实现设备故障的诊断、预测性报警和分析,做到提前维护,降低设备维护成本。
离散型行业(如汽车、家电等)对规模化定制、质量管理与产品后服务等工业互联网应用会增多。 此类行业具有产品同质化严重、市场竞争激烈的特点,各级供应商之间信息化水平参差不齐。此类 行业传统应用主要是基于大数据的质量管理。未来,我们认为,离散型行业工业互联网创新型应用 会扩大,包括全流程系统性优化的大规模定制、基于大数据分析挖掘出来的产品后服务等。
三、 国内工业互联网平台发展概况
3.1 国内工业互联网平台总体情况
平台是工业互联网的核心之所在。近年来,在政府支持引导、企业应用和研发加速等因素推动下, 工业互联网平台得到了较快发展,多层次系统化平台体系初步形成。据工业互联网产业联盟最新统 计,目前全国各类型工业互联网平台数量总计已有数百家之多,平均工业设备连接数近 60 万台/套, 沉淀了行业知识并孵化出了一批新型工业 APP,解决了工业企业数字化转型痛点。
最值得市场关注的是,工信部重点推动的跨行业、跨领域工业互联网平台示范项目在 2019 年 8 月 份确定了入选名单,10 家企业入围,包括海尔 COSMOPlat、东方国信 Cloudiip、用友精智、树根 互联根云、航天云网 INDICS、浪潮云 In-Cloud、华为 FusionPlant、富士康 BEACON、阿里 supET、 徐工信息汉云。这些企业及平台都是国内工业互联网企业的代表,由于平台跨行业、跨领域,通用 化水平高,未来全面推广潜力大,竞争力强。本报告将重点介绍用友精智、树根互联、航天云网三 家代表性平台的发展情况。
3.2 用友网络-用友精智平台
用友依靠自身在工业软件领域的优势,依托稳健平台、强化工业连接、突出工业应用需求,赋能云 时代制造企业,于 2017 年推出了用友精智工业互联网平台。用友工业互联网平台是用友云在工业企 业的全面应用,是面向工业企业的社会化云平台。该平台由基础技术支撑平台、工业物联网云平台、 应用开发平台、运维平台等构成,融合了大数据、云计算、移动互联网、物联网等现代信息网络技 术,核心是为工业企业提供设计云、制造云、服务云、分析云、营销云、采购云、财务云、人力云、 协同云以及第三方 SaaS 服务,以开放的生态体系,帮助工业企业实现敏经营、轻管理、简 IT。
基于工业 PaaS 云平台(iuap)基础,用友精智平台由设备模型、规则引擎、可视化监控、知识库 等模块构成。可以适配工业领域常见的通讯协议、多种品牌的数控系统及 PLC 控制器,实时采集各 类设备、各类数据并完成数据清洗、标准化转换和存储,方便 ERP、MES 等业务系统调用。借助用 友工业物联云平台,企业将能够实现与不同类型设备的快速联接,实时采集设备数据,实现生产过 程透明化,动态掌控生产进度、快速下达生产指令到各机台;提升供应链协同效率,立体库、AGV 根据生产计划精准配送物料;通过对水、电、风、气等能耗数据智能采集,结合机台、产线生产数 据实现精细化成本核算;还可以实现产品的云端监测、远程维护及服务。
基于用友精智平台,制造企业可以实现从产品研发设计、现场制造执行到客户产品交付全过程信息 化覆盖。厦门侨兴工业是一家世界顶级羽毛球拍生产企业,该企业利用用友 ERP+PLM+智能工厂 +BQ 系统,系统投入运行后,工作效率提升约 30%,订单交付周期缩短 20%,管理人员减少 20%, 车间在制品减少 30%,在成本压力逐年增加的市场环境下,提升了侨兴的市场竞争力。系统在公司应用亮点也非常明显,诸如车间数字化、业务可视化、管理智能化等,充分发挥了用友精智的开放 性、互联网化和移动化应用特性。
3.3 树根互联-根云平台
树根互联技术有限公司由三一重工物联网团队创业组建,凭借深厚的工业基因和先进的工业互联网 技术于 2017 年 2 月推出了根云(ROOTCLOUD)平台,由根云产品、解决方案、开发者中心三个 主要功能模块组成产品矩阵,主要针对制造业企业特别是中小制造企业。根云平台基于大数据和人 工智能,将机器、数据、流程、人等因素融合创新,形成工业领域各行业的系统解决方案,为设备 制造商、服务商、运营商实现产品创新、生产优化、资产性能管理和智慧运营提供平台支持。根云 平台具备设备 360 度全生命周期管理,涵盖物联监控、智能服务、能耗耗材,资产管理、设备协同、 二手交易、设备保险、交易支付、共享租赁、改装再造等环节。
根云平台主要功能可以归纳为四个方面:1)提供便捷、便宜的设备接入解决方案,支持企业任意设 备快速接入云平台;2)基于主流大数据技术,为海量、高并发的机器数据提供存储、计算、分析、 展现等大数据平台能力支撑;3)一流的数据科学家团队、丰富的大数据挖掘和可视化工具,帮助企 业实现预测性维护、资产性能管理、运营优化、服务全过程管理等业务应用创新;4)提供智能研发、 智能生产、智能服务、智能产品、租赁平台、大数据金融等解决方案,打通最后一公里,直接帮助 客户创造价值。
企业可以基于树根互联根云平台的设备连入、数据分析等功能建立智能服务管理体系。三一重工依 托根云平台“云端+终端”建立了智能服务体系,实现工程机械全生命周期管理,给客户提供增值服 务,实现价值的延伸。基于智能服务体系,三一重工实现全球范围内工程设备 2 小时到现场,24 小 时完工的服务承诺,打造了无与伦比的服务品牌,促进了业务快速发展。
3.4 航天云网-INDICS 平台
中国航天科工集团航天云网公司通过整合公司内部资源,于 2015 年 6 月发布了 INDICS 工业互联网 云平台。INDICS 平台提供协同研发、协同管控、协同服务,打通企业内部与外部的生产制造环节的 物流、资金流与信息流,实现资源的线上交互。INDICS 平台现有应用主要包含企业经营管理信息化、 工程信息化、生产计划排产、传感器采集、控制系统等多专业领域,形成了航空航天装备制造、汽 车、家电、石化、医药等二十余种行业的应用案例。
INDICS 平台包括接入层、云平台层和工业应用 APP 层。其中,接入层提供应用程序接口和 Smart IoT 系列智能网关接入产品,支持各类工业设备、工控系统、管理软件等与平台的接入。平台层提供云 资源基础设施管理、大数据管理和应用支撑公共服务等云服务功能。
依托 INDICS 平台,基于 CMSS 应用体系,提供线上 APPs,可为企业提供智能服务整体方案,提高 企业产品合格率和资源利用率等。航天云网公司联合华数机器人共同打造工业机器人云服务平台, 云平台主要划分“一个中心、三大平台”。伟仕达是首个导入该平台的企业,该平台通过对大量的工 业机器人运行数据采集与分析,提供基于云平台的远程技术支持功能,提供基于大数据的系统预警, 提供健康诊断与保养功能。通过智能工程将生产过程数据化,打造智能车间,实现冲压高效自动化 生产,生产节拍由原先的 12 秒/件提高到现在 6 秒/件,最快节拍能达至 4.8 秒/件。
四、 投资建议
工业互联网作为国内“新基建”的代表,也是近年来国家政策引导和发展的重点,尤其是在疫情期 间中央政治局常务会议上也在要求加大对该领域的投入力度,行业将进入发展的快车道。我们预计, 行业从网络基础设施到平台,再到应用甚至是安全等各环节均将受益。从计算机行业角度看,主要 业务主要集中在平台厂商、集成商以及部分安全企业上,其中平台企业发力更早,而且正在一些垂 直行业的标杆企业中得到应用,凭借着对国内工业企业和所在行业的深度了解,未来市场前景十分 广阔。覆盖标的中,建议重点关注用友网络、太极股份和启明星辰等公司。
用友网络(600588.SH)
公司是国内最大的企业级应用软件服务商,成立于 1988 年,从财务软件的 1.0 时期起步,历经以 ERP 为代表的企业管理软件与服务的 2.0 时期,到 2016 年发布聚焦“软件、云服务、金融”的用 友 3.0 战略至今,经过三十年在企业服务领域的深耕,公司已发展成为国内最大的企业级应用软件 服务商。基于其软件应用和云服务的能力,公司在 2017 年推出了精智工业互联网平台,该平台可以 帮助制造企业实现从产品研发设计、现场制造执行到客户产品交付全过程的信息化覆盖。公司官网 最新数据显示,其精智平台注册企业数量超过 46 万家,链接设备超过 57 万台,工业 APP 达到 1949 个,活跃用户达到 198.2 万人,开发者超过 2.6 万个,用户覆盖了能源、化工、冶金、机加、汽配 和装备制造等重点行业。
太极股份(002368.SZ)
公司是国内重要的 IT 解决方案提供商,在工业互联网领域正在积极探索,加速布局。尤其是在以能 源行业为代表的流程型制造业方面取得了重要的实践进展,在顶层设计、业务咨询、平台搭建等工 业互联网系统解决方案上成为业界领先。2017 年,太极推出了“TECO 工业互联网平台”。此后与 中国华能合作建设了国家级 AIdustry 流程型工业互联网平台,并与浙能集团打造了地方能源集团工 业互联网典型示范平台,初步形成了以电力能源、钢铁、煤炭、化工、交通、军工和石油燃气为核 心的产业布局。我们认为,该公司在未来在垂直行业工业互联网平台建设中会有较多市场机会。
启明星辰(002439.SZ)
公司是国内网络安全龙头企业,其工业互联网安全产品竞争力也较为强劲。公司工业互联网安全业 务是基于其传统的工控安全业务发展起来的。公司针对工业用户推出了基于云、网、端的工业互联 网安全防护产品体系,实现了工业云平台安全防护、移动智能终端安全加固、哑终端安全感知等功 能,可实现全网工控设备的统一安全监测和防护,安全风险集中分析和展现。公司主打的工控防火 墙产品,广泛应用于钢铁、有色、化工、石油石化、电力、天然气、先进制造、水利枢纽、环境保 护、铁路、城市轨道交通、民航、城市供水供气供热以及其他与国计民生紧密相关领域的工业控制 系统领域。
……
(报告来源:平安证券)
如需完整报告请登录【未来智库官网】。
(本文仅供参考,不代表我们的任何投资建议。如需使用相关信息,请参阅报告原文。)
- 工业互联网行业:数据智能服务产业发展研究报告(2025年).pdf
- 工业互联网行业:工业智算发展研究报告.pdf
- 中国工业互联网研究院:工业智算发展研究报告(2025年)解读.pdf
- 中国工业互联网投融资报告 (2024年)-工业互联网产业联盟.pdf
- 工业互联网产业联盟:中国工业互联网投融资报告 (2024年).pdf
- AI投研应用系列(二):下一代投研基建,OpenClaw从部署到应用.pdf
- 美国能源行业“追电”系列电话会所思所想一:25Q4的脉冲式订单增长,美国基建的跟进以及GW级AIDC建设进度.pdf
- 基建行业ESG白皮书.pdf
- 机械设备行业周报:关注AI基建、绩优板块及个股.pdf
- 吞吐量增速放缓,基建与内需托底行业基本面——港口行业2026年度信用风险展望.pdf
- 中国A股股票策略:倘若固定资产投资复苏强于预期会如何?沪深300指数、周期性板块及新基建标的股的上行潜力.pdf
- 计算机行业周报:太空算力新基建—太阳翼.pdf
- 顺丰同城研究报告:即时配送大平台,打造消费新基建.pdf
- 明阳电气研究报告:深耕新能源与新基建变电,多产品、多场景加速布局.pdf
- 华设集团研究报告:交通与机场设计咨询龙头,低空新基建与空域管理先行军.pdf
- 相关标签
- 相关专题
- 相关文档
- 相关文章
- 全部热门
- 本年热门
- 本季热门
- 1 产业互联网深度报告:从消费互联网到产业互联网的核心洞察.pdf
- 2 新基建深度报告:七大领域十大龙头分析.pdf
- 3 工业互联网深度报告:智能制造,数字化是关键,软件自主是核心.pdf
- 4 工业互联网深度报告:智能制造之基石,工业互联网投资全景解构.pdf
- 5 工业互联网体系架构2.0.pdf
- 6 赛迪智库-工业互联网平台赋能重点行业数字化转型方法论白皮书.pdf
- 7 家电行业深度报告:数字赋能全链条,走向工业互联网新时代.pdf
- 8 5G杀手锏应用,工业互联网全景解构.pdf
- 9 新基建深度报告:“新基建”方兴未艾,“通数联”磨砺以须.pdf
- 10 工业互联网综合报告:打造精准数据体系,赋能中国制造.pdf
- 1 工信部:工业互联网与船舶行业融合应用参考指南(2025年).pdf
- 2 工业互联网与石化化工行业融合应用参考指南(2025年).pdf
- 3 鼎捷数智研究报告:工业互联网龙头厂商,打造国内首个制造业多智能体协同平台.pdf
- 4 工业互联网赋能能源化工行业数字化转型研究报告(2025年).pdf
- 5 中国工业互联网研究院:2025工业高质量数据集研究报告.pdf
- 6 工业互联网产业联盟:工业互联网标准数字化蓝皮书(2025年).pdf
- 7 工业互联网产业联盟:中国工业互联网投融资报告 (2024年).pdf
- 8 工业互联网行业:工业智算发展研究报告.pdf
- 9 中国工业互联网研究院:工业智算发展研究报告(2025年)解读.pdf
- 10 中国工业互联网研究院:工业互联网创新发展报告(2025).pdf
- 1 工业互联网行业:工业智算发展研究报告.pdf
- 2 中国工业互联网研究院:工业智算发展研究报告(2025年)解读.pdf
- 3 工业互联网行业:数据智能服务产业发展研究报告(2025年).pdf
- 4 宏润建设首次覆盖报告:基建底盘稳固,新兴业务打开第二成长曲线.pdf
- 5 2026年通信行业年度投资策略:AI基建与应用加速,卫星互联趋势明显.pdf
- 6 商业航天行业:Rocket Lab——从小火箭之王到太空基建总包商,被低估的航天第二极.pdf
- 7 建筑材料行业:11月地产基建承压,水泥玻璃底部震荡.pdf
- 8 建筑行业周报:市场行情躁动,关注AI基建和扩内需方向.pdf
- 9 医药产业研究周报:AI基建大时代,研发转场,医药格局将变.pdf
- 10 建筑行业月报:基建投资持续承压,建筑景气度有所回升.pdf
- 全部热门
- 本年热门
- 本季热门
- 1 2025年工业互联网安全解决方案深度分析:八大案例揭示“云-边-端”协同防御新趋势
- 2 2025年工业互联网数据互操作应用分析:标准化与智能化驱动制造业变革
- 3 2024年中国工业互联网投融资分析:核心产业规模超1.5万亿,科技-产业-金融良性循环加速形成
- 4 2025年工业互联网与时尚美妆融合应用分析:核心产业规模达1.53万亿元,智能化转型成关键突破口
- 5 工业互联网2025深度分析:核心产业增加值突破1.53万亿元,数智融合重塑制造新范式
- 6 2025年工业互联网与双碳融合发展研究:数字化技术将助力减排15-20%
- 7 2025年中国5G+工业互联网深度融合分析:确定性网络技术如何重塑智能制造新范式
- 8 2025年5G+工业互联网发展分析:微网优联如何打造国家级5G全连接示范工厂
- 9 2025年工业互联网平台应用分析:智慧运行系统如何实现火电行业能效提升30%
- 10 2025年工业互联网安全能力构建分析:全球市场规模将突破10万亿元
- 1 2025年工业互联网安全解决方案深度分析:八大案例揭示“云-边-端”协同防御新趋势
- 2 2025年工业互联网数据互操作应用分析:标准化与智能化驱动制造业变革
- 3 2024年中国工业互联网投融资分析:核心产业规模超1.5万亿,科技-产业-金融良性循环加速形成
- 4 2025年工业互联网与时尚美妆融合应用分析:核心产业规模达1.53万亿元,智能化转型成关键突破口
- 5 工业互联网2025深度分析:核心产业增加值突破1.53万亿元,数智融合重塑制造新范式
- 6 2025年工业互联网与双碳融合发展研究:数字化技术将助力减排15-20%
- 7 2025年中国5G+工业互联网深度融合分析:确定性网络技术如何重塑智能制造新范式
- 8 2025年5G+工业互联网发展分析:微网优联如何打造国家级5G全连接示范工厂
- 9 2025年工业互联网平台应用分析:智慧运行系统如何实现火电行业能效提升30%
- 10 2025年工业互联网安全能力构建分析:全球市场规模将突破10万亿元
- 1 2026年建材、建筑及基建行业公募REITs半月报(2月1日_2月20日):春晚机器人表演亮点凸显,关注演出场景主题性配置价值
- 2 2026年诺比侃公司研究报告:AI基建运维领域标杆企业,从轨交单点突破到多场景全域布局
- 3 2026年港口行业信用风险展望(2026年2月):吞吐量增速放缓,基建与内需托底行业基本面
- 4 2026年建材、建筑及基建公募REITs行业半月报(1月17日_1月30日):部分防水企业提价,期待行业盈利修复
- 5 2026年鸿海精密科技公司研究报告:AI算力基建业务放量在即,看好后续成长
- 6 2026年宏润建设首次覆盖报告:基建底盘稳固,新兴业务打开第二成长曲线
- 7 2026年通信行业年度投资策略:AI基建与应用加速,卫星互联趋势明显
- 8 2026年产业观察:从实验室到全球基建,IonQ百比特算力落子韩国
- 9 2025年建筑材料行业:11月地产基建承压,水泥玻璃底部震荡
- 10 2025年电子行业2026年年度策略:算力基建驱动AI“从0→1”主线,“端云共振”主导存储和终端创新机遇
- 最新文档
- 最新精读
- 1 2026年中国医药行业:全球减重药物市场,千亿蓝海与创新迭代
- 2 2026年银行自营投资手册(三):流动性监管指标对银行投资行为的影响(上)
- 3 2026年香港房地产行业跟踪报告:如何看待本轮香港楼市复苏的本质?
- 4 2026年投资银行业与经纪业行业:复盘投融资平衡周期,如何看待本轮“慢牛”的持续性?
- 5 2026年电子设备、仪器和元件行业“智存新纪元”系列之一:CXL,互联筑池化,破局内存墙
- 6 2026年银行业上市银行Q1及全年业绩展望:业绩弹性释放,关注负债成本优化和中收潜力
- 7 2026年区域经济系列专题研究报告:“都”与“城”相融、疏解与协同并举——现代化首都都市圈空间协同规划详解
- 8 2026年历史6轮油价上行周期对当下交易的启示
- 9 2026年国防军工行业:商业航天革命先驱Starlink深度解析
- 10 2026年创新引领,AI赋能:把握科技产业升级下的投资机会
