房产服务专题报告:2021新居住服务者研究报告
- 来源:贝壳研究院
- 发布时间:2021/05/25
- 浏览次数:429
- 举报
前 言:面向新居住服务者建立终身学习机制
中国拥有全球最庞大的以居民住房和家庭服务为核心的居住服务业市场和服务者:市场交易规模超 30 万亿元,服务者近 1800 万。居住服务者通过专业知识和品质服务,帮助中国近 3 亿城镇家庭住得更好。党的十九届五中全会提出“加强创新型、应用型、技能型人才培养”,“壮大……和高技能人才队伍”。“十四五”期间,我国将进入高技能人才引领的时代,而在新的发展背景下,居住服务者也面临日益严峻的转型挑战。
一方面,服务需求、服务手段、服务人群、服务模式都在发生显著变化,驱动服务者全面转型。新型、多元、品质消费需求愈发迫切,数字技术进步加速了部分职业更替和促进技能转型,劳动者大龄化、高等教育普及化,“互联网原住民”一代进入劳动力市场,就业理念发生变化,非雇佣制、去中心化的新就业模式和新职业不断涌现……简而言之,新消费需求、新兴技术、新就业人群以及新就业模式将共同驱动居住业服务者向高度专业化、职业化、数字化的“新居住服务者”转型。
另一方面,面对服务市场的快速变化,存量和增量居住服务者面临技能的转型鸿沟。首先,存量服务者专业底子薄、数字技能弱。尽管其积极投身学习,超半数服务者每周学习时长超 3 小时,但其具有相对大龄、学历偏低、职业流动性强、跨行业就业为主、持证比例低特征。这些现状使得居住服务者难以独自完成转型。其次,增量服务者面临供需失衡、供需脱节。总量上,市场热、专业冷,新增劳动力减少,专业人才培养严重不足;结构上,教学内容过时,教学方式陈旧,双师型教师不足,数字技能课程缺乏,专业不对口成为常态。
社会环境快速变化,充满不确定性,着眼于当前的知识和技能无法匹配未来的职业 , 而新习得技能也将陈旧过时。研究表明,职业技能半衰期一般约 2.5-5 年,这意味着,每过 5-10 年,便有可能出现职业技能迭代。因此,建立终身学习机制是帮助新居住服务者技能转型的有效路径,也是拓展我国人口技能红利、提升人力资本水平的内在要求。
终身学习机制是一项系统工程:政府、企业、学校、协会、社会机构以及服务者,以打造职业化高技能人才为目标,以职业教育培训体系建设为抓手,以线下和线上相结合的方式为手段,为劳动者建立分阶段、分层次、系统性的终身学习体系。本文建议:第一,以“面向人人、贯穿终身”为理念,建立适应新居住服务者成长需要以及经济社会发展需求的终身学习机制,明确各方职责;第二,完善教育培训体系,为居住服务者可持续的体面的终身学习提供保障;第三,优化职业教育路径,加强产教互融、校企共建,构建双主体教育与培训的居住服务产业大学,加快居住服务业新职业认定与职业技能标准更新;第四,居住服务企业改变培训理念,打造学习型组织;第五,充分利用新型数字技术,提升学习效果,开设终身学习账户。
适应行业新发展的要求,推动居住服务者树立终身学习理念并完成转型,是促进居住服务业高质量发展的重要手段,是贯彻新发展理念并激发人力资源技能红利的有效途径,也是促进居住服务消费、经济发展的积极举措。本文向所有居住服务者们致敬,也期待各界人士共同为打造终身学习的新居住服务者而努力。
1. 居住服务者定义与研究意义
1.1 定义与分类
本文中的居住服务业泛指满足城镇居民购买、使用、处置、维护住房与保持居住体验的相关服务活动,涵盖住房的开发、交易、租赁、物业管理、城市更新、家庭装修、保洁搬家等住房与家庭服务。具体来看,涵盖了国家统计局《生活性服务业统计分类(2019)》中的全部居民住房服务,以及居民和家庭服务中的家用电器修理、居家保姆、居民清洁、搬家等服务,其范围远远超过国民经济行业分类中房地产行业范畴。
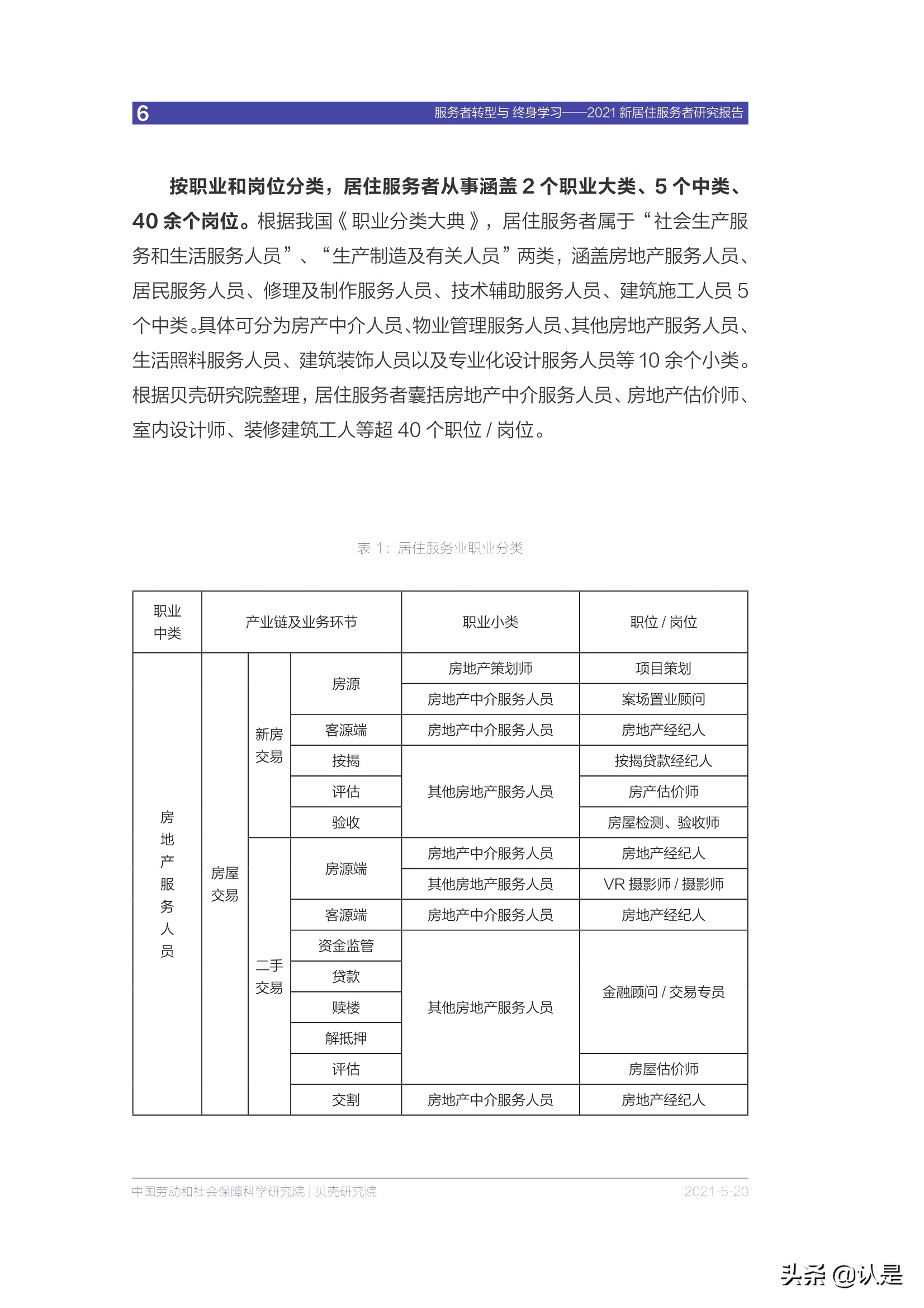
按职业和岗位分类,居住服务者从事涵盖 2 个职业大类、5 个中类、40 余个岗位。根据我国《职业分类大典》,居住服务者属于“社会生产服务和生活服务人员”、“生产制造及有关人员”两类,涵盖房地产服务人员、居民服务人员、修理及制作服务人员、技术辅助服务人员、建筑施工人员 5个中类。具体可分为房产中介人员、物业管理服务人员、其他房地产服务人员、生活照料服务人员、建筑装饰人员以及专业化设计服务人员等 10 余个小类。根据贝壳研究院整理,居住服务者囊括房地产中介服务人员、房地产估价师、室内设计师、装修建筑工人等超 40 个职位 / 岗位。
从职业资格看,主要分为三类:第一类,准入类,主要包括房地产估价师、监理工程师,这两类职业人员专业技能要求较高,且强制要求准入资格;第二类,水平评价类,主要包括房产经纪人、室内装修设计、物业管理人员等,这些职业的进入门槛相对较低,不需要持证上岗,但是可以根据技能水平高低划分为若干职业技能等级,为劳动者技能纵向提升建立了发展路径;第三类,待认定类,随技术与商业发展不断涌现的新职业,包括 VR 摄影师、房产交易签约经理等,亟需对其进行新职业认定和建立职业标准。
从服务频率与复杂度看,居住服务者还可分为三类:第一类,低频、高复杂度,往往服务单价更高,具有一定专业门槛,技术替代性较弱,如房产经纪人、家装设计师等;第二类,相对高频、低复杂度,提供服务的频度较高,但技术水平相对较低,以体力劳动为主,如物业管理的保洁服务、安保服务等;第三类,中等频度与复杂度,短期内仍然难以被技术替代,如家政看护、家庭维修等服务。
1.2 研究意义
居住服务业具有拉动经济增长、促进社会就业的重要价值。居住服务者的转型升级更有助于为数亿家庭的安居乐业保驾护航,撬动居住服务产业升级,推动全新的居住服务时代到来。
2. 居住服务者转型背景
服务市场正在发生多种变化:新经济背景下,消费者需求、技术、人口结构、就业模式等多种因素共同驱动服务者能力向专业化、数字化转型。具体来看,新型、多元化消费需求增长,技术进步加速职业更替、技能转型,劳动人口老龄少子化,高等教育普及化,更注重灵活性等就业理念的“互联网原住民”进入服务者市场,叠加平台经济涌现新就业形态、新职业……诸多因素将驱动居住服务者全面转型。
2.1 新消费:品质、多元、数字消费需求倒逼服务者能力提升
告别房屋短缺,收入水平逐步提升,消费者对服务的信任感、专业性、体验性要求更高。伴随 Z 世代人群进入消费市场、新中产崛起、二胎开放、老龄化加速……人们对居住服务的关注点从单一居住需求向以居住为中心的多元化生活服务需求转变,更注重居住与服务的品质、体验感、舒适感以及便利性。以新中产人群为例,BCG 数据显示,月收入在 1.4 万元以上的上层中产 2 及以上家庭的比例已从 2009 年的 3% 增长到 2019 年的 14%,并有望在 2030年达到 27%,这一人群消费能力和消费意愿快速提升,对消费品质要求更高。
此外,居住消费行为线上化加速,数字化消费者加速养成,对服务者的响应速度、线上交互期待更高。疫情阻隔下,移动办公、在线教育、在线医疗、在线看房成为新常态,人们将逐渐习惯在线上获取服务,期待从线上场景服务获取更佳体验。
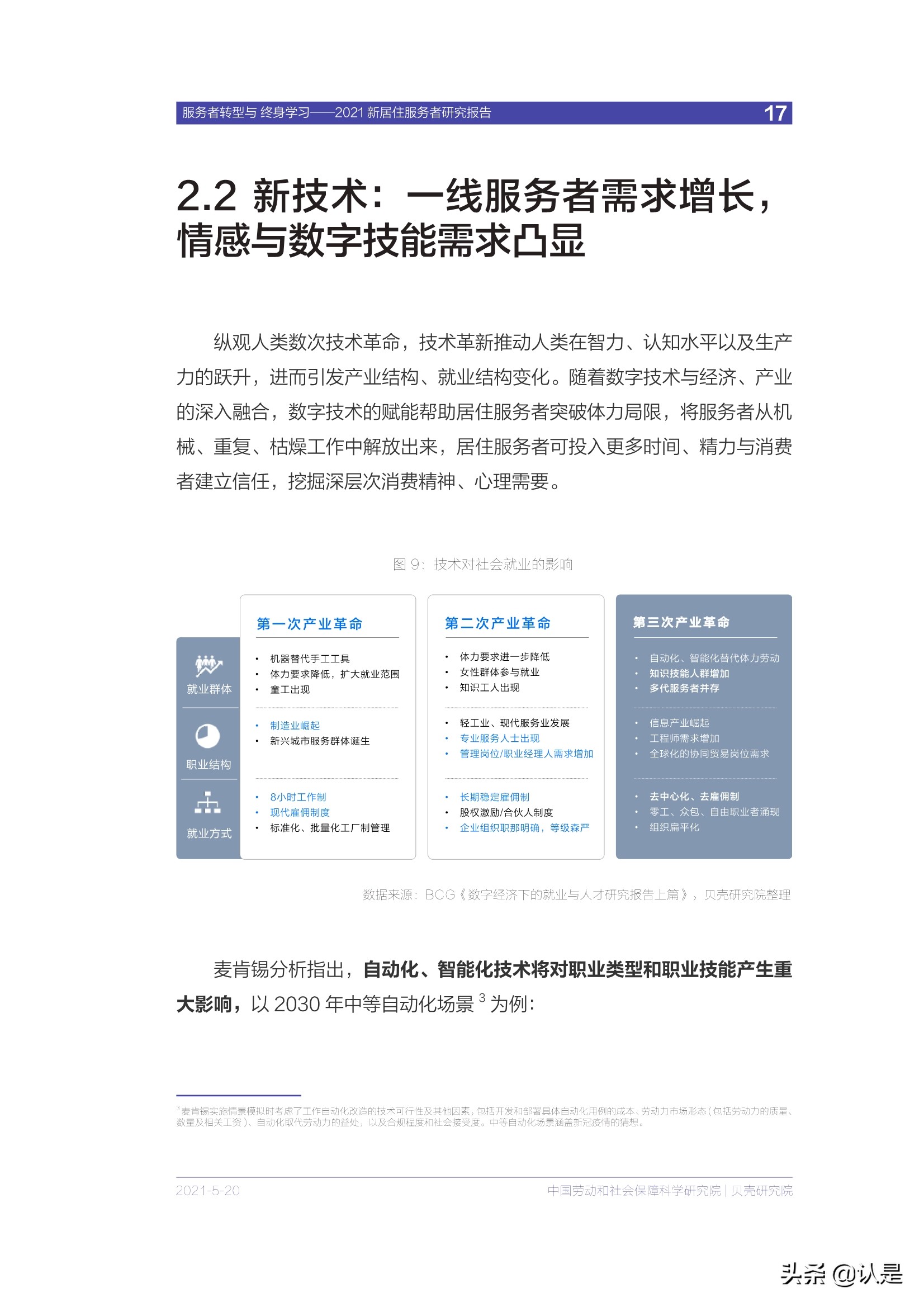
2.2 新技术:一线服务者需求增长,情感与数字技能需求凸显
纵观人类数次技术革命,技术革新推动人类在智力、认知水平以及生产力的跃升,进而引发产业结构、就业结构变化。随着数字技术与经济、产业的深入融合,数字技术的赋能帮助居住服务者突破体力局限,将服务者从机械、重复、枯燥工作中解放出来,居住服务者可投入更多时间、精力与消费者建立信任,挖掘深层次消费精神、心理需要。
2.3 新人群:劳动者大龄化、高等教育普及、职业观念变化
长远来看,劳动力供给数量、质量也将发生巨变:老龄少子化,劳动力人口数量持续下降,劳动者大龄化,高学历普及化以及就业观念革新,“新人口红利时代”开启。
2.4 新模式:新业态推动新就业模式与新职业涌现
互联网技术进步与消费升级带动大量平台化的新就业模式。全球来看,2010 年以来,数字劳工平台数量 10 增长了 5 倍。中国来看,平台经济、共享经济快速发展,带动自雇、零工等新就业模式,比如外卖骑手、网约车司机、灵活包月的共享设计师、线上接单的“到家服务”等。根据国家信息中心数据,2020 年共享经济平台从业者约 8400 万人 11,平台企业员工数约 631 万人,2015-2020 年参与共享经济的平台从业者人数增加 3400 万人,年均增长率 9%。
新业态催生大量新职业。2019 年 4 月 -2021 年 3 月,国家已经公布四批共 56 个新职业,涌现一批在线学习服务师、网约配送员、装配式建筑施工员、数字化管理师、物联网安装调试员等已具有一定规模和特征的新职业人群。实践中,更多新职业在不断涌现,以贝壳找房为代表的产业互联网平台设计和孵化了 VR 摄影师、签约经理、预勘察师等新角色、新职业。
3. 居住服务者现状
当前我国存量居住服务者专业化、职业化水平不足,同时潜在增量服务者供给不足、培养机制与企业用人需求严重脱节。我国亟需打造终身学习机制以促服务者持续提升专业能力,加快服务者转型。
3.1 存量服务者职业化水平低,亟待转型
调查表明居住服务者数字技能需求旺盛,且近半数服务者每周投入 3小时以上学习时间,但其大龄、低学历、跨行业流动等特性制约转型效果。具体看:基础信息上,居住服务者总体相对大龄,具有低学历、本省本地就业特征;职业特征上,职业流动性强,近七成服务者跨行业就业;专业性上,超三成服务者无证就业,近九成服务者对数字技能学习需求旺盛,但高度依赖企业培训提升技能;职业信心上,行业忠诚度低,薪资、职业晋升与工作强度成为主要制约因素。
3.2 增量服务者供给与需求脱节
从服务者增量市场看,我国人才供需矛盾凸显。作为全球高等教育、职业教育规模最大的国家,我国在居住服务业仍然面临两大挑战:总量上,在校专业学生萎缩或专业缺失与人才需求增长的差距扩大;结构上,学校教学内容、培养方式与企业用人需求脱节。
在校学生萎缩、专业缺失与人才需求增长总量差距扩大,市场热、专业冷屡见不鲜。据人社部统计,自 2010 年以来,我国人才市场总体供不应求,岗位需求人数与实际供给比值不断提升。截至 2020 年第三季度,求人倍率 15 达到历史峰值 1.4。2021 年第一季度全国招聘大于求职“最缺工”的100 个职业排行中,房产经纪人、家政人员、保洁、保安等居住服务者占据前 10 五席 16,且 2018-2020 年已出现常态化紧缺。
3.3 小结
中国存量服务者、增量服务者的专业知识、职业技能储备不足,与未来专业化、职业化和数字化需求难以匹配,面临严峻的转型挑战。
4. 新居住服务能力模型
4.1 面向未来的能力模型
基于国内外对于职业胜任力分析,本文提出新居住服务者一般性能力模型。职位胜任能力 23 划分为基础能力、通用能力和专业能力。其中,基础能力是指行业乃至社会共通的素质,如解决问题的能力、人际交往的能力、计划执行和结果评估的能力;通用能力是指相近岗位所通用的能力,如项目管理能力、计算机应用能力等;专业能力主要是岗位所需要的专业领域的知识与技能。
未来的居住服务者应当以职业化为目标,从传统通用能力、新型通用能力以及专业能力三个维度,在广度、深度上构建跨行业适用一般性能力模型。
广度而言,居住服务者需从基础通用能力、专业能力向新型通用能力扩展,并且具备跨行业协作的能力。
基础通用能力能够穿越时代,是服务品质和体验的基础保障,可影响居住服务者的职业转换通道。
专业能力是职业专用、专属的技能与知识。
新型通用能力建立的是新发展背景下面向未来的新技能,包括数字技能、协作能力、社区友好深耕社区的能力。
4.2 服务者的转型实践,以房产经纪行业为例
面对消费升级、产业升级与房产经纪人职业化不足的矛盾,贝壳找房(以下简称贝壳)以“更有尊严的服务者”为使命,从职业教育、企业在职培训2 个维度构建房产经纪人终身学习体制,推动房产经纪人专业化、职业化,强化房产经纪人的能力模型。
5. 共建分阶段、多主体的终身学习体系
随着社会环境快速变化与不确定性增加,着眼于当前的技能无法匹配未来的职业 , 新习得的技能也将很快陈旧过时。因此建立终身学习体系是帮助居住服务者技能转型的有效路径,也是拓展人口技能红利、提升人力资本水平的内在要求。
5.1 新居住服务者终身学习体系构想
一般而言,终身学习教育包括从幼儿早期的正式和非正式学习到基础教育直至成年学习,包括职业或高等教育、职业继续教育与社会培训。本文终身学习机制口径更侧重于职业教育以及在职教育与培训,充分挖掘人力资本价值,推动居住服务者的职业化。
5.2 关于构建居住服务者终身学习体系的建议
为改变社会、高校、学生的就业偏见,构建居住服务者终身学习机制,推动居住服务者转型,本文有如下五个建议。
第一,促成居住服务者终身学习共识,改变社会对居住服务者职业的刻板印象,确立和完善多层次的居住服务者终身学习机制以及治理机制。
第二,政府需加强顶层设计,完善教育培训体系,为居住服务者可持续、体面的终身学习提供保障。
第三,优化职业教育路径,加强产教互融、校企共建,构建双主体教育与培训的居住服务产业大学。
第四,居住服务企业改变培训理念,打造学习型组织。
第五,充分利用新型数字技术,提升学习效果,开设终身学习账户。
报告节选:
详见报告原文。
(本文仅供参考,不代表我们的任何投资建议。如需使用相关信息,请参阅报告原文。)
- 房地产服务行业专题研究:25H1物管综述,业绩表现好转,但基本面仍面临挑战.pdf
- 房地产服务行业深度报告:三问物业行业,不谋长远者,无以图当下.pdf
- 物业管理行业2024年中报总结:成长放缓但价值提升,寻求高质量发展.pdf
- 房地产服务行业研究:阴霾渐散曙光已现,聚焦内生回归本源.pdf
- 房地产服务行业研究:成长日行千里,整合大幕开启.pdf
- 贝壳公司研究:品质居住服务平台,“一体三翼”加速升级.pdf
- 家装:居住服务新的增长引擎.pdf
- 贝壳(W-2423.HK)研究报告:居住服务龙头.pdf
- 服务者时代崛起:居住服务发展研究白皮书2022.pdf
- 2021新居住服务者研究报告-贝壳研究院
- 相关标签
- 相关专题
- 相关文档
- 相关文章
- 全部热门
- 本年热门
- 本季热门
- 1 物业管理行业2024年中报总结:成长放缓但价值提升,寻求高质量发展.pdf
- 2 移动房地产服务行业报告2020.pdf
- 3 房地产服务行业深度报告:三问物业行业,不谋长远者,无以图当下.pdf
- 4 房地产服务行业研究:阴霾渐散曙光已现,聚焦内生回归本源.pdf
- 5 房地产服务行业研究:成长日行千里,整合大幕开启.pdf
- 6 房地产服务行业专题研究:25H1物管综述,业绩表现好转,但基本面仍面临挑战.pdf
- 7 贝壳公司研究:品质居住服务平台,“一体三翼”加速升级.pdf
- 8 贝壳(W-2423.HK)研究报告:居住服务龙头.pdf
- 9 2021新居住服务者研究报告-贝壳研究院
- 10 服务者时代崛起:居住服务发展研究白皮书2022.pdf
- 没有相关内容
- 最新文档
- 最新精读
- 1 2026年中国医药行业:全球减重药物市场,千亿蓝海与创新迭代
- 2 2026年银行自营投资手册(三):流动性监管指标对银行投资行为的影响(上)
- 3 2026年香港房地产行业跟踪报告:如何看待本轮香港楼市复苏的本质?
- 4 2026年投资银行业与经纪业行业:复盘投融资平衡周期,如何看待本轮“慢牛”的持续性?
- 5 2026年电子设备、仪器和元件行业“智存新纪元”系列之一:CXL,互联筑池化,破局内存墙
- 6 2026年银行业上市银行Q1及全年业绩展望:业绩弹性释放,关注负债成本优化和中收潜力
- 7 2026年区域经济系列专题研究报告:“都”与“城”相融、疏解与协同并举——现代化首都都市圈空间协同规划详解
- 8 2026年历史6轮油价上行周期对当下交易的启示
- 9 2026年国防军工行业:商业航天革命先驱Starlink深度解析
- 10 2026年创新引领,AI赋能:把握科技产业升级下的投资机会
