恒生电子深度解析:不断进击的金融科技巨头
- 来源:未来智库
- 发布时间:2020/09/06
- 浏览次数:1724
- 举报
恒生电子:金融科技领域的领军企业
公司为金融科技的领军企业
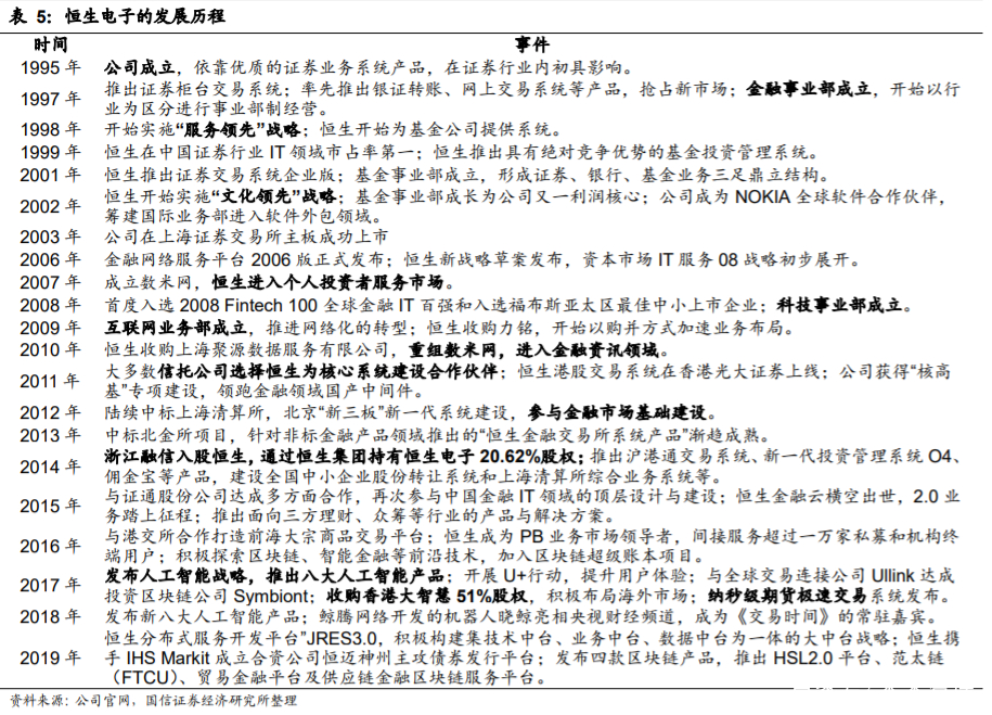
公司经过多年的发展,已经成为国内金融科技的领军企业。公司成立于 1995 年,并于 2003 年在上海交易所上市,业务聚焦金融行业,主要面向证券、期 货、公募、信托、保险、私募、银行与产业、交易所以及新兴行业等领域提供 金融科技的全面解决方案,同时积极开拓中前台、数据、风险管理等方面的创 新解决方案。公司总部位于杭州,并在北京、上海、深圳、武汉等各大城市以 及香港、新加坡设立分支机构。
公司为“全牌照”金融 IT 服务商,生态布局逐步完善。公司在发展之初,主要 以证券公司为主要客户,为证券公司提供核心交易系统,凭借着优质的产品在 证券 IT 业内奠定了自身的影响力并于 1999 年就在证券 IT 领域做到了市占率第 一。公司在证券 IT 行业取得绝对优势的同时,逐步将自身的业务拓展到与证券 业务相似的基金、银行、信托、期货等领域,业务几乎覆盖了金融行业的所有 细分领域,同时参与上海清算所、新三板等金融市场基础建设,奠定了自身在 行业的标杆地位。2014 年浙江融信(目前蚂蚁金服持有浙江融信公司的 100% 股权)入股恒生电子,恒生电子的实控人变更为马云先生,此举一方面为公司 带来了新的技术基因(探索个人投资者业务;推动公司持续在人工智能、区块 链、高性能计算等技术领域的研发),另一方面是公司开启了公司业务版图的生 态布局战略,秉承“技术补充、战略协同”的理念,公司通过投资或者控股公 司的形式布局,未来有望实现业务协同。
恒生电子的第一大股东为蚂蚁金服,实控人为马云。2014 年 4 月浙江融信以 32.99 亿元的价格收购了恒生集团持有的恒生电子 20.62%的股权(约 1.27 亿 股),交易完成后浙江融信成为了恒生电子的第一大股东,马云成为实控人; 2015 年 6 月,蚂蚁金服受让浙江融信持有的恒生电子 20.62%股权成为公司第 一大股东,实际控制人仍然为马云。蚂蚁金服专注于个人金融业务且在区块链 等先进技术方面有较为深厚的积累,未来有望在金融科技与金融业务与恒生电 子产生更多的业务协同。
产品全金融领域布局,大零售与大资管为基石业务
公司产品布局完善,全面服务金融行业客户。恒生产业线布局全面,在传统业 务方面主要的产品线及解决方案包括大零售 IT 业务、大资管 IT 业务、银行与 产业 IT 业务、数据风险与基础设施 IT 业务,面向证券、基金、期货、银行、 信托、保险、私募、产业等多领域提供服务。从公司的业务布局可以看出:1) 公司的优势领域在证券行业,针对这一优势领域公司有较为广泛的产品及解决 方案,尤其是基于 UF 系统的经纪零售业务解决方案、财富管理解决方案、资 产管理整体解决方案和风控合规解决方案在业内均具有较强的竞争力;2)公司 从证券领域做起,逐步将产品覆盖半径拓展到基金、银行、保险等,未来公司 的产品布局有望进一步完善,在金融领域的影响力有望进一步加强;3)公司利 用自身在底层核心产品方面的优势不断提升其在不同产品及不同领域内的复用 率;4)公司在 2019 年年报中将业务按照产品划分,相较于之前按照客户领域 划分的方式,更加能够体现出公司中台化、产品化特征。
大零售和大资管业务占比超 6 成,公司整体业务毛利率较高。根据 2019 年年 报数据,公司大零售 IT、大资管 IT、银行与产业 IT、数据风险与基础设施 IT、 互联网创新等业务占比分别为 38%、28.6%、8.3%、6.9%、14.1%,其中大零 售和大资管业务是公司的基石业务,两者合计占比达到 66.6%。总体上来说, 公司的毛利结构和营收结构类似,大零售和大资管业务的合计毛利占比超 60%, 主要是因为公司产品形态以软件为主,2019 年公司的总体毛利率达到 96.8% (近 10 年公司的毛利率逐步从 75%逐步提高到 96.8%,主要系公司毛利率较 低的硬件业务和集成业务占比逐步下降,公司更聚焦于提供优质的软件产品与 服务)。
期间费用控制得当,营收利润稳步提升
公司营收和利润近年来稳步增长。公司近 5 年来营收稳步增长,2015-2019 年 复合增速为 14.8%,其中 2016 年营收略微下滑主要系 2015 年营收基数过高(股 票市场出现牛市带动证券公司的 IT 投入增加)、恒生网络被罚后收入大幅下降 以及数米基金不再纳入合并报表,近 3 年公司总体表现出稳健的增长势头。相 比营收,公司近 5 年的利润波动略大,其中 2016-2017 年变动较大主要是因为 恒生网络被处罚导致 2016 年利润大幅下滑,2019 年出现大幅增长(增速为 119.4%)主要是因为期间费用控制较好以及投资收益增长较快(2019 年扣非 后净利润增速为 72.5%),总体而言公司的净利润呈现逐步上升势头。
期间费用控制得当,费用率进入下降通道。公司近几年期间费用控制得当(主 要体现在销售费用和管理费用的控制上),期间费用率近 3 年呈现逐步下降趋势, 2017-2019 年期间费用率分别为 93.1%、83.8%、76.9%,具体来看:1)管理 费用率 2017-2019 年分别为 65%、56.7%、52.9%;2)销售费用率 2017-2019 年分别为 28.1%、27%、23.9%;3)财务费用率基本变化不大,大约维持在 0.1%左右。
行业分析:金融科技空间广阔,龙头企业强者恒强
金融科技空间广阔,市场发展不断抬高行业天花板
金融信息化空间广阔,市场规模在千亿级别。金融信息化主要是指金融机构的 信息化业务,在国内主要包括银行 IT 投入、保险 IT 投入和证券 IT 投入,其中 从发展时间来说,国内证券 IT 和银行 IT 发展较早,而保险 IT 起步较晚;从发 展规模来看,银行 IT 的规模最大。根据研究机构数据,银行 IT 投入规模在 2020 年达到 1351 亿元(同比增长 9.8%),保险 IT 投入规模在 2020 年达到 412 亿元(同比增长 22.4%),证券 IT 投入规模在 2018 年为 105 亿(同比略有下滑), 所以总体上而言,我国金融信息化总体规模接近 2000 亿元。
全球对比下,国内金融科技企业发展空间仍很大。目前国内在 A 股上市的金融 IT 公司中,从营收体量上看恒生电子为龙头(其中金证股份只统计了金融 IT 相 关收入,剔除硬件销售及智慧城市业务收入;中科软也只统计了金融 IT 相关收 入,剔除教科文卫及政务等其他领域收入)。根据 IDC 的对全球金融科技公司 的排名,恒生电子的 2018 年营收相比排名前 30 中相关上市公司平均营收的比 重仅 10%不到,考虑到美国资本市场发展较早,金融科技发展较为成熟,所以 我们认为国内的金融科技公司发展空间仍很大。
金融科技顶层设计定调,市场改革不断向上打开金融科技行业空间。2019 年 9 月中国人民银行发布了《金融科技(FinTech)发展规划(2019-2021 年)》,从 加强金融科技战略部署、强化金融科技合理应用、赋能金融服务提质增效、增 强金融风险技防能力、加大金融审慎监管力度、夯实金融科技基础支撑等方面 明确了未来金融科技的重点任务。这是央行层面出台的单个单独针对金融科技 的顶层设计文件,具有很强的定调和指导意义。同时,我们认为金融科技类公 司的服务对象主要包括银行、基金、证券、保险、信托等国内金融主要机构, 所以金融科技公司主要服务于金融市场,从中长期国内金融市场改革开放的大 趋势来看,众多的业务创新、海内外的业务对接、监管加强等方面的需求将催 生大量的 IT 需求,金融科技公司将持续获益,比如:1)理财子公司新规的推 出将会为银行 IT 带来新增需求;2)沪伦通、科创板、创业板注册制改革、资 管新规等推出将会为证券 IT、资管 IT 等相关系统带来市场增量;3)金融市场 的监管加强将会为合规风险 IT 系统带来市场需求增量;4)三大股指扩容将会 为国内金融 IT 公司带来海外业务的机会;5)监管要求的加强为金融 IT 带来风 控、合规等业务系统的增量需求。
政策与技术双轮驱动金融科技市场发展
金融科技与金融市场的发展息息相关,政策为行业发展重要驱动力。由于金融 科技公司主要服务于金融市场的发展,而我国的金融市场由于建设时间相比海 外而言较短,所以需要以政策的形式不断完善市场发展。由于金融市场的发展 完善离不开政策对于方向的把控和调节,而政策的变动又往往会带来相应 IT 系 统建设的需求,所以,政策是金融信息化行业发展的直接驱动力。我们以金融 信息化行业龙头恒生电子为例,从政策对于龙头公司业务的影响一窥政策对于 整个行业的推动力,比如:1)2015 年《基金法》实施,基金专项资产管理子 公司业务热情高涨使得恒生的此块业务增长迅速;2)2017 年后监管政策加强 使得公司的风控及合规业务增长迅速;3)2017 年对交易所的监管加强使得公 司交易所业务大幅缩减、政策放开外资进入资本市场使得公司的海外 IT 业务受 益;4)2019 年科创板落地,为恒生带来了大量的业务需求;5)2020 年创业 板注册制落地,为恒生带来了业务增量。
技术发展不断推动金融科技行业发展前行。在金融科技的发展过程中,一直离 不开技术的支持,而技术的不断迭代更新也会反过来促进相应产品的进步,从 而为金融机构客户带去更好的产品体验。在互联网、人工智能、大数据、数据挖掘、智能合约等新技术不断发展的背景下,2019 年央行发布了《金融科技 (FinTech)发展规划(2019-2021 年)》,肯定了技术对于金融科技行业的重要 性:可以通过技术助推金融业态转型升级;通过技术手段监测资金流、现金流 和物流等指标服务实体经济;通过技术手段缩小甚至消除数字鸿沟从而实现普 惠金融;通过大数据、人工智能等建立金融风控模型从而防范乃至化解金融风 险。
行业集中度有望提高,龙头企业强者恒强
品牌效应和技术能力促使金融 IT 龙头公司强者恒强。由于金融系统等 IT 产品 的客户均为金融机构客户,而金融机构客户对于 IT 产品的稳定性、高性能以及 供应商的品牌有一定的要求,所以金融 IT 公司自身的品牌效应以及在产品方面 的研发投入将会成为自身发展好坏的重要决定因素。我们认为在品牌效应和研 发技术投入等方面行业龙头公司将实现强者恒强的格局:1)在品牌效应方面, 龙头公司具有一定的优势,从而也会有更多的资源进行品牌的建设与宣传;2) 在研发投入方面,随着金融市场的逐步改革与深化以及新技术的不断出现,为 了保证良好的产品性能与体验,产品需要的研发投入越来越多,而只有行业的 龙头公司才能保证有足够的研发投入且实现销售与研发的良性循环。
公司成长性分析:龙头地位稳固,未来成长空间广阔
基石业务稳步增长,龙头地位坚实稳固
公司全球金融科技排名不断攀升,在各核心业务领域市占率领先。恒生电子在 券商、资管、银行以及其他金融机构的核心系统领域都有较高的市占率,根据 公司年报数据,公司目前分别在证券集中交易系统、基金投资交易管理系统、 保险投资管理交易系统、信托投资交易管理系统、银行综合理财平台系统、交 易所登记结算系统以及期货交易管理系统等细分领域市占率分别为 50%、83%、 92%、91%、74%、58%、29%。从各个领域核心系统的市占率可以看出,公 司均为这些细分领域的龙头。根据 IDC 的统计,在全球金融科技公司中,恒生 电子与国际金融科技巨头的差距在逐步缩小,由 2008 年的第 78 位以及上升到 了 2019 年的 43 名。
核心产品黏性强,公司的龙头优势将稳固。由于恒生电子的客户主要为金融机 构,由于金融机构的核心系统对于高性能、高并发以及稳定性的要求较高且金 融机构对国家经济的稳定运行有重要作用,所以金融机构客户对核心 IT 系统供 应商的要求较为严格,比如 2013 年 8 月的“光大乌龙指”以及 2015 年 5 月多 家券商的交易系统异常等事件进一步促进了金融机构对 IT 供应商的高要求。在 高要求以及核心系统关系重要的背景下,金融机构对于 IT 供应商的黏性强,一 般不会更换供应商,这也说明了恒生电子在自身的核心系统优势领域的龙头地 位将进一步得到稳固。
下游客户研发能力弱,公司议价能力强
下游客户研发能力较弱,公司的产品高度标准化且议价能力较强。目前公司的 下游客户主要包括基金公司、证券公司、信托公司等,这类公司的研发能力相 比行业内的公司来说较弱:以券商为例,证券行业公司的 IT 投入平均在 1 亿元 左右(2018 年券商行业一共投入 IT 合计 104.6 亿元左右,业内平均有 130 余 家券商,所以平均每家公司的 IT 投入在 1 亿左右),其中还包括了硬件和软件 部分,券商一般配备几百人的研发人员团队,而相比之下,恒生电子 2019 年 的研发投入约为 16 亿元,研发人员团队在 4000+多人。所以,券商、基金、信 托等下游客户的研发能力较弱。由于下游客户研发能力较弱,所以恒生的产品 (比如核心交易系统、估值系统等)更加容易以标准化的方式在下游客户中推 广,从而能够发挥软件产品的规模化优势,进而叠加公司提供的产品(比如核 心交易系统等)在客户内部具有较强的黏性,故公司在下游客户面前有较强的 议价权,从而能够保证自身产品的利润水平。
完善生态布局,创新业务稳步推进
公司近几年股权投资较多,创新业务稳步推进。恒生电子近 5 年来完成了一系 列的股权投资,主要涉及的领域为细分金融应用领域(比如交易场所清算、互 联网小贷、汽车金融、保险交易所、金融风控、银联分期消费服务、跨境电商 支付服务等)和先进技术领域(比如自动化运维产品、区块链、人工智能和智 能图谱、智能语音技术、量化服务等)。公司通过股权投资在这些领域的布局将 有效为创新业务的发展增添新动力。
公司已经在新技术、云服务、数据资讯、海外业务和互联网领域形成逐步完善 的生态布局。恒生电子通过自己设立子公司或者股权投资的形式目前已经在互 联网金融、新技术、金融类云服务、数据咨询、海外市场以及生态基金等方面 形成较为完善的创新业务布局。具体来看:1)在互联网金融领域布局的公司有 广东粤财金融、善商网络和浙江云融;2)在新技术领域布局了金融底层架构平 台、人工智能、语音技术、区块链、量化等新技术等;3)在数据资讯方面布局 的公司有恒生聚源、商智神州和杭州智股;4)在海外市场布局的公司有恒迈神 州和恒云国际(前身为公司收购的大智慧香港公司);5)在金融云服务领域根 据自身软件产品设立了对应的云化产品公司,包括云纪、云连、云毅、云英、 云赢、云永、证投等;6)在生态投资基金方面布局的投资主体主要有恒生云、 杭州翌马、杭州云晖和无锡星禄天成。在上述的业务布局中,互联网金融、资 讯业务、金融云服务等都是几个重要的拓展方向,其中互联网金融可以借助股 东在风险领域积累的技术优势面向 C 端用户提供金融服务,资讯业务则是公司 增添服务半径的一个重要手段,而金融云业务则被市场认为是在云计算浪潮下 未来的重点发展方向(虽然目前受制于下游客户谨慎原则推进相对缓慢)。从公 司的生态业务布局我们可以看出,恒生电子名副其实为金融科技领域的佼佼者, 其有望通过一系列的布局,打造围绕金融科技的生态服务版图,进一步拓宽公 司盈利半径,培育公司增长点。
研发高投入,中台部署提质增效
公司近年研发高投入,大幅超越同行业公司。从研发投入和研发人员的规模来 看,恒生电子近几年的投入在业内均处于高位水平:1)公司研发投入 2019 年 达到 15.6 亿元,相比 2015 年的 8.6 亿元保持 16%的复合增速,这个投入规模 在业内处于高位水平,且公司秉承谨慎原则所有的研发投入全部费用化;2)公 司的研发队伍一直在壮大,2019 年达到了 4867 人,研发人员的人数占比也逐 年提高在 2019 年达到了 66.2%,这点也体现出了公司作为典型研发人员的特 征。从研发费用占营收的比例来看,恒生电子研发投入占营收比例常年维持在 40%左右(2015-2019 年分别为 38.8%、48.4%、48.5%、43.1%、40.3%), 而行业内的同类公司大多都处于 20%及以下的水平,这也间接解释了公司产品 竞争力较强的原因。
推出中台部署,组织架构升级。公司在高研发投入下近年重点推出了中台战略, 将类似业务的底层能力抽象出来变成自身稳固的中台,然后每个细分领域的业 务部门以中台为底座根据客户业务需求进行快速的产品开发,以此来提升研发 效率。在公司中台部署的驱动下,公司 2019 年将组织架构进行了调整:1)将 经纪业务和财富业务合并成大零售 IT 业务;2)将资管业务和机构经纪业务合 并为大资管 IT 业务;3)将交易所事业部产业及供应链金融、银行事业部合并 为银行与产业 IT 业务;4)将数据中台发展部、风险管理部以及金融基础设施 发展部合并为数据风险与基础设施 IT 业务。经过公司 2019 年的组织架构调整 后,公司目前已经形成了“6 纵 6 横”的业务布局:6 纵就是原先的业务条线; 6 横主要是业务、数据、技术中台等 3 大中台和数据、基础、生态服务等 3 大 服务。
中台部署推动下,公司降本增效成果明显。公司近年一直在研发中台,将各个 业务细分领域的相同或者相似的基础架构和技术抽象出来,最终通过部署中台 提升开发效率和扩大研发的边际收益。
举例:假设一个公司需要开发两个应用,为此建立了 2 个团队,每个团队都配 备有 2 个人员进行底层数据梳理,2 个人员进行中间技术的搭建,以及 3 个人 员进行上层应用的开发,这样每个团队(共 7 人)就建立了自己独立垂直的研 发体系。如果公司针对底层数据和中层技术都搭建了数据中台和技术中台,那 么在人员配置上就会有结构性的调整,其中在数据中台和技术中台方面由于需 要过多的开发人员来维护这个平台所以各配备 3 人,而由于具备底层数据中台 和中层技术平台的搭建所以前端业务开发的人只需要一个人。因此,从纵向来 看,每个应用开发团队还是 7 个人,但底层人员的结构已经发生变化,随着公 司应用开发数量的增加,数据中台和技术中台的研发复用率就会明显上升,以 此来达到节省研发支出的目的。
公司在研发方面的高投入后,通过部署中台,在财务指标上已经初见成效:1) 公司近年的管理费用率和研发费用率逐年降低,由于研发费用占管理费用比例 较高(约为 70%-80%),所以在研发投入规模效应逐步体现从而研发费用率逐 年降低的背景下(2017-2019 年研发费用率依次为 48.5%、43%、40.3%),公 司的管理费用率也逐年降低(2017-2019 年分别为 65%、56.7%、52.8%);2) 公司人均创收和人均创利稳步增长,且人均创利的增长势头快于人均创收的增 长,2017-2019 年人均创利分别为 6.94 万元、9.06 万元、19.24 万元(2016 年人均创利较低主要系公司受行政处罚后净利润微薄),这也间接体现了公司研 发高投入以及中台部署后所体现的规模效应,我们预计虽然公司中台部署的逐 步深化,人均创利将进一步提升。
中台战略实施后对公司的净利率有显著提升。由于公司历年来研发投入占营收 比例较高(2019 年投入约 16 亿元,研发费用率达到约 40%,2017-2018 年研 发费用率更高),所以研发费用的节约会对公司净利润水平的提升有较大增厚作 用。根据我们的草根调研,一般情况下,中台战略实施后,最少能够节省 10%-20% 的研发费用,我们以保守(10%)、中性(15%)、乐观(20%)进行测算,同 时假设公司的研发费用率为 40%-50%(保守 40%、中性 45%、乐观 50%),可以测算出在中性假设下,践行中台战略后,公司的净利率水平可以提升 6.8 个百分点。
财务分析:经营稳健,盈利能力突出
营收与证券行业整体营收相关,且具有季节性
公司由于目前的大部分收入来源于证券行业 IT,同时证券行业公司的 IT 投入占 营收的比例相对稳定(2008 年发布的《证券期货经营机构信息技术治理工作指 引(试行)》对证券 IT 的投入做了规定,原则上证券期货经营机构最近三个财 政年度 IT 投入平均数额原则上应不少于最近三个财政年度平均净利润的 6%或 不少于最近三个财政年度平均营业收入的 3%。从目前实际情况来看,证券 IT 投入占营收比例普遍在 3%左右。)所以恒生电子的营收增长情况与证券业总收 入增长情况基本上匹配(2013-2019 年两者的增速数据相关系数达到 0.83)。 公司营收除了与证券行业相关之外,还体现出明显的季节性。由于公司的下游 客户主要为金融机构,而金融机构一般都在第三或者第四季度进行结算,所以 公司的收入呈现明显的季节性特征,第四季度单季度的收入一般占到公司全年 收入的 40%左右。
公司毛利率高企,在同行中盈利能力突出
从毛利率角度来看,恒生电子的毛利率居于行业前列,近 5 年均处于 90%以上, 同行业公司的毛利率水平大多都维持在为 20%-80%之间(业务结构中软件业务 占比高则总体毛利率较高,如果业务结构中有其他低毛利的业务则总体毛利率 就较低)。毛利率的高低反应公司整体的产品化程度,恒生电子的毛利率常年维 持在 90%以上主要得益于公司常年在研发的高投入后对产品标准化的打磨,尤 其是公司目前部署的中台架构,会使得公司的研发资源复用率进一步从而促进 公司毛利率持续提升。从盈利能力来看,恒生电子的净利率近几年上升较快(主 要系 2016 年收到行政处罚导致净利率较低),并于 2019 年达到 36.6%,位于 行业领先水平;同时,公司的权益净利率(ROE)水平近年来一直领先行业, 2017-2019 年 ROE 分别为 17.2%、20.6%、37%,主要得益于公司的净利率水 平相比行业平均水平较高(资产周转率和权益乘数等两个指标相较于行业平均 无明显区别)。
公司现金流充裕,预收账款彰显行业强势地位
恒生电子的现金流很充裕,2019 年公司的现金流净额为 10.7 亿元,在绝对数 额上远超同类型公司(其他同类型公司基本上现金流净额为 1-2 亿元之间),同 时以“现金流净额/营业收入”这个指标横向比较,恒生电子的占比也位于行业 前列,优质的现金流情况将有效支撑公司的日常运营。从预收账款的情况来看, 恒生电子 2019 年的预收账款达到 14.2 亿元,远超同类公司,同时以“预收账 款/营业收入”这个指标横向比较,恒生电子也处于前列。所以从预收账款、预 收账款/营业收入、现金流、现金流/营业的几个指标,我们可以从侧面说明恒生 电子为业内龙头,其在行业内部的话语权较强,在面对下游客户面前有较大的 议价能力。
盈利预测与投资建议 (详见报告原文)
预计公司 2020-2022 年 收 入 分别 为 46.63/55.17/63.98 亿元,归 母净利润 分别为 13.06/16.35/20.04 亿元,利 润年增速分别为 -7.7%/25.2%/22.5%,摊薄 EPS=1.25/1.57/1.92 元。
基于此业务拆分,我们对未来三年进行了预测。公司是典型的技术驱动产品先 行的公司,由于公司近 2 年仍在大幅投入中台业务,推出了包括数据中台、技 术中台和业务中台,因此我们假设管理费用率(包括研发费用)仍维持在高位 约 50%左右,销售费用率在相对稳定在 23%左右,随后两者均缓慢下降。
按上述假设条件,我们得到公司 2020-2022 年收入分别为 46.63/55.17/63.98 亿元,归母净利润分别为 13.06/16.35/20.04 亿元,净利润增速分别为 -7.7%/25.2%/22.5%,摊薄 EPS=1.25/1.57/1.92 元。
……
(报告观点属于原作者,仅供参考。报告来源:国信证券)
如需报告原文档请登录【未来智库】。
(本文仅供参考,不代表我们的任何投资建议。如需使用相关信息,请参阅报告原文。)
- 综合金融行业金融和理财市场2月报:含权理财收益崛起,宽基ETF规模下行.pdf
- 中国平安首次覆盖报告:AI+综合金融生态,有望开启成长新周期.pdf
- 中国特色衍生品交易账户体系建设探索-金融市场研究.pdf
- 基于行为金融视角的A股市场月频动量效应失效原因与修正策略-金融市场研究.pdf
- 中国金融机构人才发展与培训白皮书(2026年).pdf
- 北京金融科技产业联盟:2026基于区块链的金融可信数据空间构建技术研究报告.pdf
- 北京金融科技产业联盟:2026面向银行业务场景赋能的大模型应用落地方法论报告.pdf
- 北京金融科技产业联盟:金融业AI基础设施发展报告(2024-2025年).pdf
- 非洲包容性信贷金融科技创新融资(英)2025(英译中).pdf
- 易鑫集团:首次覆盖报告:金融科技优势显著的汽车金融龙头.pdf
- 恒生电子研究报告:金融科技龙头迈入新时代.pdf
- 恒生电子研究报告:金融IT龙头,受益信创和大模型落地.pdf
- 恒生电子研究报告:金融大模型重磅升级,信创进展迅速.pdf
- 恒生电子(600570)研究报告:行业变革带来持续增量市场,新一代业务架构提供强劲发展动力,人员扩张期基本结束有望打开未来业绩释放空间.pdf
- 恒生电子(600570)研究报告:证券资管IT龙头,公司竞争地位全面解析.pdf
- 相关标签
- 相关专题
- 相关文档
- 相关文章
- 全部热门
- 本年热门
- 本季热门
- 1 北京大学数字普惠金融指数(2011-2021).pdf
- 2 2020中国金融科技创新大赛优秀案例集.pdf
- 3 区块链与数字货币深度解析:科技如何重塑金融(103页).pdf
- 4 中国银行中国经济金融展望报告(2022年第3季度):“三重压力”倍增,政策全力稳定宏观经济大盘.pdf
- 5 中国工商银行金融科技研究院:商业银行生物识别技术应用实践及趋势分析.pdf
- 6 2020年全球金融科技指数报告.pdf
- 7 供应链金融创新发展报告2019.pdf
- 8 详解微众银行,见证金融科技的力量.pdf
- 9 2019开放银行与金融科技发展研究报告.pdf
- 10 金融集团大数据分析平台总体架构方案.pptx
- 1 金融壹账通:2024年环境、社会及管治报告.pdf
- 2 2025年中国金融科技(FinTech)行业发展洞察报告.pdf
- 3 阿里云:2025年金融行业Agent百景图.pdf
- 4 RWA行业研究报告:真实资产走向链上世界,开启数字金融新时代.pdf
- 5 区域经济与银行股系列专题报告:山东省三项动能支撑,基建+产业升级+新兴,金融需求持续性强.pdf
- 6 金融工程专题报告:使用投资雷达把握行业轮动机会.pdf
- 7 蚂蚁数科:2025金融智能体深度应用报告.pdf
- 8 RWA行业分析:为实体资产开启数字金融世界之门.pdf
- 9 稳定币行业专题报告:重塑全球金融秩序的变量.pdf
- 10 多元金融行业分析报告:稳定币如何影响和变革传统金融?.pdf
- 1 科技新周期系列1:穿越泡沫,从技术革命到金融资本.pdf
- 2 专题报告:个人AI助理OpenClaw部署及其在金融投研中的应用研究——AIAgent赋能金融投研应用系列之二.pdf
- 3 A股量化择时研究报告:金融工程,AI识图关注中药、银行和红利.pdf
- 4 非银金融行业深度报告:海南全岛封关运作,跨境资管空间广阔.pdf
- 5 金融行业:金融业监管2025年度数据处罚分析及洞察建议.pdf
- 6 中国金融智能体发展研究与厂商评估报告 (2025).pdf
- 7 金融产品深度报告:广发中证传媒ETF(512980.SH),政策规范护航,AI产能兑现,低估值传媒ETF走向高质量增长.pdf
- 8 金融行业周报(20251214):公募销售新规落地,政银绑定深化下银行扩表动能有望复苏.pdf
- 9 5G环境下供应链金融解决方案.pdf
- 10 非银行金融行业研究:数字人民币专题,应用场景空间广阔,2.0时代将加速发展.pdf
- 全部热门
- 本年热门
- 本季热门
- 1 2026年综合金融行业金融和理财市场2月报:含权理财收益崛起,宽基ETF规模下行
- 2 2026年中国平安首次覆盖报告:AI+综合金融生态,有望开启成长新周期
- 3 2026年金融工程:基金窗口粉饰行为的定量识别与FOF投资应用
- 4 2026年量化看市场系列之六:OpenClaw金融行业必备Skills推荐与实战应用
- 5 2026年非银行金融行业深度研究:资本市场范式转移,险资放量、券商扩表、公募重塑
- 6 2026年非银金融行业机构行为更新专题:验证“存款搬家”,居民财富的视角
- 7 2026年第10周高频和行为金融学选股因子跟踪周报:石油石化行业拥挤度较高,高频技术指标类因子表现较好
- 8 2026年政策性金融工具,能撬多少倍?——“财政的底色”系列报告(四)
- 9 2026年金融产品每周见:金融地产行业基金,从投资能力分析到基金经理画像
- 10 2026年非银金融行业春季投资策略:存款迁移,非银负债和资产两端受益
- 1 2026年综合金融行业金融和理财市场2月报:含权理财收益崛起,宽基ETF规模下行
- 2 2026年中国平安首次覆盖报告:AI+综合金融生态,有望开启成长新周期
- 3 2026年金融工程:基金窗口粉饰行为的定量识别与FOF投资应用
- 4 2026年量化看市场系列之六:OpenClaw金融行业必备Skills推荐与实战应用
- 5 2026年非银行金融行业深度研究:资本市场范式转移,险资放量、券商扩表、公募重塑
- 6 2026年非银金融行业机构行为更新专题:验证“存款搬家”,居民财富的视角
- 7 2026年第10周高频和行为金融学选股因子跟踪周报:石油石化行业拥挤度较高,高频技术指标类因子表现较好
- 8 2026年政策性金融工具,能撬多少倍?——“财政的底色”系列报告(四)
- 9 2026年金融产品每周见:金融地产行业基金,从投资能力分析到基金经理画像
- 10 2026年非银金融行业春季投资策略:存款迁移,非银负债和资产两端受益
- 1 2026年综合金融行业金融和理财市场2月报:含权理财收益崛起,宽基ETF规模下行
- 2 2026年中国平安首次覆盖报告:AI+综合金融生态,有望开启成长新周期
- 3 2026年金融工程:基金窗口粉饰行为的定量识别与FOF投资应用
- 4 2026年量化看市场系列之六:OpenClaw金融行业必备Skills推荐与实战应用
- 5 2026年非银行金融行业深度研究:资本市场范式转移,险资放量、券商扩表、公募重塑
- 6 2026年非银金融行业机构行为更新专题:验证“存款搬家”,居民财富的视角
- 7 2026年第10周高频和行为金融学选股因子跟踪周报:石油石化行业拥挤度较高,高频技术指标类因子表现较好
- 8 2026年政策性金融工具,能撬多少倍?——“财政的底色”系列报告(四)
- 9 2026年金融产品每周见:金融地产行业基金,从投资能力分析到基金经理画像
- 10 2026年非银金融行业春季投资策略:存款迁移,非银负债和资产两端受益
- 最新文档
- 最新精读
- 1 2026年中国医药行业:全球减重药物市场,千亿蓝海与创新迭代
- 2 2026年银行自营投资手册(三):流动性监管指标对银行投资行为的影响(上)
- 3 2026年香港房地产行业跟踪报告:如何看待本轮香港楼市复苏的本质?
- 4 2026年投资银行业与经纪业行业:复盘投融资平衡周期,如何看待本轮“慢牛”的持续性?
- 5 2026年电子设备、仪器和元件行业“智存新纪元”系列之一:CXL,互联筑池化,破局内存墙
- 6 2026年银行业上市银行Q1及全年业绩展望:业绩弹性释放,关注负债成本优化和中收潜力
- 7 2026年区域经济系列专题研究报告:“都”与“城”相融、疏解与协同并举——现代化首都都市圈空间协同规划详解
- 8 2026年历史6轮油价上行周期对当下交易的启示
- 9 2026年国防军工行业:商业航天革命先驱Starlink深度解析
- 10 2026年创新引领,AI赋能:把握科技产业升级下的投资机会
