医药行业投资策略:医改进一步强化,坚守创新与大消费景气赛道
- 来源:未来智库
- 发布时间:2020/12/30
- 浏览次数:748
- 举报
温馨提示:如需原文档,请登陆未来智库官网www.vzkoo.com,搜索下载。
报告摘要:
药品集中采购成为突破口,医改进入新周期,创新成为核心竞争力
我国医改沿着“医疗”、“医保”、“医药”持续进行着“三医联动” 的深入改革。2018年医保局成立后,医保改革成为了三医联动的牵动者,以医保局带量采购和使用 为深化医改的突破口,深刻的影响了医药全产业链,推动医改进入新周期,当前医改进一步强化,集采从药品领域进一步拓展至器械领域,同时创新药准入谈判也深入推进, 在此背景下创新且高质量创新成为了企业核心竞争力和市场投资主线,创新相关(高质量创新药/医疗器械、CXO)领域迎来了良好的发展机遇。
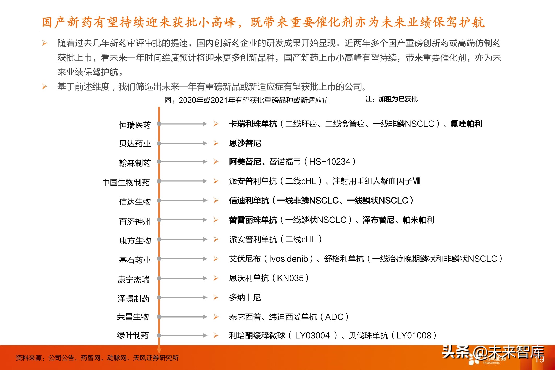
创新药及其产业链:高质量创新将是医药发展的核心主线,新冠肺炎疫情的爆发更加体现出医药研发创新的重要性,国家政策层面持续鼓励创新和高端制造,集采等政策的 落地也将倒逼行业加快创新,加大研发费用投入;短期看,我国创新药产业政策、产业、人才、资本四重发展要素已经具备,长期看技术进步驱动下新一代革命浪潮已经到 来,有望推动行业持续发展,我国创新药产业有望成为10年10倍的黄金赛道;同时在产业、资本和国内政策多重利好因素共振下外包型(CRO、CDMO/CMO等)行业迎 来了黄金发展期。海外企业外包、持续转移的产业趋势、国内MAH等代表性政策对创新的持续正向激励,以科创为代表的多层次资本市场的不断完善,将有力地促进外包 型行业发展。
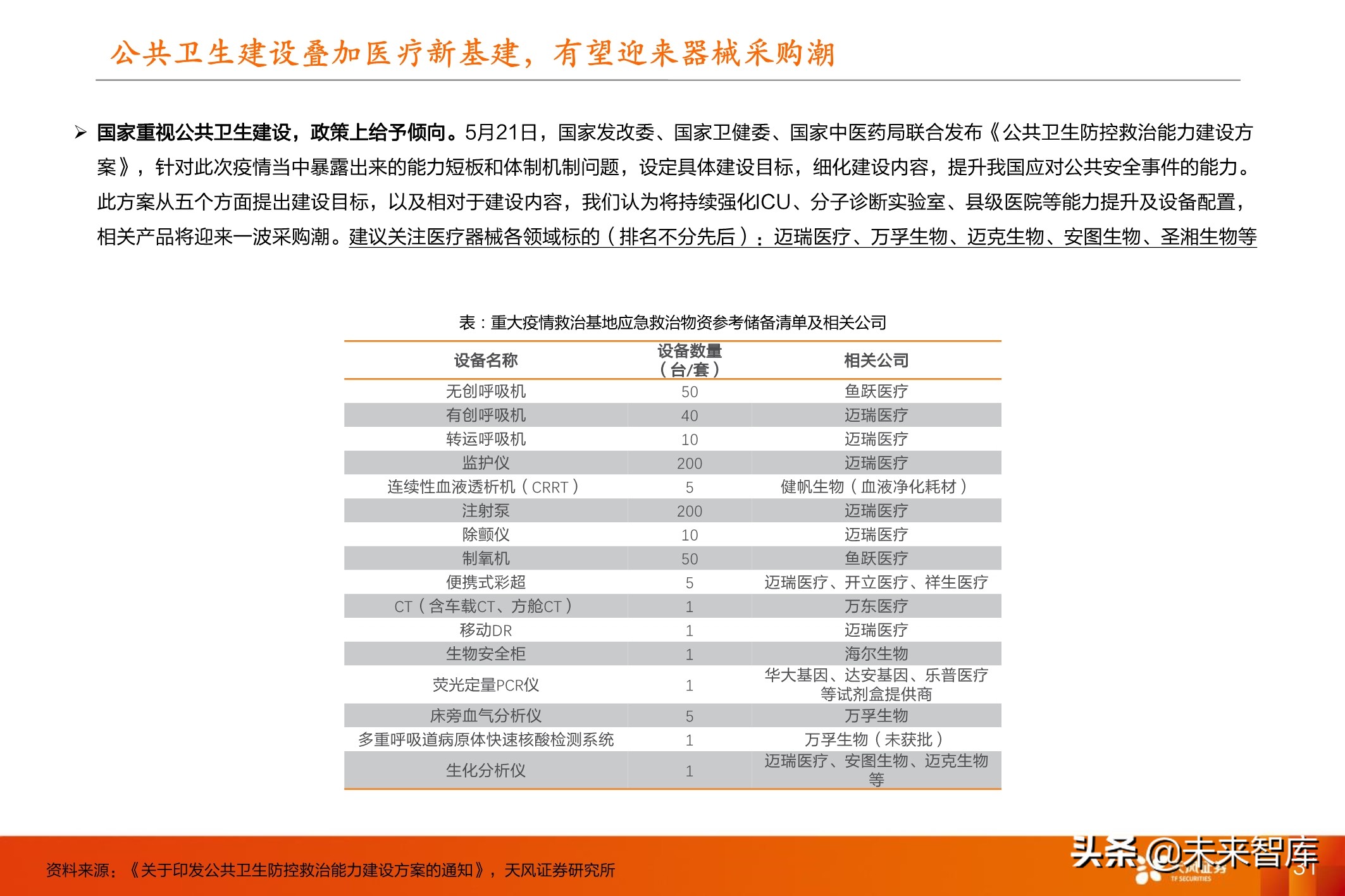
医疗器械进入黄金发展期:此次新冠疫情暴露出来的能力短板受到了国家的重视,国家层面推出公共卫生能力建设的目标,结合医疗新基建资金的支持,相关产品或将迎来 采购潮,中国品牌逐步从模仿到创新,部分领域已现端倪,部分产品已经达到全球领先水平,未来还将有更多的创新产品产出,我国已踏入创新医疗器械时代。同时器械尤 其是高值耗材的集采对行业造成压力,也有望更好的倒逼企业提高创新水平,避免同质化竞争,从明年维度看,IVD尤其是化学发光等细分领域增长趋势强,发展趋势良好。
疫苗行业景气度高,开启创新新周期:政策强化开启监管新周期,从《管理条例》到《疫苗法》,我国疫苗的监管体系逐步建立并持续完善,龙头企业优势有望持续凸显。 2价HPV疫苗等国产品种陆续上市开启国产大品种新时代,有望推动行业持续扩容。新冠疫情背景下CDC的强化,新冠疫苗研发中三代疫苗技术(mRNA、病毒载体技术) 的应用有望开启创新产业周期,多重因素推动行业进入发展黄金期,相关上市公司有望持续受益。
医药大消费,潜力大,景气高,相对优势明显
随着我国人均收入的不断增长,居民的医疗保健意识逐步增强,医疗消费支出预计将持续增长,同时消费者对于更高层次的医疗保健需求也将逐渐增长,有望推动医药消费 升级。而在医保持续控费,实施战略购买的情况下,消费的成长性更高,相对优势明显。居民消费黏性持续提升将带来包括医疗服务(眼科、体检、口腔、辅助生殖等)、 连锁药店、刚性治疗用药(生长激素、血制品、疫苗等)、品牌OTC等的持续高景气度,未来行业发展潜力大。
重点关注(排名不分先后):爱尔眼科、安图生物、长春高新、大参林、恒瑞医药、华兰生物、健帆生物、锦欣生殖、九州通、凯莱英、康龙化成、迈克生物、迈瑞医疗、 片仔癀、圣湘生物、泰格医药、通策医疗、天坛生物、万孚生物、药明康德、益丰药房、智飞生物、康泰生物等。
风险提示:疫情发展具有不确定性、政策推进速度低于预期、研发创新进展低于预期、一致性评价进展低于预期、消费需求推进与潜力挖掘进展低于预期、医保压力导致药 品和器械降价、药品和器械短期量升不达预期、黑天鹅导致板块下跌等风险,企业经营质量管理风险。
报告节选:
(报告观点属于原作者,仅供参考。报告出品方/作者:天风证券,郑薇、潘海洋)
如需完整报告请登录【未来智库官网】。
(本文仅供参考,不代表我们的任何投资建议。如需使用相关信息,请参阅报告原文。)
- 2025年中国医疗行业展望,关注“三医”协同发展下的医改增量政策.pdf
- 百年美国医改史专题报告:费用结构、经验和教训.pdf
- 从海外ICL发展看国内ICL机会:ICL,紧随医改,路径合宜.pdf
- 医改深水区的政策与策略思考:医改紧锣密鼓,博弈增速变难,医药板块路在何方.pdf
- 医药行业政策专题分析:管中窥豹,收入结构看医改.pdf
- 投资策略:“十五五”之六大未来产业图谱及选股框架,掘金未来.pdf
- A股投资策略周报:美伊地缘冲突对A股的影响与投资策略展望.pdf
- 投资策略:3月交易主线:涨价的3大方向.pdf
- 固定收益2026年春季投资策略:通胀回归,走出低利率时代.pdf
- 策略行业2026年春季投资策略:从急行军到安营扎寨,牛市新节奏·新打法.pdf
- 中国医药行业:全球减重药物市场,千亿蓝海与创新迭代.pdf
- 医药生物·生物制品行业创新药盘点系列报告(25):IgA肾病药物已进入商业化兑现期.pdf
- 产业深度:2026年医药产业政策展望,“两会”绘蓝图,“十五五”新征途.pdf
- 医药生物行业:IBD行业报告(三)——研发路径愈发清晰,中国创新药公司有望深度参与.pdf
- 医药行业省级统筹制度推进,支付能力“升格”:医保省级统筹提速,医药中长期投资新起点.pdf
- 相关文档
- 相关文章
- 全部热门
- 本年热门
- 本季热门
- 1 2020年医药生物行业深度研究报告(95页).pdf
- 2 价值医疗研究:推动业务模式创新、加速医疗体系转型.pdf
- 3 2025年中国医疗行业展望,关注“三医”协同发展下的医改增量政策.pdf
- 4 医药行业政策专题分析:管中窥豹,收入结构看医改.pdf
- 5 德勤 新医改新变局 跨国药企的挑战与应对.pdf
- 6 新医改之体外诊断行业专题分析.pdf
- 7 医药行业专题研究:海外复盘,日本医改控费路线图与医药产业命运思考.pdf
- 8 从海外ICL发展看国内ICL机会:ICL,紧随医改,路径合宜.pdf
- 9 医药行业政策专题研究:医药行业政策大梳理(2022H1),深化医药卫生体制改革,推进医改向纵深发展.pdf
- 10 百年美国医改史专题报告:费用结构、经验和教训.pdf
- 1 2026年度投资策略:枪炮与黄油.pdf
- 2 工控行业2025年度投资策略:出海加速、国产化助力、人形孕育新场景.pdf
- 3 医疗器械和中药行业板块2025年中期投资策略:关注业绩拐点与行业结构性机遇.pdf
- 4 北交所2025年新股投资策略深度:募资额及打新门槛提高,利于机构参与.pdf
- 5 2026年投资策略报告:慢牛新征程,博弈当下,布局未来.pdf
- 6 REITs行业2025年中期投资策略报告:两千亿迈步牛市新征程,掘金优质内需赛道及景气度修复资产.pdf
- 7 公募REITs投资策略:从政策红利到配置价值.pdf
- 8 2025年二季度A股市场投资策略报告:短期波动不改慢牛格局,逢低布局三条主线.pdf
- 9 策略深度报告:风格的巨轮继续滚动——2026年A股投资策略展望.pdf
- 10 2025年下半年全球经济展望及投资策略:直面未知,穿越变局.pdf
- 1 2026年度投资策略:枪炮与黄油.pdf
- 2 2026年1月投资策略:慢牛才近半,春季开门红.pdf
- 3 投资策略专题:掘金2026年五大潜在强主题机会.pdf
- 4 A股投资策略周报(0118):近期资本市场资金面异动分析.pdf
- 5 2026年度全球资产配置和国内基金投资策略:重塑预期,回归价值.pdf
- 6 2026年市场投资策略展望:开局之年,择优而进.pdf
- 7 2026年度公募港股及H+A基金投资策略:“科技&资源&红利”三维掘金港股机遇.pdf
- 8 2026年A股投资策略:经济再平衡,投资新均衡.pdf
- 9 A股投资策略周报(0110):2026开年产业趋势新变化和融资及ETF资金变化.pdf
- 10 可转债2026年度投资策略:持中守正,景气为纲.pdf
- 全部热门
- 本年热门
- 本季热门
- 1 2025年中国医药行业分析:三医协同下的政策红利与市场机遇
- 2 2025年中国医疗行业展望,关注“三医”协同发展下的医改增量政策
- 3 2024年百年美国医改史专题报告:费用结构、经验和教训
- 4 2024年医改深水区的政策与策略思考:医改紧锣密鼓,博弈增速变难,医药板块路在何方
- 5 2023年医药行业政策专题分析:管中窥豹,收入结构看医改
- 6 2022年医药行业政策专题研究 医药、医保、医疗政策齐发力,推进医改向纵深发展
- 7 2022年医疗服务行业年度策略:新医改看“真创新” ,老龄化“消费医疗”花开正艳
- 8 医药行业150页深度研究:医改回归医疗本源,成长、赛道两手抓
- 9 关乎3.4亿职工!医保向直系亲属共济模式转变,个人账户将减少近4000亿元
- 10 医药行业投资策略:医改进一步强化,坚守创新与大消费景气赛道
- 1 2026年投资策略:“十五五”之六大未来产业图谱及选股框架,掘金未来
- 2 2026年第10周A股投资策略周报:美伊地缘冲突对A股的影响与投资策略展望
- 3 2026年投资策略:3月交易主线:涨价的3大方向
- 4 2026年A股市场3月投资策略报告:市场将延续震荡行情,结构行情关注增量催化
- 5 2026年港股3月投资策略:伊朗局势的演绎将对今年的经济周期引发重要影响
- 6 2026年固定收益春季投资策略:通胀回归,走出低利率时代
- 7 2026年策略行业春季投资策略:从急行军到安营扎寨,牛市新节奏·新打法
- 8 2026年投资策略:2026年3月策略观点:春归
- 9 2026年第9周另类投资策略周度跟踪:长期继续看多黄金,短期关注原油和铜
- 10 2026年投资策略·固定收益第二期:债海观潮,大势研判,两会政策密集期,债市先抑后扬
- 1 2026年投资策略:“十五五”之六大未来产业图谱及选股框架,掘金未来
- 2 2026年第10周A股投资策略周报:美伊地缘冲突对A股的影响与投资策略展望
- 3 2026年投资策略:3月交易主线:涨价的3大方向
- 4 2026年A股市场3月投资策略报告:市场将延续震荡行情,结构行情关注增量催化
- 5 2026年港股3月投资策略:伊朗局势的演绎将对今年的经济周期引发重要影响
- 6 2026年固定收益春季投资策略:通胀回归,走出低利率时代
- 7 2026年策略行业春季投资策略:从急行军到安营扎寨,牛市新节奏·新打法
- 8 2026年投资策略:2026年3月策略观点:春归
- 9 2026年第9周另类投资策略周度跟踪:长期继续看多黄金,短期关注原油和铜
- 10 2026年投资策略·固定收益第二期:债海观潮,大势研判,两会政策密集期,债市先抑后扬
- 最新文档
- 最新精读
- 1 2026年中国医药行业:全球减重药物市场,千亿蓝海与创新迭代
- 2 2026年银行自营投资手册(三):流动性监管指标对银行投资行为的影响(上)
- 3 2026年香港房地产行业跟踪报告:如何看待本轮香港楼市复苏的本质?
- 4 2026年投资银行业与经纪业行业:复盘投融资平衡周期,如何看待本轮“慢牛”的持续性?
- 5 2026年电子设备、仪器和元件行业“智存新纪元”系列之一:CXL,互联筑池化,破局内存墙
- 6 2026年银行业上市银行Q1及全年业绩展望:业绩弹性释放,关注负债成本优化和中收潜力
- 7 2026年区域经济系列专题研究报告:“都”与“城”相融、疏解与协同并举——现代化首都都市圈空间协同规划详解
- 8 2026年历史6轮油价上行周期对当下交易的启示
- 9 2026年国防军工行业:商业航天革命先驱Starlink深度解析
- 10 2026年创新引领,AI赋能:把握科技产业升级下的投资机会
