机械设备行业研究与2021年下半年投资策略:执牛耳者,何惧风波
- 来源:华安证券
- 发布时间:2021/05/19
- 浏览次数:750
- 举报
一、机械行业画像:机械行业现状、机遇与挑战
1.1 机械行业特点:大而杂,二八分化明显
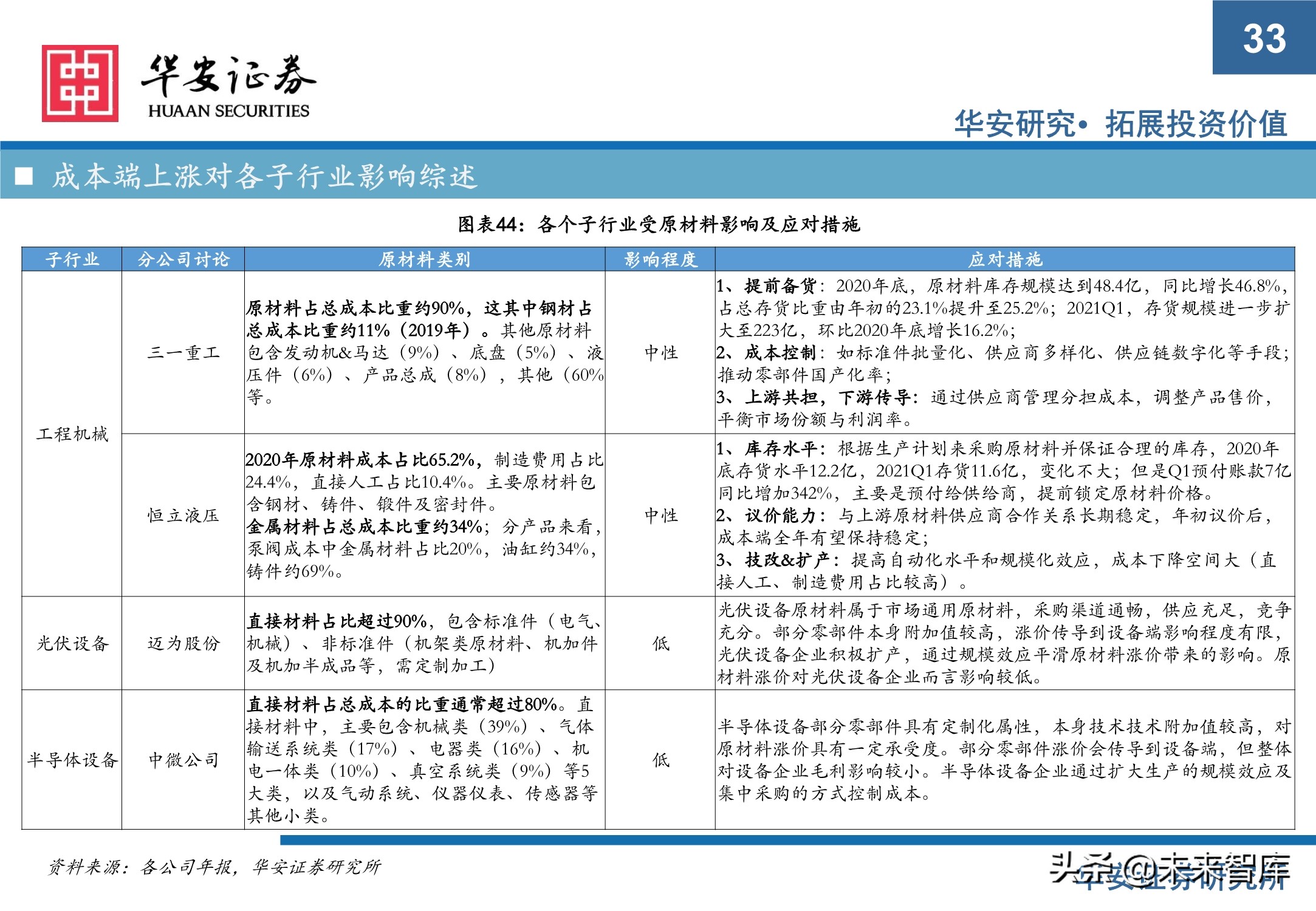
上市公司数量多,行业内市值二八分化明显。
① 数量多:2019年仅348家,自2019年科创板开市后,机械板块公司加速上市,截止2021年3月31号,机械板块上市 公司已达427家,占A股比例接近10%,每10家上市公司就有1家机械公司;
② 市值分化:截止2021年3月31号,机械板块总市值35917亿元,占A股市值比例4.24%,按市值排名,前20家公司市 值合计15034亿元,占比达42%,前35家公司市值占比达51.44%,已超半壁江山,但数量占比仅8%。总结一下,即 机械板块市值集中度高,二八分化明显,头部10%的公司市值占比超一半。427家机械行业市值中位数为:37亿。
③ 机构低配:2019、2020、2021年Q1机械板块机构持仓占比分别是2.65%、3.61%、3.64%,持仓比例呈上升趋势,但 是与机械行业市值占A股整体市值比例对比,2019-2021年Q1分别是3.58%、4.15%、4.24%,机械板块持仓低于其在 A股市值所占比例,整体仍处于低配水平。
行业画像
成长能力:收入较稳定,净利润波动大
我们按照中信行业分类,选取了机械板块A股成分股数量共计421只(剔除6只B股)作为样本,来统计机械板块整体的营 收和净利润表现。
营业收入:2020年,机械板块收入14729.48亿元,同比增长12.2%;2021年Q1,收入3719.92亿元,同比增长52.9%; 2010-2020年收入复合增速10.7%
归母净利润:2020年,归母净利润940.22亿元,同比增长45.0%;2021年Q1,归母净利润292.74亿元,同比增长174.3%。 2010-2020年归母净利润的复合增速7.74%
2010-2020年,机械行业仅有2012年收入端出现负增长,其他年份均为正增长,收入规模持续增长,而 从净利润角度来看,过去十年出现过5次负增长,盈利波动较大。
现金流量:2016年以来,现金流持续好转
将2010-2020年归母净利润与经营性净现金流进行对比,我们发现2016年以前,行业整体经营性净现金流均低于归母 净利润,2016年之后,现金流情况明显好转,持续超越净利润水平。2020年,机械行业经营性净现金流为1207.35亿元, 同期归母净利润为940.22亿元。2021年Q1,经营性净现金流为负,主要由于机械设备行业一季度需要备货备库存,导致现 金流出较多。
二、工程机械:具备中长期配置价值,出口有望超预期
2.1 无惧疫情,收入、利润端表现亮眼
疫情后超补偿效应使得工程机械市场“淡季不淡,旺季更旺”。收入利润方面,2020年,工程机械板块实现收入3259.24 亿元,同比增长31.6%;归母净利润342.75亿元,同比增长42.8%。自2020年4月份国内疫情受控后,工程机械板块整体呈现淡 季不淡、旺季更旺的局面。2021Q1,行业高景气度延续,收入1053.89亿元,同比增长89.7% ,归母净利润121.83亿元,同比 增长145.6%,从增速角度看,高增速是由于2020年Q1基数低;从规模角度看,单季度收入破千亿元,收入、归母净利润均创 历史新高。
2.2 分市场-海外收入占比被动下降,未来随需求复苏,海外收入增长将成亮点
国内工程机械行业复苏,海外收入占比被动下降。 2016至2020年,海外收入占比持续下降,但从海外收入角度看,收入 规模整体看呈稳定增长状态。2020年,工程机械板块国内、海外分别实现收入2876.99、382.25亿元,同比增速分别为37.8% 、-1.7%,占比分别为88.3%、11.7%。海外收入与2019年同期相比略有下滑,主要因为海外疫情影响市场需求。
龙头企业持续布局、拓展海外市场,随着海外疫情得到控制,出口进入收获期。以三一为例,在海外新兴、发达市场, 全方位布局本土化研发、生产、销售,海外疫情期间,市场份额仍能逆势提升,一方面是国产龙头品牌把握疫情窗口期机遇 ,另一方面,国产工程机械产品全球竞争力不断提升。2020年,三一已经实现发展中市场市占率第一,2021年,有望在欧美 市场实现突破。
三、制造业投资:精选盈利与估值匹配的个股
3.1 收入端高速增长,21年Q1制造业投资加速上行
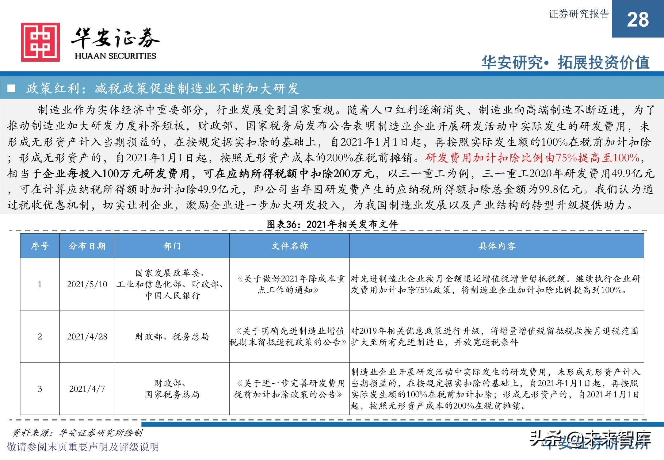
2020年通用自动化行业高速增长,制造业投资处于高景气度周期。2020年7家通用自动化公司收入合计228亿元,同比增 长44.78%,自2019年行业触底以来,保持强劲复苏趋势。20年收入端高增长系①宏观经济进入上行周期,制造业资本开支复 苏;②以半导体、光伏、锂电、3C等新市场带来了先进制造的需求;③疫情催生制造业回流,本土设备供应商充分受益;④ 供应链安全驱动进口替代。
2021年Q1制造业投资加速上行。2021Q1合计营收65.30亿元,同比增长130.17%,两年复合增速51.71%,呈现加速上行趋 势。制造业投资加速上行系欧美经济体复苏,带动出口高增长,同时大部分企业就地过年,Q1产能利用率饱满带动收入端高 速增长。
3.2 宏观:全球经济共振,国内工业企业利润加速上行
PMI向上,国内经济继续修复。4月 PMI 为51.1%,较上个月回落0.8个百分点,但中游制造业仍然处于高景气区间。
工业企业利润加速上行,企业端盈利持续改善。工业企业利润持续增长,2021年 3 月,全国规模以上工业企业利润增速 同比增长92.3%,连续两年增长9.83%,低基数叠加“就地过年”推动利润较快增长。
四 、光伏设备:拥抱变革,适者为王
4.1 疫情影响下,2020年我国光伏产业仍表现亮眼
2020年疫情影响下,我国光伏产业表现依旧亮眼。①新增装机量达48.2GW,尤其在2020Q4,在光伏供应链价格上涨的情 况下单季的新增光伏装机容量仍达到了29.4GW,接近2019年全年水平。②光伏产品出口整体平稳,2020全年我国光伏产品的 出口总额约为197.5亿美元,yoy-5%。其中,硅片出口额17.7亿美元,出口量约为27GW;电池片出口额约为9.9亿美元,出口 量约为9GW;光伏组件出口额达169.9亿美元,出口量约为78.8GW,yoy+18%。③产业化技术创新活跃,硅片方面:182mm和 210mm大尺寸硅片正逐步进入市场。电池片方面:PERC、PERC+、TOPCON、HJT、IBC等多种技术路线并举,实验室及产业化光 电转换效率均有明显提升。光伏组件方面:尺寸为166mm、72片型的PERC单晶硅光伏组件的主流功率超过了450W,“500W+”、 “600W+”为代表的高功率光伏组件加速导入市场。④光伏发电成本持续下降,2020年光伏组件每W价格的全年平均值约为 1.57元,较2019年下降了10.3%;光伏发电系统每W价格的全年平均值约为3.99元,较2019年下降了12.3%。
4.2 下游高景气度下,光伏设备企业普遍进入快速增长期
2020全年及2021Q1,光伏设备板块收入及利润均实现高速增长,与整个光伏制造高景气形成共振。2020年全年,光伏设 备板块共实现销售收入269.39亿元,yoy+43.79%,实现归母净利润39.04亿元,yoy+46.38%。2021Q1,光伏设备板块实现销售 收入73.70亿元(连城数控Q1数据缺失),yoy+92.70%,实现归母净利润11.96亿元,yoy+178.14%。
五、检测设备:行业整合提速,龙头走向精耕细作
5.1 20年收入端稳健增长,21年Q1加速上行
2020年检测行业仍维持较高增速,逐季走出疫情阴霾。2020年样本企业收入合计83.83亿元,同比增长15.97%,增速较 2019年略放缓,系20年Q1受疫情影响产能利用率较低,20年Q2疫情缓解后,行业进入复苏通道。样本企业增速较2016-2018年 放缓系样本企业资本开支增速下行,同时样本企业所处部分细分领域竞争加剧。
2021年Q1收入端加速上行。21年Q1样本企业营收合计17.37亿元,同比增长77.77%,两年复合增速19.96%。同比高增长系 21年Q1宏观经济高景气,制造业检测需求上行,同时样本企业就地过年拉升Q1产能利用率。
5.2 净利润稳步向上,净现比保持较高水平
净利润增速快于营收,Q1受季节性因素影响显著。2020年利润总额12.08亿元,同比增长23.36%,2016-2020年利润总额 复合增速32.74%,快于收入端复合增长24.77%,样本企业整体盈利能力持续提升。2021Q1利润总额合计-0.29亿元,同比减亏 84.01%,利润为负系Q1为检测行业淡季,而成本项-折旧与人力成本支出固定造成。
净利润率持续提升,净现比保持较高水平。样本企业2017-2020年整体毛利率在46.79%-48.21%之间,净利率从10.47%修 复到14.58%,提升4.11个PCT,表明样本企业进入管理改善通道,费用率持续下行。样本企业2016-2020年净现比在1.39~1.94 之间,经营质量较高。
报告节选:
报告链接:机械设备行业研究与2021年下半年投资策略:执牛耳者,何惧风波
(本文仅供参考,不代表我们的任何投资建议。如需使用相关信息,请参阅报告原文。)
- 机械设备行业深度报告:金刚石,AI算力革命突破应用边界,行业迎来价值重估.pdf
- 机械设备行业跟踪周报:看好北美电力缺口带来的燃气轮机链出海大机会;看好工程机械内销中大挖超预期.pdf
- 机械设备行业3月投资策略展望:《人形机器人与具身智能标准体系(2026版)》正式发布.pdf
- 机械设备行业周报:关注AI基建、绩优板块及个股.pdf
- 机械设备行业周观点:首个国家级人形机器人标准体系发布,AIDC发电设备持续受益北美缺电.pdf
- 道森股份研究报告:油气设备厂商转型新能源设备,复合集流体打开成长空间.pdf
- 2024机械行业年度策略:新能源设备看好新技术方向, 油服设备高景气有望延续 .pdf
- 高端装备行业2023年中期投资策略:新能源设备新技术渗透率有望提升,人型机器人前景广阔.pdf
- 机械行业年度策略:聚焦确定性,重点关注产业链安全和新能源设备两条主线.pdf
- 机械行业2023年中期策略:聚焦确定性,重点关注产业链安全和新能源设备两条主线.pdf
- 2026年度半导体设备行业策略:看好存储&先进逻辑扩产,设备商国产化迎新机遇.pdf
- 公募增配光通信、半导体设备、封测,减配芯片设计、游戏、广告——多行业联合人工智能2月报.pdf
- 机械设备行业周观点:人形机器人密切关注Optimus Gen3发布周期,半导体设备景气度持续确立.pdf
- 公司研究报告:国产半导体设备替代加速,订单可见度提升驱动估值修复.pdf
- 北方华创:平台化半导体设备龙头,受益于下游资本开支扩张&国产化率提升.pdf
- 相关文档
- 相关文章
- 全部热门
- 本年热门
- 本季热门
- 1 机械设备行业105页中期投资策略:把握高端制造戴维斯双击的机会.pdf
- 2 机械设备行业深度研究报告:制造业升级,高端装备迎时代机遇.pdf
- 3 机床行业研究报告:工业母机,国之重器,全新格局,重新起航
- 4 激光行业深度研究报告:行业成长与破局
- 5 装备制造业2021年度策略:重塑估值,聚焦三大主线.pdf
- 6 机械装备行业研究及2020年投资策略(81页).pdf
- 7 半导体检测设备行业专题报告:从KLA成长路径看国产替代进程.pdf
- 8 半导体清洗设备产业研究:行业进入黄金发展期,国内企业实力强劲.pdf
- 9 高空作业平台行业研究报告.pdf
- 10 机械设备行业2024年投资策略报告:哑铃型投资机会,人形机器人与低估值并重.pdf
- 1 机械设备行业深度报告:宇树科技,从机器狗到人形机器人的中国范式,“科技顶流”开启新篇章.pdf
- 2 机械设备行业深度报告:固态电池产业加速发展,关注设备投资机遇.pdf
- 3 工程机械行业专题报告:从外需到内需,若隐若现的第四轮周期.pdf
- 4 机械设备行业冷却塔专题报告:冷却塔行业多场景共振,数据中心场景打开成长空间.pdf
- 5 机械设备行业专题研究:机器人重构万亿物流仓储产业链.pdf
- 6 机械设备行业点评报告:视触觉传感,特斯拉灵巧手“最后一块拼图”.pdf
- 7 机械设备行业分析报告:谐波减速器需求激增,国内企业拥抱国产化机遇.pdf
- 8 机械设备行业跟踪:工程机械行业韧性足,内外销整体边际改善.pdf
- 9 机械设备行业:可回收火箭加速验证,中国商业航天迈入规模化与商业化发展新阶段.pdf
- 10 机械设备行业:商业航天等产业快速发展,3D打印或迎来机遇.pdf
- 1 机械设备行业:可回收火箭加速验证,中国商业航天迈入规模化与商业化发展新阶段.pdf
- 2 机械设备行业:商业航天等产业快速发展,3D打印或迎来机遇.pdf
- 3 机械设备行业周观点:人形机器人密切关注Optimus Gen3发布周期,半导体设备景气度持续确立.pdf
- 4 机械设备行业专题研究:多重需求共振下阀门国产替代加速.pdf
- 5 2026年机械设备行业出海三大机会——中国对外投资增速快+欧美本身敞口大+技术出海全球共赢.pdf
- 6 工程机械设备行业2026年度策略:智能物流+矿山机械同步驱动,锚定海外高景气.pdf
- 7 机械设备行业机器人系列报告之36:机器狗,行业应用快速放量,国内外玩家持续增加.pdf
- 8 机械设备行业:持续看好人形机器人、AI基建及工程机械.pdf
- 9 机械设备行业数据中心散热专题报告1:CDU液冷泵及冷源关键环节推荐.pdf
- 10 机械设备行业3月投资策略展望:《人形机器人与具身智能标准体系(2026版)》正式发布.pdf
- 全部热门
- 本年热门
- 本季热门
- 1 2026年机械设备行业深度报告:金刚石,AI算力革命突破应用边界,行业迎来价值重估
- 2 2026年第10周机械设备行业跟踪周报:看好北美电力缺口带来的燃气轮机链出海大机会;看好工程机械内销中大挖超预期
- 3 2026年机械设备行业3月投资策略展望:《人形机器人与具身智能标准体系(2026版)》正式发布
- 4 2026年第9周机械设备行业周报:关注AI基建、绩优板块及个股
- 5 2026年第9周机械设备行业周观点:首个国家级人形机器人标准体系发布,AIDC发电设备持续受益北美缺电
- 6 2026年机械设备行业春晚机器人专题报告:春晚机器人大放异彩,运控、仿生和操作的全面进步
- 7 2026年机械设备行业机器人系列报告之36:机器狗,行业应用快速放量,国内外玩家持续增加
- 8 2026年四季度主动权益基金主动加仓前四大行业:金属、化学品、保险和机械设备
- 9 2026年机械设备行业AIDC发电专题报告:北美缺电逻辑持续演绎,相关投资线索再梳理
- 10 2026年第6周机械设备行业跟踪周报:看好北美电力发展对应的燃气轮机与光伏设备锂电设备投资机会
- 1 2026年机械设备行业深度报告:金刚石,AI算力革命突破应用边界,行业迎来价值重估
- 2 2026年第10周机械设备行业跟踪周报:看好北美电力缺口带来的燃气轮机链出海大机会;看好工程机械内销中大挖超预期
- 3 2026年机械设备行业3月投资策略展望:《人形机器人与具身智能标准体系(2026版)》正式发布
- 4 2026年第9周机械设备行业周报:关注AI基建、绩优板块及个股
- 5 2026年第9周机械设备行业周观点:首个国家级人形机器人标准体系发布,AIDC发电设备持续受益北美缺电
- 6 2026年机械设备行业春晚机器人专题报告:春晚机器人大放异彩,运控、仿生和操作的全面进步
- 7 2026年机械设备行业机器人系列报告之36:机器狗,行业应用快速放量,国内外玩家持续增加
- 8 2026年四季度主动权益基金主动加仓前四大行业:金属、化学品、保险和机械设备
- 9 2026年机械设备行业AIDC发电专题报告:北美缺电逻辑持续演绎,相关投资线索再梳理
- 10 2026年第6周机械设备行业跟踪周报:看好北美电力发展对应的燃气轮机与光伏设备锂电设备投资机会
- 1 2026年机械设备行业深度报告:金刚石,AI算力革命突破应用边界,行业迎来价值重估
- 2 2026年第10周机械设备行业跟踪周报:看好北美电力缺口带来的燃气轮机链出海大机会;看好工程机械内销中大挖超预期
- 3 2026年机械设备行业3月投资策略展望:《人形机器人与具身智能标准体系(2026版)》正式发布
- 4 2026年第9周机械设备行业周报:关注AI基建、绩优板块及个股
- 5 2026年第9周机械设备行业周观点:首个国家级人形机器人标准体系发布,AIDC发电设备持续受益北美缺电
- 6 2026年机械设备行业春晚机器人专题报告:春晚机器人大放异彩,运控、仿生和操作的全面进步
- 7 2026年机械设备行业机器人系列报告之36:机器狗,行业应用快速放量,国内外玩家持续增加
- 8 2026年四季度主动权益基金主动加仓前四大行业:金属、化学品、保险和机械设备
- 9 2026年机械设备行业AIDC发电专题报告:北美缺电逻辑持续演绎,相关投资线索再梳理
- 10 2026年第6周机械设备行业跟踪周报:看好北美电力发展对应的燃气轮机与光伏设备锂电设备投资机会
- 最新文档
- 最新精读
- 1 2026年中国医药行业:全球减重药物市场,千亿蓝海与创新迭代
- 2 2026年银行自营投资手册(三):流动性监管指标对银行投资行为的影响(上)
- 3 2026年香港房地产行业跟踪报告:如何看待本轮香港楼市复苏的本质?
- 4 2026年投资银行业与经纪业行业:复盘投融资平衡周期,如何看待本轮“慢牛”的持续性?
- 5 2026年电子设备、仪器和元件行业“智存新纪元”系列之一:CXL,互联筑池化,破局内存墙
- 6 2026年银行业上市银行Q1及全年业绩展望:业绩弹性释放,关注负债成本优化和中收潜力
- 7 2026年区域经济系列专题研究报告:“都”与“城”相融、疏解与协同并举——现代化首都都市圈空间协同规划详解
- 8 2026年历史6轮油价上行周期对当下交易的启示
- 9 2026年国防军工行业:商业航天革命先驱Starlink深度解析
- 10 2026年创新引领,AI赋能:把握科技产业升级下的投资机会
