医美专题报告:消费升级新赛道,颜值经济迎来风口
- 来源:东吴证券
- 发布时间:2021/02/20
- 浏览次数:485
- 举报
精选报告来源:【未来智库官网】。
(报告出品方/作者:东吴证券,朱国广)
报告摘要
一、中国医美市场规模近两千亿,医美渗透率提升空间极大
国内医美消费市场快速发展,终端消费规模近两千亿
根据国际整形美容医学会统计,全球医疗美容服务疗程数在2011-2017年的年均复合增长率为8.04%,已 进入稳定发展阶段。而国内医疗美容市场正呈现出快速发展的趋势,根据艾瑞咨询统计与预测,2020年 中国医疗美容市场规模约1975亿元,同比增长11.6%,受疫情影响,行业增速略有下降,但将逐步提升。 预计2023年市场规模达3115亿元,2019-2023年CAGR为15.2%。
非手术类整形有更高的市场接受率,轻医美成为潮流风向
相较于手术类医美项目的创伤大、风险高、价格高,非手术类项目主要为注射、激光和超声疗法等,创伤 小、风险低、单价低,尽管需要重复消费以维持效果,但仍具有更高的市场接受度和复购率,市场规模增 速更快。
轻医美成潮流风向,注射类项目中玻尿酸和肉毒毒素最受青睐
2020年注射类轻医美市场规模预计超300亿元,复合增速超过24%。根据Frost&Sullivan数据,2015- 2019年医美注射类终端市场规模CAGR为24.4%,预计2020年达到333亿元,在轻医美业务占比约四成。
医美平台用户数据显示玻尿酸和肉毒毒素注射类项目合计占比约99%,且保持快速增长。根据新氧基于用 户数据、机构调研等获得的数据,2019年注射类医美消费项目中,玻尿酸占比66.59%,同比增长 53.11%;肉毒毒素注射类占比32.67%,同比增长90.56%。
其他注射类项目占比微小,主要包括胶原蛋白填充剂等。
我国整形美容的消费观念正在积极改变。随着医美产品及仪器技术水平提升、医美知识普及等,我国民众对整形美容的观念正在向积极态度转变, 根据新氧大数据调查数据及艾瑞咨询,2018年,36.9%的受访者表示愿意微调,24.3%持欣赏态度。
医美消费渗透率相比于发达国家仍有较大提升空间。Frost&Sullivan统计显示,2009-2019年中国大陆医美渗透率不断提升,从1.5%提升至3.6%,但仍较世 界主要国家有较大差距,约为日本的1/3,美国的1/5,韩国的1/6;中国的每千人医美诊疗次数为14.8次 ,远低于美国、巴西、韩国等。我们认为,伴随中国社会经济水平提高,医美消费渗透率仍将提升。
二、监管趋严利于行业规范,正规厂商有望扩大份额
医疗美容行业终端乱象丛生,投诉不断。
合法执业机构、合法从业医师占比小。
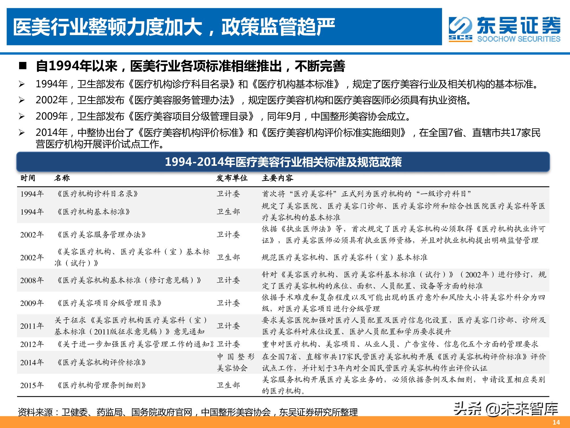
国家部门整顿医美行动不断,政策监管趋严。
自1994年以来,医美行业各项标准相继推出,不断完善。医美行业终端乱象导致水货产品横行,行业规范发展利于正规厂商。
三、从海内外医美产品,看国产企业发展机遇
透明质酸:天然的细胞外基质,人工制备工艺成熟。
透明质酸性能优异,广泛应用于医疗、化妆品及食品领域,是医疗美容领域理想的填充剂。透明质酸是人体内不可替代的天然物质,主要分布于关节滑液、脐带、皮肤、眼睛玻璃体等。随着年龄增长 体内含量逐渐减少,从而引发皮肤老化、关节退化、动脉硬化等症状。
透明质酸广泛应用于医药、化妆品、食品领域。因其良好的保水性、润滑性、粘弹性、生物降解及生物相容 性等,透明质酸在医疗(骨科、眼科、医美)、化妆品及功能性食品领域应用众多。随着生产工艺的优化与 交联技术的发展,透明质酸成为我国医疗美容领域最为常见的注射填充剂。
玻尿酸出厂价市场规模接近50亿元,终端市场规模达515亿元。从出厂口径来看,玻尿酸填充剂市场规模接近50亿元。根据Frost&Sullivan统计,2019年中国透明质酸 填充剂市场规模约47.6亿元,并预计2020年达到50亿元,未来5年复合增长率约20%以上。从终端市场来看,根据Frost & Sullivan数据,2018年中国每千人医美诊疗次数约14.8次(同比+26.4% ),我们估计2019年中国医美市场消费者人数约1273万人,消费疗程数约2545万人次;参考新氧平台用 户大数据( 2020Q3移动端活跃用户数为870万人)与Frost & Sullivan数据,我们估计玻尿酸注射人次 占消费疗程人次的比重约60%、次均消费约1000元,并以此估计2019年玻尿酸终端市场规模约153亿元 。基于2014-2019年中国医美渗透率的提升,我们预计2025年医美消费人数2643万人,消费疗程数约 7930万人次,并估计玻尿酸注射人次占比提高至65%,假设次均消费金额保持不变,则以此估计2025年 玻尿酸市场规模约515亿元,2019-2025年均复合增速22%。
玻尿酸是应用最广的注射类产品,国产主要占据中低端市场,向高端市场发展。已获批上市的玻尿酸产品达40余种,新产品年均获证数量约5个,在差异化竞争上寻求突破。2008至今, 国家药监局已批准6个国家、17家厂商的48款Ⅲ级医疗器械玻尿酸注射产品。其中包括了9家国产品牌的 29款产品,8家进口品牌的19款产品,近五年年均审批数量在5个左右。
从终端价格来看,国产主要分布于中低端市场,向高端市场突破。新产品在交联技术、维持时间、活性成 分等方面形成差异化竞争,国产品牌开始向高端市场寻求突破。
四、从国际医美巨头,看国产企业品牌打造
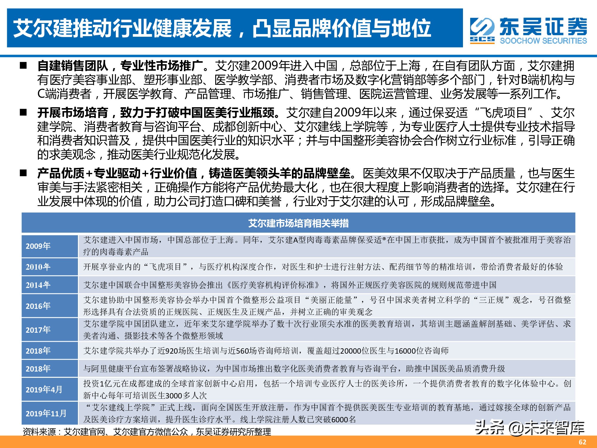
自建销售团队,专业性市场推广。
开展市场培育,致力于打破中国医美行业瓶颈。
产品优质+专业驱动+行业价值,铸造医美领头羊的品牌壁垒。
报告节选
(本文仅供参考,不代表我们的任何投资建议。如需使用相关信息,请参阅报告原文。)
- 乐普医疗:严肃医疗强背景,医美筑新增长极.pdf
- 新成分带来行业增长新引擎(医美、化妆品护肤、PDRN、ECM).pdf
- 2025年中国医美行业市场研究报告.pdf
- 医美行业研究:PDRN国产化破局,重组胶原引领变革,共启再生医美新篇.pdf
- 2025年重塑医美格局:驾驭中国医美新潮流-毕马威.pdf
- 数字化跃迁2026年全球美容行业态势前瞻报告-尼尔森IQ.pdf
- 美容护理行业系列深度报告2:技术、需求双轮驱动,PDRN应用提速.pdf
- 美容护理行业2026年度策略:行业性逻辑走弱,寻找结构性机会.pdf
- 为可持续的美容化妆品行业奠定基础:将产品质量与环境和社会目标相结合.pdf
- 美容护理行业系列深度报告:从林清轩看化妆品行业创新发展.pdf
- 颜值自拍馆商业策划书.docx
- 胶原蛋白行业研究:重组胶原有望助力供给突破,颜值经济“胶”响曲即将迎来华彩篇章.pdf
- 透明质酸行业深度报告:颜值经济景气持续,多元化助力行业增长.pdf
- 胶原蛋白产业研究报告:颜值产业空间大、增速快.pdf
- Z世代美颜消费趋势报告.pdf
- 相关标签
- 相关专题
- 相关文档
- 相关文章
- 全部热门
- 本年热门
- 本季热门
- 1 医美行业专题报告:关注上游高景气赛道.pdf
- 2 医美产业深度报告:纵横拆解医美价值链.pdf
- 3 医美行业深度研究报告:我国医美行业八大趋势判断.pdf
- 4 医药行业深度研究报告(379页)
- 5 中国医美行业2022年度洞悉报告.pdf
- 6 医美行业深度报告:美容大王2.0,当轻医美进入大众化时代.pdf
- 7 德勤-中国医美行业2023年度洞悉报告:察势者明,趋势者智.pdf
- 8 医美专题报告:消费升级新赛道,颜值经济迎来风口.pdf
- 9 新氧2022年医美行业白皮书:和合共生,中国医美的“大时代”.pdf
- 10 医药行业135页深度研究报告:2021年中期投资策略.pdf
- 全部热门
- 本年热门
- 本季热门
- 1 2026年乐普医疗公司研究报告:严肃医疗强背景,医美筑新增长极
- 2 2025年轻工与美护行业ECM:医美新势力,大有可为
- 3 2025年医美行业研究:PDRN国产化破局,重组胶原引领变革,共启再生医美新篇
- 4 2025年中国医美行业分析:洞察13000亿市场的新格局与消费趋势
- 5 2025年美容护理行业研究报告:胶原蛋白,技术支撑下的产业链协同与医美应用新趋势
- 6 医美产业市场规模及下游应用占比情况分析:颜值经济下的万亿赛道与消费新趋势
- 7 医美行业市场调查及产业投资报告:轻医美引领产业走向价值竞争新阶段
- 8 2025年中国医美注射类产品行业分析:市场规模将突破1470亿元,技术革新驱动精准化与个性化发展
- 9 医美行业发展现状、竞争格局及未来发展趋势预测分析:千亿赛道加速洗牌,合规化与轻医美驱动未来增长
- 10 2025年中国医美行业分析:轻医美引领的确定性增长新范式
- 1 2026年乐普医疗公司研究报告:严肃医疗强背景,医美筑新增长极
- 2 2025年轻工与美护行业ECM:医美新势力,大有可为
- 3 2025年医美行业研究:PDRN国产化破局,重组胶原引领变革,共启再生医美新篇
- 4 2025年中国医美行业分析:洞察13000亿市场的新格局与消费趋势
- 5 2025年美容护理行业研究报告:胶原蛋白,技术支撑下的产业链协同与医美应用新趋势
- 6 医美产业市场规模及下游应用占比情况分析:颜值经济下的万亿赛道与消费新趋势
- 7 医美行业市场调查及产业投资报告:轻医美引领产业走向价值竞争新阶段
- 8 2025年中国医美注射类产品行业分析:市场规模将突破1470亿元,技术革新驱动精准化与个性化发展
- 9 医美行业发展现状、竞争格局及未来发展趋势预测分析:千亿赛道加速洗牌,合规化与轻医美驱动未来增长
- 10 2025年中国医美行业分析:轻医美引领的确定性增长新范式
- 最新文档
- 最新精读
- 1 2026年中国医药行业:全球减重药物市场,千亿蓝海与创新迭代
- 2 2026年银行自营投资手册(三):流动性监管指标对银行投资行为的影响(上)
- 3 2026年香港房地产行业跟踪报告:如何看待本轮香港楼市复苏的本质?
- 4 2026年投资银行业与经纪业行业:复盘投融资平衡周期,如何看待本轮“慢牛”的持续性?
- 5 2026年电子设备、仪器和元件行业“智存新纪元”系列之一:CXL,互联筑池化,破局内存墙
- 6 2026年银行业上市银行Q1及全年业绩展望:业绩弹性释放,关注负债成本优化和中收潜力
- 7 2026年区域经济系列专题研究报告:“都”与“城”相融、疏解与协同并举——现代化首都都市圈空间协同规划详解
- 8 2026年历史6轮油价上行周期对当下交易的启示
- 9 2026年国防军工行业:商业航天革命先驱Starlink深度解析
- 10 2026年创新引领,AI赋能:把握科技产业升级下的投资机会
