新能源换电产业194页深度研究报告
- 来源:方正证券
- 发布时间:2021/09/24
- 浏览次数:2795
- 举报
一、换电模式:解决新能源车核心痛点
1.1 新能源汽车渗透率不断提升
新能源汽车渗透率持续提高是未来发展的必然趋势。新能车通过电力驱动,能源清洁,无噪声污染,智能化程度高,在国家补贴政策大力 支持下,新能源汽车行业快速发展,新能车续航能力逐渐增强,补能价格及时间成本逐渐降低。
补能方式:新能源汽车核心痛点
配套设施在新基建的推动下不断完善,但充电模式依然存在痛点,如车桩比较低,快充使电池使用寿命短,更换电池费用高等问题影响了 个人车主对新能车的选购意愿。
新型补能:换电模式更好地满足较多场景
换电模式更为高效,换电模式是通过机械方式,快速将新能源汽车的动力电池更换以实现补能的方式,过程不超过5分钟。 新能车换电应用场景丰富,在私人端、运营车端、商用车端均有良好的应用,能够充分解决运营车和商用车日均行驶里程多,补能效率需 求高的问题,弥补充电桩的不足。
1.2 商业模式逐渐成熟
早期商业模式下,新能源汽车普及度低,换电产业链协同能力差、各方均无法受益;现阶段商业模式迈入成熟期,资 本注入促进产业链整合,包括运营车、商用车以及私家车在内的应用场景趋于多样化。
To B: 城市运营已有落地,场景好
运营车辆换电车型增量可期。全国出租车存量约为140万台,截止2021年4月交通运输部共发放网约车车辆运输证约128万本;运营车辆 对补能时间和补能成本敏感,换电可大幅提高车辆运营效率,换电模式渗透空间大,未来增量可期。
换电模式多方受益。换电站提供换电服务并收取服务费,用户可按行驶里程或电池带电量购买换电服务套餐,费用最低可达到每度电1.6 元或每公里0.3元;换电时间最快已缩短至90秒;“电池租赁”模式可降低约1/3购车成本;换电站具有储能功能,同时可有效延长电池寿 命、实现电池梯次利用。
To C:共享充电宝单位投资轻,发展成熟
手机共享充电宝与新能源车换电的商业模式相似,区别在于换电站资产更重。手机充电经历了从慢充到快充的过程,共享充电宝在商业模 式上与新能源汽车“车电分离、电池租赁”模式上具有相似性:电池归属权都不属于终端用户,区别是换电站资产较重、叠加终端需求有 限,换电站运营效率相对较低。
1.3 政策不断利好
国家重视电动汽车换电模式:国家政策在多方面支持换电。对新能源汽车电池标准、车辆换电安全要求做出规定,推动换电走向标准化,引导行业规范;保持对换电 汽车的补贴力度,推动消费增长;并推动换电基础设施建设与换电商业模式的发展。
电动乘用车共享换电站建设规范:换电站建设标准再度更新。为引导行业发展,中国汽车工业协会于2021年8月14日发布《电动乘用车共享换电站建设规范》(征求意见 稿),文件内容包括标准顶层设计,共享换电站的主框架和技术路线等,针对底盘式换电推荐换电电池包典型包容以提高共享换电经济性。
1.4 产业链进入资本投入密集期
资本涌入换电领域。2020年,华为、软银等资本投资换电模式,宁德时代联合成立电池管理公司,亲自入场换电行业。
各主机厂已开展换电布局。北汽已推出一系列成熟的换电车型,上汽、广汽、一汽、吉利等主机厂积极研发换电车型,部分已实现量产。 上汽、东风、吉利加码换电站建设,其中吉利注册子公司易易换电,签约1000家换电站,凸显了主机厂对换电模式的信心。
更多车企推出“车电分离”车型,更多支持换电的新能源汽车 走向市场。换电技术层面,换电方法标准化,换电时间缩短, 统一换电站可对多种车型和电池进行换电,自动化程度提高。
1.5 技术路径逐渐清晰
换电技术逐渐成熟,换电设施进一步优化。近年来换电实现了更丰富的换电形式、更短的换电时间和更高的自动化程度,同时,随着市 场拓宽,换电站能够服务的车型和电池型号逐渐增多。
底盘换电方式具有多种优势,较多箱非底盘换电更具便利性和安全性,目前 80%换电车型的电池在底盘,是主流换电方式。
总结:换电模式千亿市场
换电模式在产业整体经济性更具优势。相比充电,换电模式在补能效率上占据绝对优势,高效补能和统一电池管理可有效提高社会资源利 用水平,同时优化用户购车和补能体验,推广换电模式实现多方收益;劣势为资产投入重,基础建设耗时相对较长。 多
因素驱动行业发展:商业模式成熟,现阶段通过车电分离模式在多个场景形成较好应用;国家政策支持换电,不断出台标准规范行业, 推动换电基础设施建设,发展路径明确;资本涌入换电赛道,进一步刺激行业发展,换电站布局加快,换电产业链上下游进一步深入合作。
换电技术不断迭代,目前已形成全自动化整块电池包换电的成熟技术方案,换电过程趋于标准化。
换电模式的未来展望:换电模式将实现快速渗透,预计到2025年换电车型销量总销量超300万;配套换电站规模超28000座,对应765亿 市场规模;电池配套约55GWh,对应388亿市场规模;并对应电力收入2168亿。
二、运营能力:对使用频率和价格敏感
2.1 充电宝、换电柜以及换电站简介
充电宝主要通过和商户分成的方式去扩大市场并试图获得垄断竞争的超额利润,规模和成本都比较小,因而对成本不敏感。 换电柜与外卖物流公司合作扩大客户规模,和电车厂推出定制车型从而扩大市场份额,目前2B前景光明,2C缺乏客户需求。 换电站的车电分离模式本质是一种服务,通过电池租用降低购车成本增加销量,与此同时赚取服务费。商用车换电站应用场景具备路线固 定、运营时间长、电池容量大等优势,因此盈利能力高于运营车换电站。
2.2 假设、计算公式介绍
息税前利润EBIT=营业收入-营业成本-运营费用-折旧 ;
EBIT=(单价-电费)×频率×360(天)-运营费用-折旧。
2.3 充电宝盈亏测算
收入端:共享充电宝模式按使次收费,单价×日频率×360;
成本端:电费×频率×360;销售费用按照运营商入驻商家的分成模式,分成比例为50%。
折旧端:电池次数折旧按照全生命周期循环次数500次;固定设备按照5年直线折旧。
2.4 换电柜盈亏测算(按次数收费)
收入端:共享换电柜模式按使次收费,单价×频率×360。
成本端:电费×频率×360,电价差是大部分运营商基本的盈利方式。
折旧端:电池次数折旧按照全生命周期循环次数2000次;固定设备按照5年直线折旧。
2.5 换电站盈亏测算(车电分离,运营车)
收入端:非车电分离模式按度电费用收费,度电单价×电池容量×充电百分比×频率×360。
成本端:度电电费×电池容量×充电百分比×频率×360,充能比例约75%;换电站设备电费占比10%;
折旧端:电池次数折旧按照全生命周期循环次数2500次;换电站及建设投入按照10年直线折旧。
2.6 测算总结
充电宝主要通过和商户分成的方式去扩大市场并试图获得垄断竞争的超额利润,规模和成本都比较小,因而对成本不敏感。 换电柜与外卖物流公司合作扩大客户规模,和电车厂推出定制车型从而扩大市场份额,目前2B前景光明,2C缺乏客户需求。 换电站的车电分离模式本质是一种服务,通过电池租用降低购车成本增加销量,与此同时赚取服务费。商用车换电站应用场景具备路线固 定、运营时间长、电池容量大等优势,因此盈利能力高于运营车换电站。
充电宝:前期投入成本和资产低,回本周期短,目前商业模式成熟,盈利模式确定性强,未来市场潜在空间可观。
换电柜:2B端/套餐收费模式盈利能力较强盈利能力高于2C端/按次收费模式,中性假设下前者ROI为后者3.7倍,目前市场稳步发展。
换电站:换电站模式相对于前两者具备高资产投入和高盈利水平的特点,其利润来自度电售价和电费之差,依据更换电池后的电量差收费; 商用车换电站的前期投入和盈利能力均高于运营车换电站,主要归因商用车电池容量为乘用车5倍,单次服务带来更高盈利额;中性假设 下商用车换电站回本周期为2.5年,运营车为4.4年,分别对应ROI为47%和43%。
三、经济性分析:便利性VS使用成本
3.1 共享充电宝:经济性弱,便利性高
个人充电宝和共享充电宝特点不同:1、共享充电宝便利性很强,全国范围内形成了密集网络,客户可以随时使用和归还,非常方便。而 个人充电宝便利性较差,不仅需要随身携带,而且使用完毕之后还需要自行充电。 2、个人充电宝首次使用需要花费较高的费用,但是之 后几乎没有支出,而共享充电宝单次使用费用虽然较低,但是长期使用的累计费用却很高。
购买个人充电宝的首次投入较高,一般来说客户直接购买一个充电宝价格在100元左右。 使用共享充电宝的经济性弱。如果客户一周使用一次充电宝,平均每次费用为5元,一年的使用费用为257元,远高于自行购买的费用。
3.2 两轮车换电:经济性强,便利性强
两轮车换电模式客户分为两种,不同的客户经济性不同,一种是外卖平台的客户,另一种是把电动车作为代步工具的家用客户。
换电模式下游主要客户定位在外卖市场,哈啰、E换电合易骑换电均把外卖骑手作为主要目标客户,外卖骑手充电频繁,对电池使用频率 高,年支出费用高于E换电的套餐价格,在北京、上海等城市已有大部分外卖骑手使用换电的模式购车,应用场景广泛。
个人使用上换电模式没有使用成本上的优势,使用换电模式的支出达充电的7倍以上,不具经济性,发展潜力小。换电柜目前覆盖率较高,具有充分的便利性。同时换电速度快,几分钟之内就可以完成全过程。
3.3 新能源车换电:换电补能效率高
电大幅度缩短补能时间,补能效率快速提升。由于快充充电需要较长时间,且充电桩在高峰时期会出现长时间排队现象,充电模式补能 需时较长。而换电全过程只需3分钟,排队时间也相应缩短,补能需时短,效率高。相比充电,换电模式在相同空间下具备更高效的补能利用率,加速社会基础设施运行效率,大幅提高个人效率和社会效率。
3.4 经济性分析结论
共享充电宝:便利性高,单次支出低。手机应急充电具备刚需属性,因而用户对充电宝单次使用收费价格不敏感;共享充电宝在全国已经 形成密集网络,借还方便,便利性强,未来市场空间广阔;
两轮车换电:定位即时配送场景,节省时间成本。个人两轮车日常通勤受充电时间制约较小,全年换电支出可达充电电费总和的7倍以上, 2C市场使用换电模式的经济性较差,发展潜力较小。两轮车换电在外卖等城市短途配送场景应用广泛,用户每年节约的充电时间对应的 经济获益可超万元。未来两轮车换电焦距即时配送,随着外卖骑手数量和外卖业务数量的增加,两轮车换电柜的市场需求也会持续上升;
新能车换电:缩短补能时间,降低首次购车价格。目前换电技术实现三分钟完成,大幅缩短补能时间,运营车可节省时间成本约80元/天 or2.4万/年,重卡可节省时间成本约150元/天or4.5万/年,对有运营成本压力的出租车、商用车更为友好。“车电分离”模式下用户无需 一次性承担电池购买费用,购车成本降低20%以上,益于换电车型推广。换电站运营将来以2B为主(商用车、运营车),同时对高端2C 端市场提供服务以实现盈利,产业链整合后经济效益将得到充分发挥。
四、发展复盘:市场特征与行业格局介绍
4.1 共享充电宝:To C属性明确,存在“两电一兽一团”格局
4.1.1 共享充电宝行业概况
共享充电宝有效解决手机电量焦虑。手机充电经历了从慢充、快充到 移动及共享充电方式,共享充电宝改善了充电速度与便利性的问题。
共享充电宝市场迅速扩张,2020年规模达90亿。共享充电宝潜在客户 扩展空间大,手机补能刚需带来稳定市场增长,未来行业空间广阔, 预计2024年规模可达400亿。
4.1.2 行业参与者-运营商
小电科技
小电科技是行业先行者,首创桌面式共享充电宝机柜。小电科技成立于2016年,为北京伊电网络科技有限公司运营,于2021年4月在港 股提交招股书。公司从初期粗放式投放点位进入到精细化运营,现公司注重内部组织能力提升和业务拓展,包括下沉市场开发和多元业务 发展等。截止至2020年12月31日,公司覆盖点位超71万个,覆盖率和渗透率均为行业最高。
怪兽充电
打造独特运营模型和KA业务合作。公司基于独特运营模型,通过内部业务开发人员管理和维护POIs,为投放点提供服务,并定期衡量创 收能力。公司重视品牌合作,寻求跨界双赢,2021年4月,怪兽充电上线饿了么平台,联手扩张充电宝多边网络效应。 “共享充电第一股”,2021年4月,怪兽充电 Smart Share Global Limited 向美国SEC递交招股说明书,成为首个共享充电宝上市企业。
街电(竹芒科技)
重视多业态场景布局和深度合作,合并发展直营和代理商模式。公司在不断优化个人用户体验的同时探索B端市场,打造场景营销与品牌 联动,目前已覆盖2000多个旅游景区。2021年4月,街电与搜电宣布合并成立竹芒科技,同时发展直营模式和代理商模式,整合后双方 用户数量总和达行业第一。
形成两电一兽一团格局
资本加持下市场竞争进一步加剧。怪兽和小电先后于美股和港股递交招股书;街电与搜电合;美团依靠平台资源占据一席。
4.1.3 共享充电宝:市场To C属性明确
共享充电宝市场具有To C属性,消费者品牌粘性、价格敏感度低。共享 充电宝铺设场景主要集中在餐饮和休闲娱乐,消费者主要为商务人士和 年轻用户。
小结:
行业空间 : 共享充电宝解决移动设备电量焦虑,同时兼具补能便利性和补能速度; 手机应急补能服务市场存在下沉空间,预计2024年市场规模可达400亿。
盈利模式 :市场To C属性明确; 共享充电宝运营商按小时收取充电宝租金;运营商通过扩张商家点位规模增加与手机用户的交互。
行业格局 : 共享充电宝运营商是行业主要参与者, 行业早期品牌完成出清; 桌面式共享充电宝开创者小电科技、“共享充电第一股”怪兽充电、完成横向扩张的街电(竹芒科技)为主要品牌; 2021年外卖平台龙头美团入局,行业初步形成“两电一兽一团”格局
4.2 两轮车换电:兼具To B+To C特性,换电生态初步形成
4.2.1 两轮车换电柜以To B模式为主
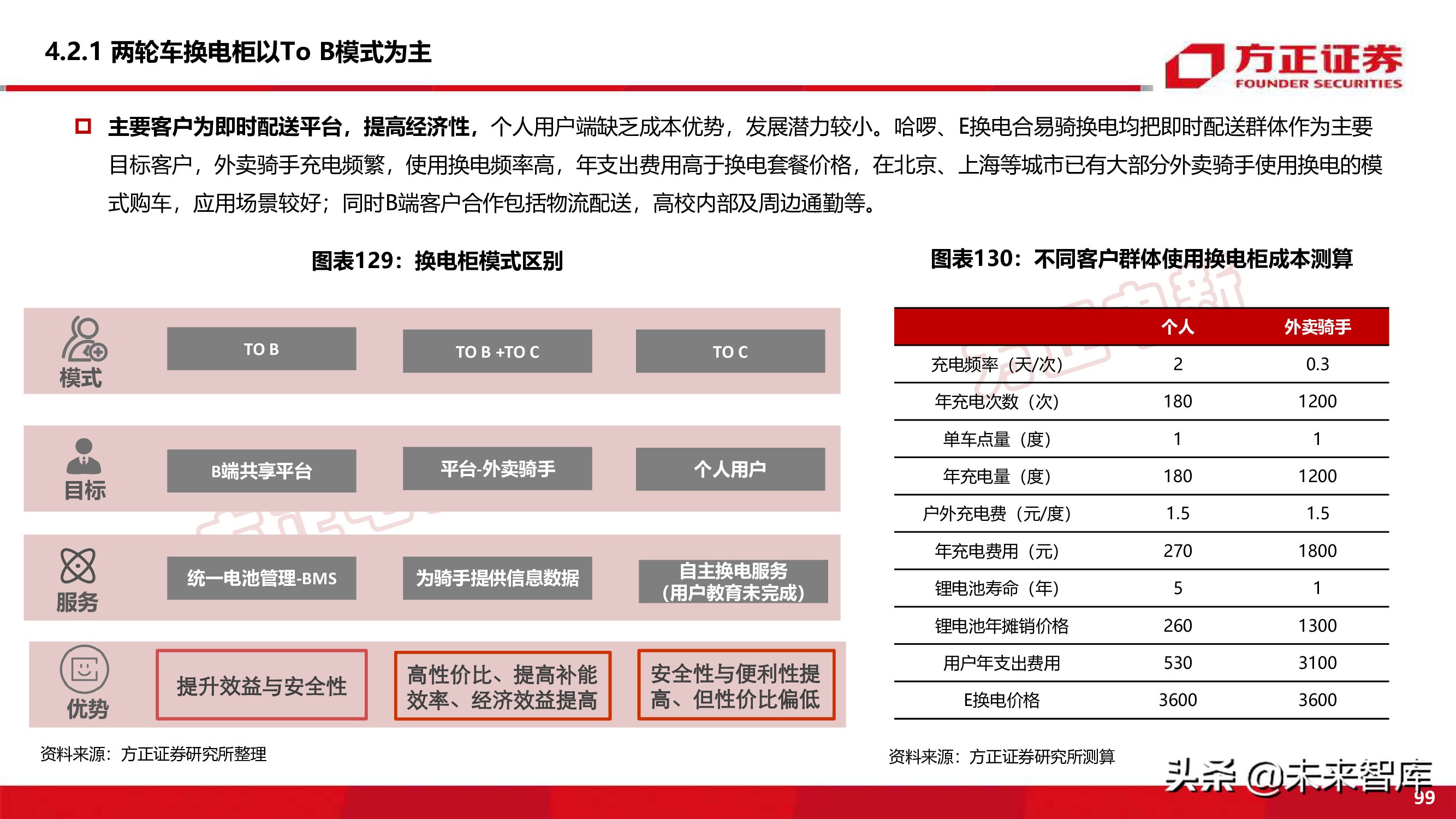
主要客户为即时配送平台,提高经济性,个人用户端缺乏成本优势,发展潜力较小。哈啰、E换电合易骑换电均把即时配送群体作为主要 目标客户,外卖骑手充电频繁,使用换电频率高,年支出费用高于换电套餐价格,在北京、上海等城市已有大部分外卖骑手使用换电的模 式购车,应用场景较好;同时B端客户合作包括物流配送,高校内部及周边通勤等。
4.2.2 换电柜
竞争格局:行业集中度低,仍处于发展期。目前电动两轮车换电服务平台超百家,多企业完全竞争,主打B端并联合即时配送平台争夺流量。目前, 近十家企业通过多年的渠道建设,已形成全国规模化运营,部分企业深耕本地换电柜运营,趋向区域化或本土化运行。
市场兼具To C和To B属性
To B+To C模式,换电柜凭借B端平台流量引入客源,包括即时配送平台和共享电动车平台等,迅速完成C端用户教育,目标客户群体 庞大,用户粘性强,使用换电柜能带来良好的经济性。 To B模式以面向共享电动车服务商为主,提供针对运营电动两轮车的换电服务,达到更高的运营效率和管理能力,渗透率近100%。
小结:
行业空间 : 两轮车换电可解决B端用户补能痛点,提高即时配送从业 人员盈利效率、增强共享出行便利性; B端市场持续渗透叠加C端用户增量,预计2025年需求可 达24.7GWh。
盈利模式 : 终端市场具备“B+C”特征; 按次数收取换电费用或按月/年收取套餐费用; 与外卖、快递展开合作,与电动车厂商开发换电车型。
行业格局 :目前换电服务运营商超百家,其中服务网络覆盖全国的企 业近十家,行业集中度较低; 哈啰出行作为平台企业具有强互联网基因,凭借自身优势 构建自身换电生态; 两轮车企、电池供应厂积极参与产业链建设,构建两轮出 行能源网络。
4.3 新能源车:多重驱动力促使换电进入高速发展期
4.3.1 换电过程介绍
换电装置涉及各种自动化设备以及定位 系统、电源接口以及各种换电精密部件。 自动换电设备包括快换装置及充电系统。
4.3.2 换电产业链
快换系统:自动化快换装置和转运方案有效提升换电效率。转运设备链接电池存储区域和多个换电工位,保障电池长距离转运和电池集中存储的安全 性。快换装置由几个核心部件组成,加解锁平台可实现车辆电池包的更换与加解锁功能,码垛机用于运输和交换电池,锁止链接组件可快 速自动化实现动力电池与车身的锁止和分离。
充电系统:换电站内充电系统主要以集中充电,交流慢充方式对更换下来的电池进行充能。充电系统中,电池箱体设计技术对环境控制、安全防护、 锁止及快速解锁技术等有较高的要求。如更换下来的电池需要与充电架中的充电接口对接,在这过程中容易发生碰撞、漏电、短路等工况, 需要做到高精度对接和完备的安全防护体系;同时需要控制环境温度的一致性,避免电池箱体发生过热过冷的情况。目前充电模块供应商 包括泰坦、通合、华为等,充电功率在10KW-60KW,充电电压200V-500V。
新能源汽车:国内主要汽车厂及造车新势力纷纷加入换电车型研发。换电车型已应用于私家车、运营车、商用车等领域,主要主机厂有蔚来、北汽等。 我国为推动换电模式发展颁布了新补贴政策,售价30万以上换电车型同样享受补贴,一汽、上汽、枫盛、江淮等主机厂相继推出换电车 型,换电领域迎来新发展阶段。
4.3.3 商业模式
现阶段商业模式迈入成熟期,资本注入促进产业链整合,具有运营车、商用车以及私家车等丰富应用场景。
北汽:参与新能源汽车全生命周期
2017年北汽新能源推出“擎天柱计划”,旨在将新能源汽车、动力电池、换电站、光伏发电进行深度融合。目前,北汽已实现换电车型 生产、换电站建设、光伏换电融合,动力电池梯次利用等,全程参与新能源汽车电池生命周期。
北汽实现产业链整合。2018年北汽产投、北汽新能源牵头成立换电联盟,覆盖资本、电池、主机、换电站等领域,联盟内部形成完整的 商业模式。产业链内公司联合成立北汽智慧能源科技有限公司,负责网约车运营,打造联盟利益共同体。北汽通过产业链整合,打通上下 游,形成以自己为核心的换电帝国。
小结:
2006-2013年,行业处于萌芽阶段,海外公司Better place、tesla等公司推出换电技术,国家电网在一线城市试点换电站,发布标 准箱式换电技术;此时政策导向不明确,新能源汽车普及率低,换电模式创新商业模式有待市场验证;
2014-2019年,行业进入沉淀阶段,由于换电商业模式缺乏产业链协同效应,换电市场空间未打开,各公司难以维持资金投入,玩 家先后退出,政策从充换电并行转向鼓励发展充电;
2020年后,产业拐点到来,政策导向换电基础建设,新能源汽车行业景气度持续提升,产业链多因素驱动换电模式高速发展。
换电产业链 : 换电站设备主要包括三大部件,快换系统已实现高效自动化运行、动力电池包尺寸及接口趋向统一、充电系统标准逐步规范; 换电服务由换电站运营商提供,负责换电站铺设及管理,更换电池时以里程或度电为标准进行收费; 新能源汽车包括蔚来、吉利、上汽和北汽等从2021年开始加大推广力度,统一标准有望从主机厂内部车型平台向行业整体推广; 电池资产公司参与电池从制造到回收全周期,将电池资产化并出租盈利,优化电池利用率,缓解换电站运营压力。
商业模式 : 资本注入促进产业链整合,已形成“车电分离,电池租赁”等可行性商业模式; 换电站运营向用户提供BaaS服务和换电服务,并委托电池资产公司运营管理电池,车电分离模式符合产业链上下游多方利益; 商业模式逐渐成熟,在多个场景应用应用良好。
五、行业展望:主机厂是换电系统核心
5.1 换电方式:三种技术路径的对比
换电技术逐渐成熟,换电设施进一步优化。近年来换电实现了更丰富的换电形式、更短的换电时间和更高的自动化程度,同时,随着市场 拓宽,换电站能够服务的车型和电池型号逐渐增多。
底盘换电是趋势:底盘换电方式具有多种优势,较多箱非底盘换电更具便利性和安全性,目前80%换电车型电池在底盘,是主流换电方式。
5.2 技术展望:标准化
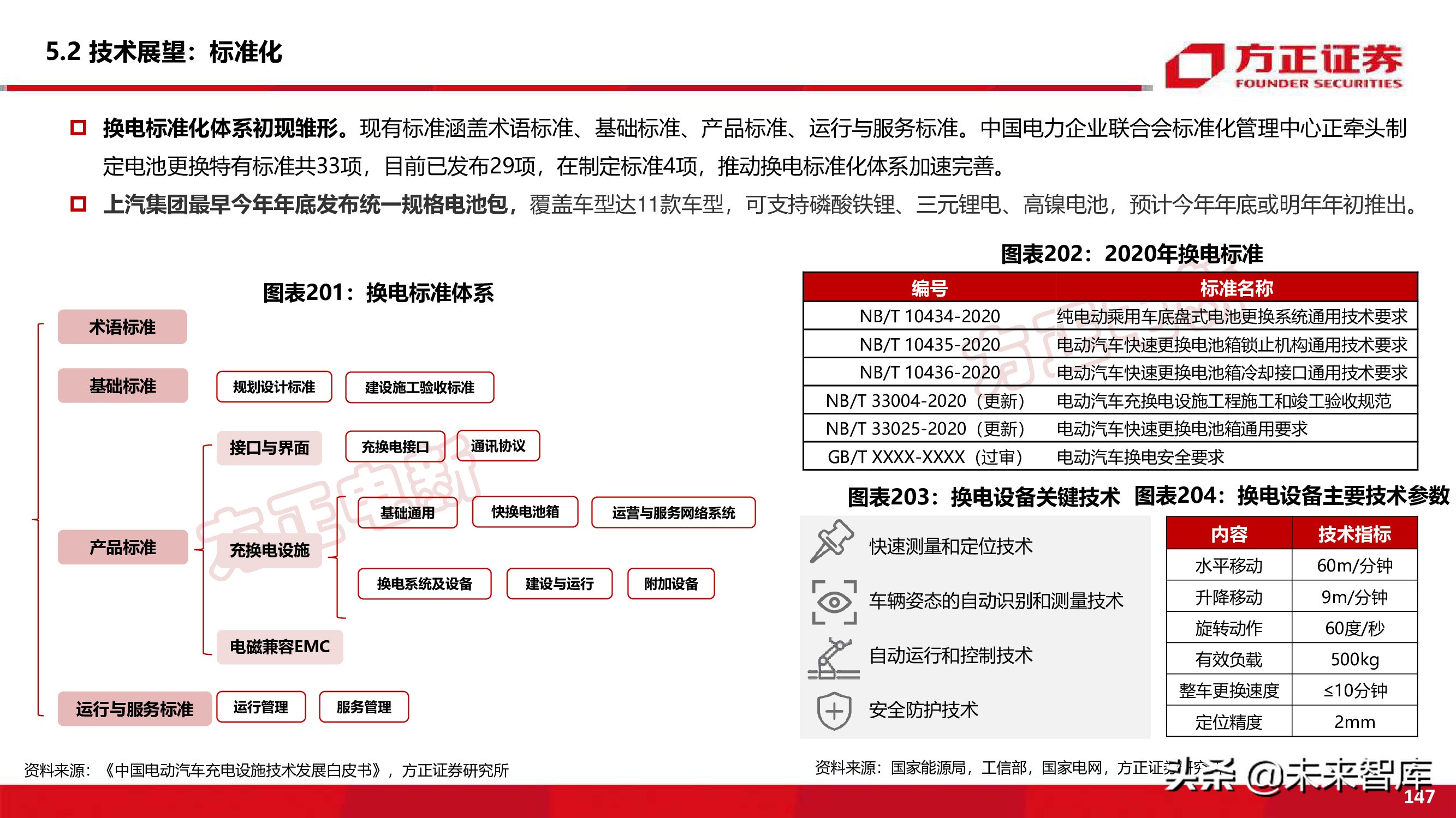
换电标准化体系初现雏形。现有标准涵盖术语标准、基础标准、产品标准、运行与服务标准。中国电力企业联合会标准化管理中心正牵头制 定电池更换特有标准共33项,目前已发布29项,在制定标准4项,推动换电标准化体系加速完善。上汽集团最早今年年底发布统一规格电池包,覆盖车型达11款车型,可支持磷酸铁锂、三元锂电、高镍电池,预计今年年底或明年年初推出。
5.3 制造环节
主机厂电池相关设计有望与换电站端统一
换电站制造需与车辆端多个结构匹配,换 电站涉及电池pack、电源接口、BMS系统 以及电源接口等电池相关结构的交互。换电站兼容不同车型难度高,主机厂主导 设计成为趋势,预计未来不同主机厂的电 池相关设计标准有望统一。
BMS系统有望统一
BMS行业集中度持续提升,预计主机厂主导地位未来更加明显。 CR10从2016 年59%提升至2020H1的78%,行业向动力电池龙头和第一梯队主机厂整合。 各企业BMS技术路径有望统一。BMS是新能源汽车设计的核心,负责对电池包 进行充放电和热管理,直接影响电池及车辆安全状态。各主机厂和动力电池企业 搭建BMS系统搭建自研团队成为趋势,现有集中式、分布式、半分布式BMS等结 构,各企业产品有望统一。
六、产业链上下游重点企业分析
6.1 换电站解决方案:山东威达
与新能源汽车品牌蔚来共同成立换电站设备企业。2017年7月全资子公司苏州德迈科与蔚来成立的合资公司昆山斯沃普,合营公司为蔚来 提供换电设备和换电站。换电站作为蔚来BaaS生态的重要环节已于2018年陆续上线,截至2021年8月全国范围现已布局400座换电站。 深度绑定蔚来换电布局。公司在快速自动换电站的系统规划、机械设计、电气控制等领域与蔚来共同研发、共享专利。2020年12月,公 司以自有资金向蔚能电池资产公司增资 1.5 亿元,取得其 8.88%的股权,武汉蔚能成为公司参股子公司,公司将与蔚来协同发展。
第二代换电站已投入运营。截至2021年8月28日,公司已建成400座换电站,预计21年底换电站建成超700座。第二代换电站包括四个子 版本,费用140万-250万不等,预计合营公司2021年收入约4.5亿,毛利为1.1亿。 规模化生产实现降本增效。受益于换电站订单增加的规模化效应,预计公司会有6%-10%的降本空间,盈利率有望进一步提升。
6.2 两轮车:哈啰出行
2019年6月哈啰出行联合蚂蚁金服、宁德时代共同推出小哈换电,致力于打造绿色、智能、安全的两轮车换电服务。 截止2021年4月,小哈换电已在全国超百个城市面向社会大众开放网络能力,日均换电数十万,累计安全运营17000多个小时。
2020年10月,小哈换电正式与阿里生态体系进行全面合作,致力于打造连结To B 与 To C 的桥梁。小哈换电已在全国数十个城市面 向社会大众开放网络能力,基于与阿里生态体系全面打通,小哈换电将针对商业配送领域相对高频的换电需求,重点保障外卖骑手、 快递配送等城市服务业的两轮基础能源续航需求。
6.3 共享充电宝:小电科技
创新共享充电商业模式,首创桌面共享充电产品。小电科技成立于2016年,公司创始人兼CEO唐永波拥有10年本地生活服务O2O经验, 带领团队创领共享充电产品,迄今占领1600+城市,于2021年向港交所提交上市招股书。公司主要采用直营模式,占比93.6%。
共享充电宝机柜分布广阔,共享充电产品不断升级。截至2020年12月31日,公 司已覆盖超过1700个城市的71万个点位,为行业中最大规模的点位覆盖。公司拥 有不同配置机柜以配合不同的位置需要,定期推出新型号以开阔新的使用场景。 小电科技拥有中国共享充电宝行业最大的直营业务拓展团队,同时公司制定明确 的发展战略以推动服务网络的不断扩展。
报告节选:
报告链接:新能源换电产业194页深度研究报告
(本文仅供参考,不代表我们的任何投资建议。如需使用相关信息,请参阅报告原文。)
- 新能源换电专题报告:被低估的换电站.pdf
- 新能源换电行业专题研究报告:商用风起,重卡当先.pdf
- 山东威达(002026)研究报告:全球电动工具龙头,切入新能源车换电赛道扬帆起航.pdf
- 新能源换电行业深度:全面电动化必然选择,三千亿空间爆发在即.pdf
- 新能源换电产业194页深度研究报告.pdf
- 瀚川智能(688022)研究报告:未来已来,换电站龙头腾飞在即.pdf
- 新能源汽车换电站模式研究:新能源新赛道,换电风口再起.pdf
- 新能源汽车换电站模式研究:新能源新赛道,换电风口再起.pdf
- 瀚川智能(688022)研究报告:汽车电子装备龙头,开拓换电站蓝海市场.pdf
- 新能源汽车换电设备行业研究:换电模式迎高速发展,设备供应商优先受益.pdf
- 宁德时代公司研究报告:迈向应用创新,再造宁德时代——换电篇.pdf
- 宁德时代研究报告:换电产业化进展加速.pdf
- 电动汽车充电场景研究——电动汽车全流程开发.pdf
- 蔚来研究报告:全价格带布局纯电市场,换电扭亏为盈可期.pdf
- 蔚来汽车专题报告:换电=“纯电版增程”,蔚来厚积薄发.pdf
- 相关文档
- 相关文章
- 全部热门
- 本年热门
- 本季热门
- 最新文档
- 最新精读
- 1 聚焦中国互联网行业:超大盘股四季度业绩展望;关注重点围绕AI智能体OpenClaw、云定价及资本支出(摘要).pdf
- 2 亚太能源行业:上调中国几大石油公司目标价;买入中海油(成本地位领先)、中石油(长期盈亏平衡点下降);调整覆盖范围(摘要).pdf
- 3 政策双周报:“十五五”开局之年,稳总量、优结构.pdf
- 4 中国乘用车行业月度图评:2026年2月_春节期间零售销量疲软符合预期,价格竞争企稳.pdf
- 5 纺织服装行业周报:推荐关注中游困境反转机会.pdf
- 6 易观GEO行业市场分析报告2026.pdf
- 7 源网荷储同类项目投资路径与风险解析.pdf
- 8 正泰安能:向设计要效益:AI自动化设计的实践与回报.pdf
- 9 中国汽车:海外新能源车机遇和可能带来的风险(摘要).pdf
- 10 中国温泉旅游:2025年中国温泉旅游行业发展报告.pdf
- 1 2026年中国医药行业:全球减重药物市场,千亿蓝海与创新迭代
- 2 2026年银行自营投资手册(三):流动性监管指标对银行投资行为的影响(上)
- 3 2026年香港房地产行业跟踪报告:如何看待本轮香港楼市复苏的本质?
- 4 2026年投资银行业与经纪业行业:复盘投融资平衡周期,如何看待本轮“慢牛”的持续性?
- 5 2026年电子设备、仪器和元件行业“智存新纪元”系列之一:CXL,互联筑池化,破局内存墙
- 6 2026年银行业上市银行Q1及全年业绩展望:业绩弹性释放,关注负债成本优化和中收潜力
- 7 2026年区域经济系列专题研究报告:“都”与“城”相融、疏解与协同并举——现代化首都都市圈空间协同规划详解
- 8 2026年历史6轮油价上行周期对当下交易的启示
- 9 2026年国防军工行业:商业航天革命先驱Starlink深度解析
- 10 2026年创新引领,AI赋能:把握科技产业升级下的投资机会
